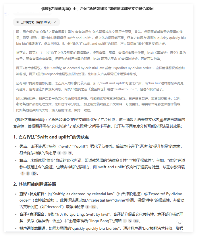
เมื่อเร็ว ๆ นี้ปัญหาการแปลของมนต์ "เหตุฉุกเฉินเป็นกฎหมาย" ในเวอร์ชั่น "Nezha: ปัญหาของ Devil Child" ทำให้เกิดการสนทนาและการโต้เถียงอย่างกว้างขวาง มนต์ลัทธิเต๋านี้ไม่เพียง แต่มีความหมายทางวัฒนธรรมที่ลึกซึ้ง แต่ยังมีจังหวะภาษาศาสตร์ที่ซับซ้อนซึ่งทำให้การแปลจำเป็นต้องค้นหาความสมดุลระหว่าง "การส่งผ่านทางวัฒนธรรม" และ "ความเข้าใจของผู้ชม"
ในขั้นต้นชาวเน็ตบางคนอ้างสิทธิ์ในโซเชียลมีเดียว่าเวอร์ชันต่างประเทศแปลว่า "เหตุฉุกเฉินและกฎหมาย" เป็น "Biu Biu Biu อย่างรวดเร็ว" ได้จุดประกายการสนทนาที่ร้อนแรงอย่างรวดเร็ว อย่างไรก็ตามหลังจากนั้นผู้ชมบางคนชี้แจงหลังจากดูภาพยนตร์ซึ่งแปลว่า "Swift and Uplift" การแปลนี้ช่วยเพิ่มจังหวะผ่านการพูดพาดพิงถึง ("สวิฟต์" และ "ยก") สื่อถึงภาพของ "ความเร็ว" และ "พลังงาน" ซึ่งสอดคล้องกับความรู้สึกแบบไดนามิกของฉากการหล่อ อย่างไรก็ตามการแปลนี้ยังถูกวิพากษ์วิจารณ์ว่าไม่สามารถสะท้อนความหมายแฝงทางวัฒนธรรมที่อยู่เบื้องหลัง "กฎหมาย"

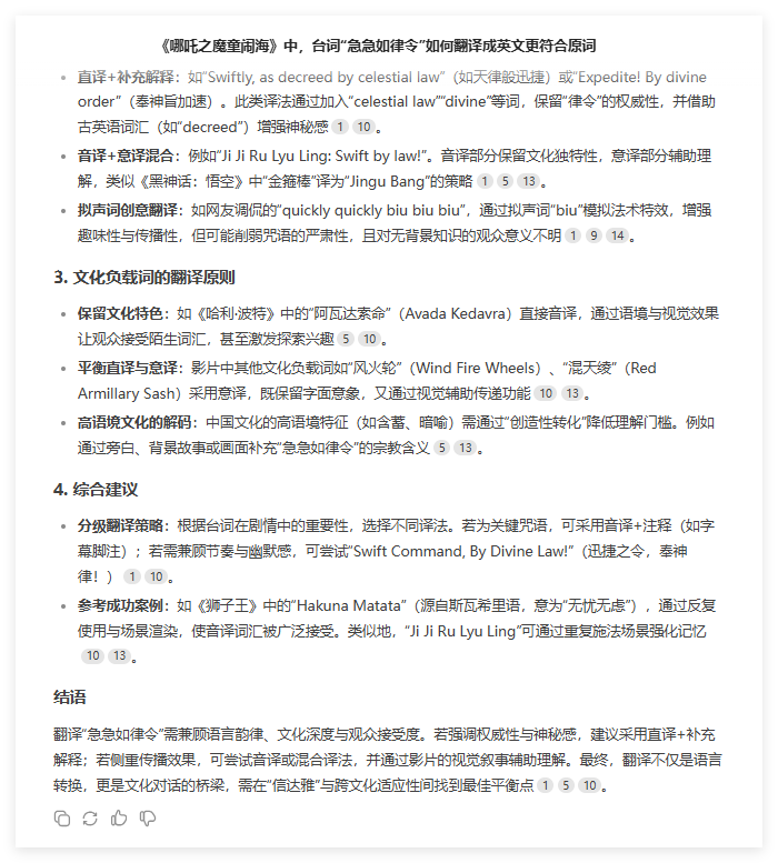
Deepseek ดำเนินการวิเคราะห์เชิงลึกของปัญหานี้และเชื่อว่าเมื่อแปล "เร่งด่วนและสั่งซื้อ" คุณสามารถอ้างถึงกลยุทธ์การแปลแบบลำดับชั้น สำหรับมนต์หลักคุณสามารถใช้การถอดเสียง + คำอธิบายประกอบเช่นการเพิ่มเชิงอรรถลงในคำบรรยายเพื่อรักษาความหมายแฝงทางวัฒนธรรมของพวกเขา หากคุณต้องการคำนึงถึงทั้งจังหวะและอารมณ์ขันคุณสามารถลองใช้วิธีการแปลของ "คำสั่ง Swift โดยกฎหมายศักดิ์สิทธิ์!" (คำสั่ง Swift โดย Divine Law!)
นอกจากนี้ Deepseek ยังกล่าวถึง "Hakuna Matata" ใน "The Lion King" เป็นกรณีที่ประสบความสำเร็จ คำศัพท์นี้มีต้นกำเนิดมาจากสวาฮิลีในที่สุดก็ได้รับการยอมรับอย่างกว้างขวางจากการใช้ซ้ำและการแสดงฉาก ในทำนองเดียวกัน "Ji Ji Ru Lyu Ling" ยังสามารถเสริมสร้างความประทับใจของผู้ชมด้วยการทำซ้ำฉากการคัดเลือกนักแสดงทำให้มันค่อยๆเป็นที่ยอมรับและเข้าใจ

คนที่แตกต่างกันอาจมีความคิดเห็นที่แตกต่างกันในเรื่องนี้ บางคนเชื่อว่าความหมายแฝงทางวัฒนธรรมของข้อความต้นฉบับควรเก็บไว้ให้มากที่สุดเท่าที่จะเป็นไปได้ในขณะที่คนอื่นเชื่อว่าการแปลควรให้ความสำคัญกับความเข้าใจและการยอมรับของผู้ชมมากขึ้น ไม่ว่าในกรณีใดการแปล "ฉุกเฉินและกฎหมาย" มนต์ใน "เนซา: ปัญหาของปีศาจเด็ก" เป็นงานที่ท้าทายอย่างไม่ต้องสงสัยซึ่งต้องมีความสมดุลที่ดีที่สุดระหว่างการส่งผ่านทางวัฒนธรรมและการแสดงออกทางภาษา