PyOptim: Python Package for Optimization and Matrix Operations
This project, a component of the Numerical Analysis & Optimization course at ENSIAS, Mohammed V University arose from Professor M. Naoum's suggestion to create a Python package encapsulating algorithms practiced during laboratory sessions. It focuses on about ten unconstrained optimization algorithms, offering 2D and 3D visualizations, enabling a performance comparison in computational efficiency and accuracy. Additionally, the project encompasses matrix operations such as inversion, decomposition, and solving linear systems, all integrated within the package containing the lab-derived algorithms.
GIF Source: https://www.nsf.gov/news/mmg/mmg_disp.jsp?med_id=78950&from=](https://aria42.com/blog/2014/12/understanding-lbfgs
Every part of this project is sample code which shows how to do the following:
Implementation of one-variable optimization algorithms, encompassing fixed_step, accelerated_step, exhaustive_search, dichotomous_search, interval_halving, Fibonacci, golden_section, Armijo_backward, and Armijo_forward.
Incorporation of various one-variable optimization algorithms, including gradient descent, Gradient conjugate, Newton, quasi_Newton_dfp, stochastic gradient descent.
Visualization of each iteration step for all algorithms in 2D, contour, and 3D formats.
Conducting a comparative analysis focusing on their runtime and accuracy metrics.
Implementation of matrix operations such as inversion (e.g., Gauss-Jordan), decomposition (e.g., LU, Choleski), and solutions for linear systems (e.g., Gauss-Jordan, LU, Choleski).
To install this Python Package:
pip install pyoptimRun this demo notebook
import pyoptim.my_scipy.onevar_optimize.minimize as soom
import pyoptim.my_plot.onevar._2D as po2
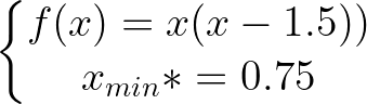
def f(x):
return x*(x-1.5) # analytically, argmin(f) = 0.75
xs=-10
xf=10
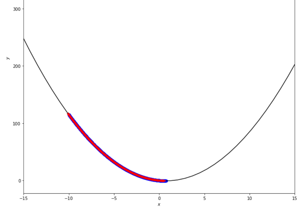
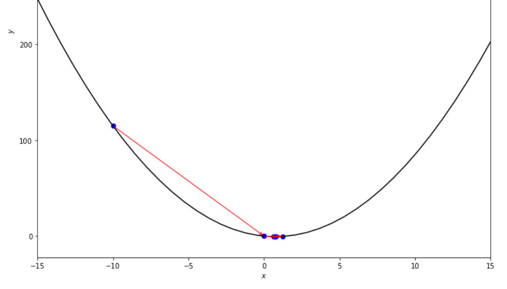
epsilon=1.e-2print('x* =',soom.fixed_step(f,xs,epsilon))
po2.fixed_step(f,xs,epsilon)x* = 0.75

The sequence of steps taken by the Fixed Step algorithm before reaching the minimum
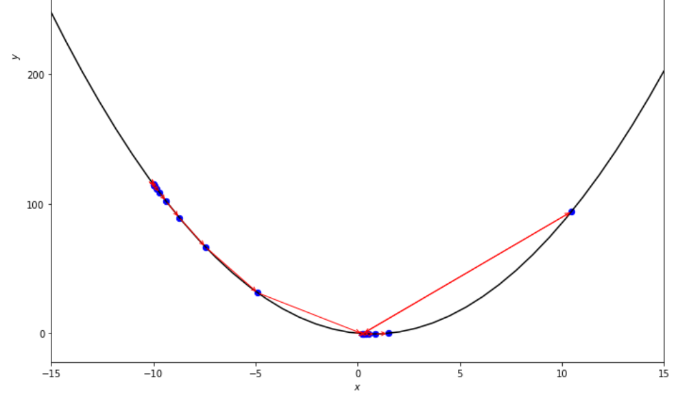
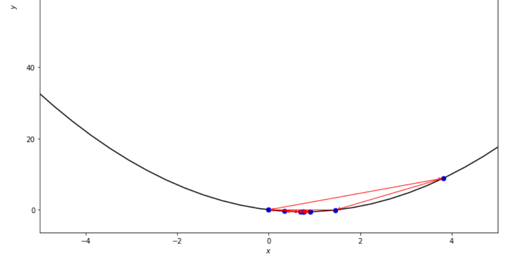
print('x* =',soom.accelerated_step(f,xs,epsilon))
po2.accelerated_step(f,xs,epsilon)x* = 0.86

The sequence of steps taken by the Accelerated Step algorithm before reaching the minimum
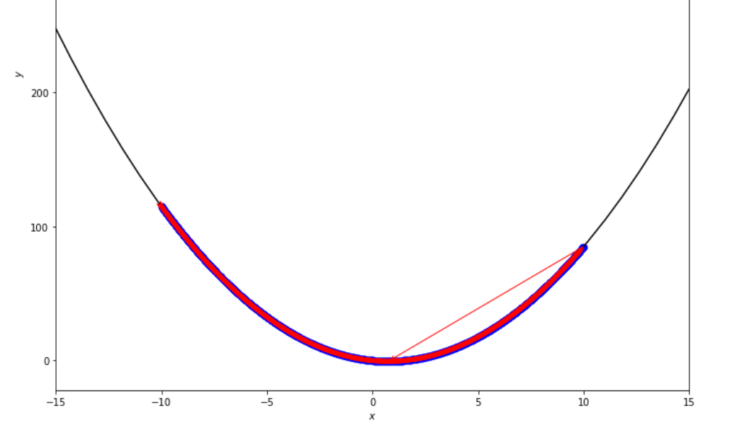
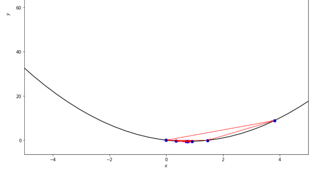
print('x* =',soom.exhaustive_search(f,xs,xf,epsilon))
po2.exhaustive_search(f,xs,xf,epsilon)x* = 0.75

The sequence of steps taken by the Exhaustive Search algorithm before reaching the minimum
mini_delta = 1.e-3
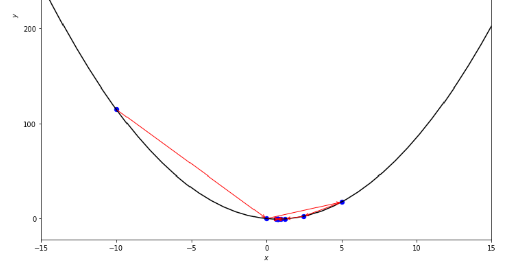
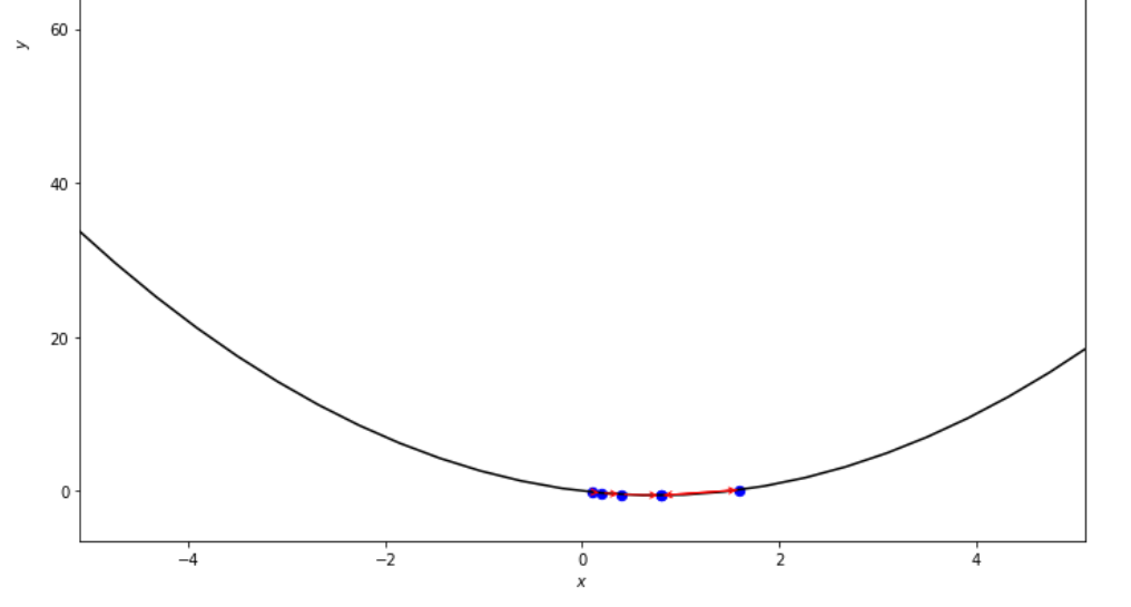
print('x* =',soom.dichotomous_search(f,xs,xf,epsilon,mini_delta))
po2.dichotomous_search(f,xs,xf,epsilon,mini_delta)x* = 0.7494742431640624

The sequence of steps taken by the Dichotomous Search algorithm before reaching the minimum
print('x* =',soom.interval_halving(f,xs,xf,epsilon))
po2.interval_halving(f,xs,xf,epsilon)x* = 0.75

The sequence of steps taken by the Interval Halving algorithm before reaching the minimum.
n=15
print('x* =',soom.fibonacci(f,xs,xf,n))
po2.fibonacci(f,xs,xf,n)x* = 0.76

The sequence of steps taken by the Fibonacci algorithm before reaching the minimum.
print('x* =',soom.golden_section(f,xs,xf,epsilon))
po2.golden_section(f,xs,xf,epsilon)x* = 0.75

The sequence of steps taken by the Golden Section algorithm before reaching the minimum
ŋ=2
xs=100
print('x* =',soom.armijo_backward(f,xs,ŋ,epsilon))
po2.armijo_backward(f,xs,ŋ,epsilon)x* = 0.78

The sequence of steps taken by the Armijo Backward algorithm before reaching the minimum
xs=0.1
epsilon = 0.5
ŋ=2
print('x* =',soom.armijo_forward(f,xs,ŋ,epsilon))
po2.armijo_forward(f,xs,ŋ,epsilon)x* = 0.8

The sequence of steps taken by the Armijo Forward algorithm before reaching the minimum
po2.compare_all_time(f,0,2,1.e-2,1.e-3,10,2,0.1,100)
Runtime
po2.compare_all_precision(f,0,2,1.e-2,1.e-3,10,2,0.1,100)
Gap between true and computed minimum
From the runtime and accuracy graphs, it can be deduced that among the algorithms assessed for this convex single-variable function, the Golden Section method emerges as the optimal choice, offering a blend of high accuracy and notably low runtime.
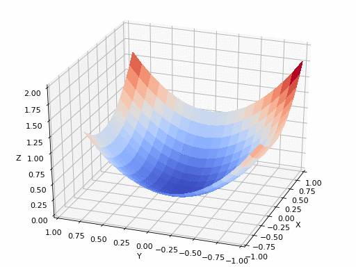
import pyoptim.my_plot.multivar._3D as pm3
import pyoptim.my_plot.multivar.contour2D as pmcdef h(x):
return x[0] - x[1] + 2*(x[0]**2) + 2*x[1]*x[0] + x[1]**2
# analytically, argmin(f) = [-1, 1.5]analitical solution
X=[1000,897]
alpha=1.e-2
tol=1.e-2pmc.gradient_descent(h,X,tol,alpha)
pm3.gradient_descent(h,X,tol,alpha)Y* = [-1.01 1.51]
The sequence of steps taken by the Gradient Descent algorithm before reaching the minimum

Contour Plot

3D Plot
pmc.gradient_conjugate(h,X,tol)
pm3.gradient_conjugate(h,X,tol)Y* = [-107.38 172.18]
The sequence of steps taken by the Gradient Conjugate algorithm before reaching the minimum
Contour Plot
3D Plot
pmc.newton(h,X,tol)
pm3.newton(h,X,tol)Y* = [-1. 1.5]
The sequence of steps taken by the Newton algorithm before reaching the minimum

Contour Plot

3D Plot
pmc.quasi_newton_dfp(h,X,tol)
pm3.quasi_newton_dfp(h,X,tol)Y* = [-1. 1.5]
The sequence of steps taken by the Quasi Newton DFP algorithm before reaching the minimum

Contour Plot

3D Plot
pmc.sgd(h,X,tol,alpha)
pm3.sgd(h,X,tol,alpha)Y* = [-1.01 1.52]
The sequence of steps taken by the Stochastic Gradient Descent algorithm before reaching the minimum

Contour Plot

3D Plot
alpha = 100 #it must be high because of BLS
c = 2
pmc.sgd_with_bls(h,X,tol,alpha,c)
pm3.sgd_with_bls(h,X,tol,alpha,c)Y* = [-1. 1.5]
The sequence of steps taken by the Stochastic Gradient Descent with BLS algorithm before reaching the minimum

Contour Plot

3D Plot
pm3.compare_all_time(h,X,1.e-2,1.e-1,100,2)
Runtime
pm3.compare_all_precision(h,X,1.e-2,1.e-1,100,2)
Gap between true and computed minimum
From the runtime and accuracy graphs, it can be deduced that among the algorithms assessed for this convex Multivariable function, the Quasi Newton DFP method emerges as the optimal choice, offering a blend of high accuracy and notably low runtime.
import pyoptim.my_numpy.inverse as npi
A = np.array([[1.,2.,3.],[0.,1.,4.],[5.,6.,0.]])A_1=npi.gaussjordan(A.copy())
I=A@A_1
I=np.around(I,1)
print('A_1 =nn',A_1)
print('nA_1*A =nn',I)A_1 =
[[-24. 18. 5.]
[ 20. -15. -4.]
[ -5. 4. 1.]]
A_1*A =
[[1. 0. 0.]
[0. 1. 0.]
[0. 0. 1.]]import pyoptim.my_numpy.decompose as npdA = np.array([[1.,2.,3.],[0.,1.,4.],[5.,6.,0.]]) #A is not positive definite
B = np.array([[2.,-1.,0.],[-1.,2.,-1.],[0.,-1.,2.]]) #B is positive definite
Y=np.array([45,-78,95]) #randomly chosen column vectorL,U,P=npd.LU(A)
print("P =n",P,"nnL =n",L,"nnU =n",U)
print("n",A==P@L@U)P =
[[0. 0. 1.]
[0. 1. 0.]
[1. 0. 0.]]
L =
[[1. 0. 0. ]
[0. 1. 0. ]
[0.2 0.8 1. ]]
U =
[[ 5. 6. 0. ]
[ 0. 1. 4. ]
[ 0. 0. -0.2]]
[[ True True True]
[ True True True]
[ True True True]]L=npd.choleski(A) # A is not positive definite
print(L)
print("--------------------------------------------------")
L=npd.choleski(B) # B is positive definite
print('L =n',L,'n')
C=np.around(L@(L.T),1)
print('B = L@(L.T) nn',B==C)A must be positive definite !
None
--------------------------------------------------
L =
[[ 1.41421356 0. 0. ]
[-0.70710678 1.22474487 0. ]
[ 0. -0.81649658 1.15470054]]
B = L@(L.T)
[[ True True True]
[ True True True]
[ True True True]]import pyoptim.my_numpy.solve as nps
A = np.array([[1., 2., 3.], [0., 1., 4.], [5., 6., 0.]]) # A is not positive definite
B = np.array([[2., -1., 0.], [-1., 2., -1.], [0., -1., 2.]]) # B is positive definite
Y = np.array([45, -78, 95]) # randomly chosen column vectorX=nps.gaussjordan(A,Y)
print("X =n",X)
print("n A@X=Y n",A@X==Y,'n')
print('---------------------------------------------------------------')
X=nps.gaussjordan(B,Y)
print("X =n",X)
Y_=np.around(B@X,1)
print("n B@X=Y n",Y_==Y,'n')X =
[[-2009.]
[ 1690.]
[ -442.]]
A@X=Y
[[ True]
[ True]
[ True]]
---------------------------------------------------------------
X =
[[18.5]
[-8. ]
[43.5]]
B@X=Y
[[ True]
[ True]
[ True]]
X=nps.LU(A,Y)
print("X* =n",X)
print("nAX*=Y n",A@X==Y)
print("-------------------------------------------------------------------------------");
X=nps.LU(B,Y)
print("X* =n",X)
Y_=np.around(B@X,1)
print("nBX*=Yn",Y_==Y)X* =
[[-2009.]
[ 1690.]
[ -442.]]
AX*=Y
[[ True]
[ True]
[ True]]
-------------------------------------------------------------------------------
X* =
[[18.5]
[-8. ]
[43.5]]
BX*=Y
[[ True]
[ True]
[ True]]X=nps.choleski(A,Y)
print("-------------------------------------------------------------------------------")
X=nps.choleski(B,Y)
print("X =n",X)
Y_=np.around(B@X,1)
print("nBX*=Yn",Y_==Y)!! A must be positive definite !!
-------------------------------------------------------------------------------
X =
[[18.5]
[-8. ]
[43.5]]
BX*=Y
[[ True]
[ True]
[ True]]