重要说明:应用仅支持Chrome和Firefox浏览器!!!
单击此处打开此应用!
特征:
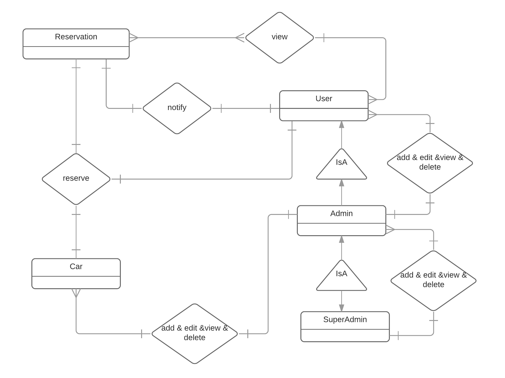
应用实体关系图

有一个管理员,一个超级助手和100个客户用户和此应用程序一起运送为默认值(如db/seeds.rb文件所示)。主页上注册的任何用户均分配为客户状态。要添加更多的管理员或超级ADMIN,您应通过默认管理员或超级添加帐户登录。此外,该应用程序在数据库内生成10个客户样本和50个汽车样本,以进行汽车租赁预订。
作为客户登录:
Email: [email protected]
Password: 123456
登录为默认管理员:
Email: [email protected]
Password: 123456
登录为默认超级ADMIN:
Email: [email protected]
Password: 123456
通过管理帐户新创建的用户的密码始终为“ 123456”。
主页(或单击徽标)>>>立即注册!按钮>>>按照页面上的指示填写用户信息。
单击“导航栏”上的“登录” >>>按照指示输入电子邮件和密码;
单击帐户管理链接(root Admin,示例客户,根据用户的实际角色)在NAV BAR上显示下拉列表>>>单击注销以注销。
单击NAV BAR上的帐户管理链接以显示下拉>>>单击配置文件以显示用户信息。
通过检查上面的配置文件步骤检索配置文件>>>单击“编辑” >>>修改信息>>>单击“提交”。
另外,您可以在NAV BAR中的帐户下拉Menue上单击“设置”。
单击“汽车”栏上的“汽车”以显示下拉案件>>>单击“搜索和查看汽车”以打开汽车搜索页面>>>输入搜索条件,然后单击搜索以检索结果>>>单击“许可PlateNumber”下的链接以查看单个汽车的信息;当访问特定汽车的信息时,客户只能通过单击“储备”链接来为自己保留汽车,然后输入重定向的表单页面上所需的信息或返回清单;管理员可以通过单击“储备”链接并填写所需的信息来保留不限于自己的其他人的汽车,但通过修改已重定向的汽车表格中的信息来编辑汽车,以通过确认页面上的警报框来删除汽车,或者返回列表。
如果已签出汽车,则该程序将阻止其删除。
单击NAV BAR上的“预订”以显示下拉案件>>>单击“搜索和查看预订”,以查看所有预订及其状态>>>单击“显示”以查看特定预订的预订详细信息。
管理清单之间的保留列表不同;尽管客户只能查看预订及其细节,但管理员也可以查看哪些客户进行了特定的预订以及预订的汽车;管理员还可以通过访问客户用户名和汽车车牌上的链接来查看与特定预订有关的客户或汽车的信息。管理员可以按客户名称和车牌号搜索预订,因为客户只能按照车牌号码进行搜索。然后,搜索的结果将在搜索条件字段的结果部分中发布,并具有详细的预订属性。
要查看预订,请单击NAV BAR中的“预订”下拉下的“搜索和查看预订”。对于客户,它将显示客户的保留/结帐历史记录;对于管理员,它将显示整个每个人的保留/结帐历史记录。
单击NAV BAR上的“预订”以显示下拉>>>单击“查看watchlist”,以显示预订候补名单>>>单击“显示”,“编辑”,“编辑”和“销毁”,以显示每个记录的右侧,以显示保留状态,添加新的预订状态,添加新的预订,并删除目标保留。
对于管理员,他们还可以通过单击“用户”或“汽车”列下的链接来查看谁进行了预订或预订目标;对于客户来说,他们只能查看他或她自己的保留的候补名单,并在其上执行行动。
单击NAV BAR上的“预订”以显示下拉>>>单击“添加新预订”,以重定向到“查看和搜索车”页面>>>选择通过单击其车牌号码保留的汽车,然后单击“储备”,然后填写所需的保留信息。
单击NAV BAR中的“用户”以显示下拉列表,然后单击“搜索和查看用户” >>>输入“名称”字段中的用户名称,然后选择“在“角色”下拉列表中搜索的用户类型,单击“搜索”按钮>>>通过列表结果以查找目标用户,并在“ name”列中显示“名称”列以显示详细信息的详细信息。
通过上述步骤找到用户,然后单击“名称”字段>>>单击“编辑”下的链接,以显示>>>修改用户信息中当前用户信息的表单,然后单击“提交”按钮。
请注意,管理员无权删除管理用户,只有超级管理员才有执行此类操作的特权。此外,该程序将防止任何具有出色结帐的用户被删除。
单击NAV栏中的“用户”以显示下拉列表,然后单击“添加新用户” >>>在显示的表单上填写信息,然后单击“提交”。
关注上面的搜索和查看用户的操作;
关注搜索和查看汽车的操作>>>单击汽车的车牌>>>单击“删除”;如果当前的汽车不可用(已签出等)并试图将其删除,则系统将在删除操作之前检查汽车状态,以防止此类删除。此外,系统将以红色显示警报消息。汽车可用后,管理员可以安全地删除用户。
关注上面管理用户>>>单击“名称”列下的用户名>>>单击“删除”;如果当前用户参与任何活动预订,则系统将不允许管理员删除用户。它将以红色显示有关原因的警报。
单击NAV栏中的“汽车”以下下拉>>>选择“添加新车”选项>>>填写新车信息的形式,然后单击“提交汽车信息”。
单击NAV BAR中的“汽车”,以下拉下拉>>>选择“建议新车”选项>>>填写新车信息的形式,然后单击“提交汽车信息”,然后发送电子邮件以通知管理员;
当更改汽车状态时,将向用户发送电子邮件,这些用户在此汽车上添加了电子邮件通知;
请参阅上面的建议新车。
单击此处在线使用此应用程序!
shijie li([email protected])
wei Sun([email protected])
Leiyang Guo([email protected])
请查看Repo Master和分支机构以获取详细信息。
铁轨向导
Ruby on Rails教程
Ruby on Rails:身份验证
教程Spoint:Ruby on Rails教程