Official Code Repository for the paper "LM-Steer: Word Embeddings Are Steers for Language Models" (ACL 2024 Outstanding Paper Award) by Chi Han, Jialiang Xu, Manling Li, Yi Fung, Chenkai Sun, Nan Jiang, Tarek Abdelzaher, Heng Ji.
Live Demo | Paper | Slides | Poster

Language models (LMs) automatically learn word embeddings during pre-training on language corpora. Although word embeddings are usually interpreted as feature vectors for individual words, their roles in language model generation remain underexplored. In this work, we theoretically and empirically revisit output word embeddings and find that their linear transformations are equivalent to steering language model generation styles. We name such steers LM-Steers and find them existing in LMs of all sizes. It requires learning parameters equal to 0.2% of the original LMs' size for steering each style.

The learned LM-Steer serves as a lens in text styles: it reveals that word embeddings are interpretable when associated with language model generations, and can highlight text spans that most indicate the style differences.

A LM-Steer is transferrable between different language models by an explicit-form calculation.
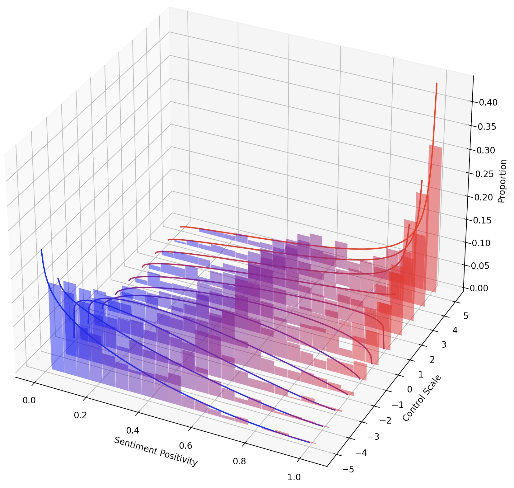
One can also continuously steer LMs simply by scaling the LM-Steer, or compose multiple LM-Steers by adding their transformations.
kaggle
torch
transformers
datasets
numpy
pandas
googleapiclient
Following the setting in MuCoLa,
we download the training data from Kaggle toxic comment classification challenge.
We use prompts from MuCoLa's code repository
(placed under data/prompts),
which contains prompts for sentiment control and toxicity removal.
Commands for acquiring training data (you need to setup a Kaggle account and configure the Kaggle API key):
# training data
kaggle competitions download -c jigsaw-unintended-bias-in-toxicity-classification
unzip jigsaw-unintended-bias-in-toxicity-classification.zip -d data/toxicity/jigsaw-unintended-bias-in-toxicity-classification
rm jigsaw-unintended-bias-in-toxicity-classification.zip
# processing
bash data/toxicity/toxicity_preprocess.sh
data/toxicity/jigsaw-unintended-bias-in-toxicity-classification
Using GPT2-Large as the base model, we train a LM-Steer for detoxification.
TRIAL=detoxification-gpt2-large
mkdir -p logs/$TRIAL
PYTHONPATH=. python experiments/training/train.py
--dataset_name toxicity
--data_dir data/toxicity/jigsaw-unintended-bias-in-toxicity-classification
--ckpt_name logs/$TRIAL/checkpoint.pt
--model gpt2-large --cuda
--adaptor_class multiply --num_steers 2 --dummy_steer 1 --rank 1000
--batch_size 32 --max_length 256
--n_steps 1000 --lr 1e-2
PYTHONPATH=. python experiments/training/generate.py
--eval_file data/prompts/nontoxic_prompts-10k.jsonl
--output_file logs/$TRIAL/predictions.jsonl
--ckpt_name logs/$TRIAL/checkpoint.pt
--model gpt2-large --cuda
--adaptor_class multiply --num_steers 2 --rank 1000
--max_length 256 --verbose --steer_values 5 1
The prediction file will be saved at logs/$TRIAL/predictions.jsonl.
We can evaluate the predictions using the following command.
To evaluate with the Perspective API from google cloud, you need to set the export GOOGLE_API_KEY=xxxxxxx environment variable.
Otherwise, you can remove the "toxicity" metric from the evaluation script.
python experiments/evaluation/evaluate.py
--generations_file logs/$TRIAL/predictions.jsonl
--metrics toxicity,ppl-big,dist-n
--output_file result_stats.txt
echo "Detoxification results:"
cat logs/$TRIAL/result_stats.txt
The evaluation script will output the evaluation results to logs/$TRIAL/result_stats.txt.
In this task, one is required to control the sentiment of the generated text in either positive or negative direction. When evaluating the ability towards a positive sentiment, the model is prompted on both neutral and negative prompts. When evaluating the ability towards a negative sentiment, the model is prompted on both neutral and positive prompts. So there are four evaluation settings in total. Here shows an example of training a LM-Steer for negative sentiment control and evaluated on positive prompts.
Our code scores and re-uses trained models, so you can train a model once and evaluate it multiple times in different settings without re-training.
TRIAL=sentiment-gpt2-large
mkdir -p logs/$TRIAL
source=positive
control=-5
PYTHONPATH=. python experiments/training/train.py
--dataset_name sentiment-sst5
--ckpt_name logs/$TRIAL/checkpoint.pt
--model gpt2-large --cuda
--adaptor_class multiply --num_steers 2 --dummy_steer 1 --rank 1000
--batch_size 32 --max_length 256
--n_steps 1000 --lr 1e-2 --regularization 1e-6 --epsilon 1e-3
PYTHONPATH=. python experiments/training/generate.py
--eval_file data/prompts/sentiment_prompts-10k/${source}_prompts.jsonl
--output_file logs/$TRIAL/predictions-${source}_${control}.jsonl
--ckpt_name logs/$TRIAL/checkpoint.pt
--model gpt2-large --cuda
--adaptor_class multiply --num_steers 2 --rank 1000
--max_length 256 --verbose --steer_values ${control} 1 --top_p 0.9
python experiments/evaluation/evaluate.py
--generations_file logs/$TRIAL/predictions-${source}_${control}.jsonl
--metrics sentiment,ppl-big,dist-n
--output_file result_stats_${source}_${control}.txt
echo "Sentiment control results:"
cat logs/$TRIAL/result_stats_${source}_${control}.txt
We use the script experiments/pca_analysis.py to interpret word embeddings dimensions that are most relevant to the task of detoxification.
To run the script, you need to specify the path to the trained LM-Steer checkpoint and the GOOGLE_API_KEY environment variable for the Perspective API.
Please specify $PATH_TO_CHECKPOINT as the path to the trained LM-Steer checkpoint.
PYTHONPATH=. python experiments/pca_analysis.py
$PATH_TO_CHECKPOINT
We can transfer a trained LM-Steer from one model to another.
Please specify $CHECKPOINT1 as the path to the trained LM-Steer checkpoint and $CHECKPOINT2 as the path to the target model checkpoint.
Here is an example of transferring a LM-Steer from GPT2-Large to GPT2-Medium.
PYTHONPATH=. python experiments/steer_transfer.py
--ckpt_name $CHECKPOINT1
--n_steps 5000 --lr 0.01 --top_k 10000
--model_name gpt2-medium
--transfer_from gpt2-large
--output_file $CHECKPOINT2
To achieve a more fine-grained control over the text style, we can compose multiple LM-Steers or continuously steer the LM.
For continuous steering, we can simply ajust the steer_values parameter in the training script,
such as --steer_values 3 1, --steer_values 0 1, or --steer_values -1 1 for different steering effects.
For composing multiple LM-Steers, you can simply add the matrices of the LM-Steers and use the sum as the final LM-Steer.
Alternatively, you can concatenate the LM-Steers and use the concatenated tensor
(which is a longer list of matrices in the self.projector1 and self.projector2 attributes in the lm_steer/models/steer.py file).
If you find this repository helpful, please consider citing our paper:
@article{han2023lm,
title={Lm-switch: Lightweight language model conditioning in word embedding space},
author={Han, Chi and Xu, Jialiang and Li, Manling and Fung, Yi and Sun, Chenkai and Jiang, Nan and Abdelzaher, Tarek and Ji, Heng},
journal={arXiv preprint arXiv:2305.12798},
year={2023}
}