Legal_Assistant Langchain Pinecone
1.0.0
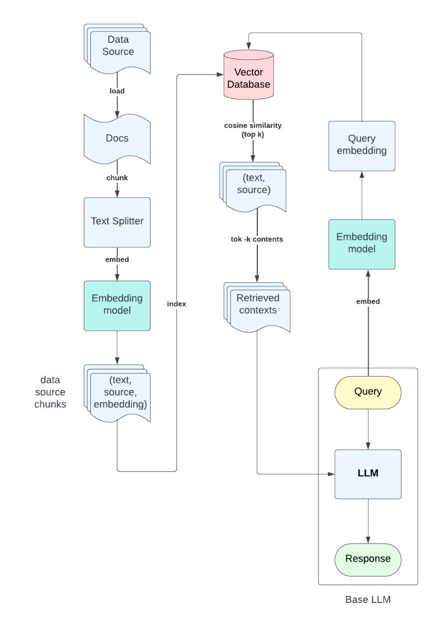
Langchain Chatbot은 사용자에게 법적 쿼리를 지원하고 관련 정보를 제공하도록 설계된 대화식 AI 시스템입니다. OpenAI의 GPT-3.5 모델, 문장 변압기 및 Pinecone 인덱싱을 포함한 다양한 자연어 처리 기술을 사용하여 사용자 쿼리를 이해하고 수정하며 가장 관련성이 높은 응답을 찾습니다.

이 모듈에는 유틸리티 기능과 챗봇 시스템의 설정이 포함되어 있습니다. 다음은 기능에 대한 개요입니다.
이 모듈은 챗봇과 상호 작용하기위한 Streamlit 앱을 구현합니다. 다음은 기능에 대한 요약입니다.
이 Jupyter 노트북은 사용자 쿼리를 기반으로 유사한 문서를 색인화하고 검색하기위한 Pinecone의 설정 및 사용을 보여줍니다. 여기에는 문서를로드하고 청크로 분할하고 임베딩을 초기화하고 Pinecone 인덱스를 생성하는 기능이 포함됩니다. 또한 사용자 쿼리를 기반으로 유사한 문서를 검색하는 기능을 제공합니다.
환경 설정 : 요구 사항에 지정된 필요한 종속성을 설치합니다.
pip install - r requirements . txtOpenAI 및 Pinecone API 키의 환경 변수를 설정하십시오.
streamlit run app . py 제공된 텍스트 입력 필드에 쿼리를 입력하여 챗봇과 상호 작용하십시오. 
문서 검색에 PENECONE 사용 (선택 사항) : PENECONE.IPYNB에서 코드를 실행하여 Pinecone을 사용하여 문서 색인화 및 검색을 보여줍니다.
라이센스 파일을 확인하십시오