web monitoring
v1.0.0
前端监控平台专注于 Web 端体验数据监控。监测 Web 页面的健康度的三个方面:
- 页面打开速度(测速)
- 页面稳定性(JS Error)
- 外部服务调用成功率(API)
然后从不同纬度去分析用户体验。
- 访问页面
- 访问速度
- API请求
- 地理
- 终端
参考:
http://fex.baidu.com/blog/2014/05/build-performance-monitor-in-7-days
阿里云前端监控
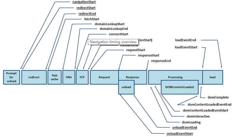
网络耗时数据可以借助前面提到 Navigation Timing 接口获取,与之类似的还有Resource Timing,可以获取页面所有静态资源的加载耗时。通过此接口可以轻松获取 DNS、TCP、首字节、html 传输等耗时,Navigation Timing 的接口示意图如下所示:

默认情况下,使用XMLHTTP拦截用户请求,在请求成功/失败后,统计时间,上报请求。 用户可使用**__ml.api(api,success, time, code, msg)**手动上报。
api:请求接口
success:上传是否成功(true/false )
time:耗时(ms)
code:返回码
msg:消息(string/object)默认情况下,使用window.onError去监听用户错误脚本,自动上报。 用户使用的有些前端框架会捕获js错误,错误信息不会抛至window.onError,这种情况需用户手动调用。 例如在Angular2+,在你的框架全局捕获错误的地方调用**__ml.error(errorObj)**
export class MyErrorHandler implements ErrorHandler {
handleError(error) {
console.error(error);
window.__ml && window.__ml.error && window.__ml.error(error.stack || error);
}
}
@NgModule({
declarations: [],
imports: [],
providers: [{ provide: ErrorHandler, useClass: MyErrorHandler }],
bootstrap: []
})
export class AppModule { }在Vue:
import Vue from 'vue'
const errorHandler = (error, vm)=>{
console.error(error);
window.__ml && window.__ml.error && window.__ml.error(error);
}
Vue.config.errorHandler = errorHandler;
Vue.prototype.$throw = (error)=> errorHandler(error,this);网页地址:WEB-MONITOR
第一步:在监控站点中创建一个站点。

第二步:复制应用配置中的探针到你需要监控的站点(index.html)页面。大功告成!

您的支持,是我们最大的前进动力。
支付宝:

微信:
