TuoTuo A Topic Modelling library written in Python. TuoTuo is also a cute boy, my son, who is now 6 months old.
Use the package manager pip to install TuoTuo. You may find the Pypi distribution here.
pip install TuoTuo --upgradeCurrently, the library only supports Topic modeling via Latent Dirichlet Allocation (LDA). As we know, LDA can be implemented using Gibbs Sampling and Variational Inference, we choose the latter as this is mathematically more sophisticated
import torch as tr
from tuotuo.generator import doc_generator
gen = doc_generator(
M = 100,
# we sample 100 documents
L = 20,
# each document would contain 20 pre-defined words
topic_prior = tr.tensor([1,1,1,1,1], dtype=tr.double)
# we use a exchangable Dirichlet Distribution as our topic prior,
# that is a uniform distribution on 5 topics
)
train_docs = gen.generate_doc()from tuotuo.lda_model import LDASmoothed
import matplotlib.pyplot as plt
lda = LDASmoothed(
num_topics = 5,
)
perplexes = lda.fit(
train_docs,
sampling= False,
verbose=True,
return_perplexities=True,
)
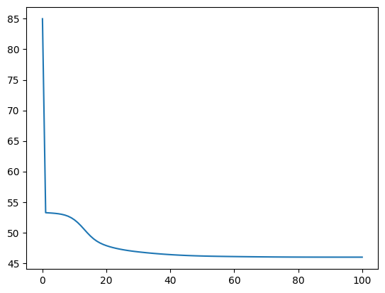
plt.plot(perplexes)
=>=>=>=>=>=>=>=>
Topic Dirichlet Prior, Alpha
1
Exchangeable Word Dirichlet Prior, Eta
1
Var Inf - Word Dirichlet prior, Lambda
(5, 40)
Var Inf - Topic Dirichlet prior, Gamma
(100, 5)
Init perplexity = 84.99592157507153
End perplexity = 45.96696541539976
for topic_index in range(lda._lambda_.shape[0]):
top5 = np.argsort(lda._lambda_[topic_index,:],)[-5:]
print(f"Topic {topic_index}")
for i, idx in enumerate(top5):
print(f"Top {i+1} -> {lda.train_doc.idx_to_vocab[idx]}")
print()
=>=>=>=>=>=>=>=>
Topic 0
Top 1 -> physical
Top 2 -> quantum
Top 3 -> research
Top 4 -> scientst
Top 5 -> astrophysics
Topic 1
Top 1 -> divorce
Top 2 -> attorney
Top 3 -> court
Top 4 -> bankrupt
Top 5 -> contract
Topic 2
Top 1 -> content
Top 2 -> Craftsmanship
Top 3 -> concert
Top 4 -> asymmetrical
Top 5 -> Symmetrical
Topic 3
Top 1 -> recreation
Top 2 -> FIFA
Top 3 -> football
Top 4 -> Olympic
Top 5 -> athletics
Topic 4
Top 1 -> fever
Top 2 -> appetite
Top 3 -> contagious
Top 4 -> decongestant
Top 5 -> injectionAs we can see from the top 5 words, we can easily realize the following mapping:
Topic 0 -> science Topic 1 -> law Topic 2 -> art Topic 3 -> sport Topic 4 -> health
Pull requests are welcome. For major changes, please open an issue first to discuss what you would like to change.
As there is no mature topic modeling library available, we are also looking for collaborators who would like to contribute in the following directions:
Most of the work is completed for this part, we still need to work on:
Extend the library to support neural variational inference Following this ICML paper: Neural Variational Inference for Text Processing
Extend the training to support Reinforcement Learning Following this ACL paper: Neural Topic Model with Reinforcement Learning
MIT