Demonstration der Magicquartz -Technologie

Einführung
Dieses Repository enthält ein Open -Source -Hardwaredesign einer Plattentable Speedbox, die die proprietäre Magicquartz -Firmware ausführen kann. Das Hardware -Design besteht aus zwei Teilen:
- Ein OpenScad-Modell, das zur Erzeugung eines 3D-bedruckbaren Gehäuses verwendet werden kann.
- Ein KICAD -Design für das Mainboard, das Schema und PCB umfasst.
Die Speedbox implementiert einen einfachen Wechselstrom-Wechselrichter basierend auf einem Class-D-Audioverstärker und einem toroidalen Transformator, um die Spannung aufzunehmen. Die Geschwindigkeit des Plattenspieler wird durch Ändern der erzeugten Wechselstromfrequenz gesteuert. Dies ermöglicht die elektronische Schaltung zwischen den Standard-Datensatzgeschwindigkeiten (16, 33, 45 und 78 U / min) und Echtzeitgeschwindigkeitskorrektur unter Verwendung eines optischen Sensors. Beachten Sie, dass dieser Ansatz nur für Plattenspieler mit Wechselstrommotor funktioniert.
Das Gerät unterstützt die wichtigsten Funktionen von Magicquartz Version 1.0 "Phoenix", einschließlich des "Advanced Power Management" (APM). Es fehlt jedoch Standby für die LCD-Hintergrundbeleuchtung und die Fans und implementiert keine Hardware-Seite Pop Supression.
Lizenzierung
Die Informationen und Dateien in diesem Repository werden unter der CERN-OHL-S V2 Open Source-Lizenz bereitgestellt (klicken Sie hier, um Einzelheiten zu finden).
Haftungsausschluss
Der einzige Zweck dieses Repositorys ist es, ein einfach zu repräsentiertes Hardwaredesign für die Demonstration der Funktionen der Magicquartz-Firmware zu ermöglichen. Bisher wurde das Design in Bezug auf elektrische Sicherheit, elektromagnetische Einhaltung (EMC) und Brandschutz nicht bewertet. Auf diesem Design hergestellte Geräte eignen sich nicht für Endbenutzer.
Mit dem Aufbau und Betrieb dieses Geräts sind mehrere schwerwiegende Gefahren verbunden. Wenn Sie nicht über ausreichendes Wissen verfügen, versuchen Sie bitte nicht, das Gerät zu erstellen oder zu betreiben. Beachten Sie, dass die Informationen in diesem Repository absichtlich keine Anweisungen für die Versammlung darstellen. Achten Sie auch genau auf Abschnitt 6 der CERN-OHL-S V2-Lizenz und die folgenden Sicherheitsüberlegungen.
Hardwaredesign
Sicherheitsüberlegungen
- Das Gerät ist in der Lage, Hochspannung zu erzeugen und kann Brand- und/oder schwere Verletzungen, einschließlich des Todes, verursachen.
- Das Gerät schaltet hohe Ströme mithilfe der Impulsbreitenmodulation (PWM) um, was zu Störungen mit anderen elektronischen Geräten oder Funkgeräten führt.
- Das Gerät erstellt ein IT-Netzwerk (Isolé-Terre). Dies hat Auswirkungen auf die Anzahl der Geräte (dh Motoren oder Plattenspieler) und deren Isolationstyp, die sicher mit dem Gerät verbunden sind.
- Seien Sie sehr vorsichtig, wenn Sie Messungen durchführen! Versuchen Sie nicht, die Hochspannungsseite des Transformators mit einem Oszilloskop zu messen! Dies ist nicht erforderlich, da das Signal auf der Niederspannungsseite vollständig überprüft werden kann. Beachten Sie in dieser Hinsicht auch, dass die negativen Ausgaben des digitalen Verstärkers nicht mit dem Masse verbunden sind. Es besteht ein schwerwiegendes Risiko, das Oszilloskop und andere Geräte bei der Durchführung von Messungen zu beschädigen, während die Schaltung geerdet ist, z. B. über den USB -Anschluss des Arduino und einen PC. Verwenden Sie gegebenenfalls galvanische Isolatoren.
- Es besteht ein schwerwiegendes Risiko, dass das Gerät verbundene Komponenten schädigt. Beispiele sind Strobe-Lampen, die durch Spannungsspitzen oder übermäßige Spannung oder Wechselstrommotoren fester Frequenz, die auf Phasenverschiebungskondensatoren beruhen, leicht beschädigt werden können. Es besteht auch ein Risiko, dass das PWM -Trägersignal den Audio -Pfad eines Stereo -Systems durchläuft und die Lautsprecher beschädigt. Beachten Sie außerdem, dass zwar eine Software-Seite POP-Unterdrückung verwendet wird, aber eine Spannungsspitze auftritt, wenn das Gerät eingeschaltet wird. Aus diesem Grund sollte das Gerät eingeschaltet werden, bevor der Plattenspieler eingeschaltet ist.
- Die individuellen vorgefertigten Module (insbesondere der Verstärker, die Step-Down-Wandler und die Mikrocontroller-Karte) können elektronische Komponenten von verschiedenen Herstellern und unterschiedlicher Qualität enthalten (siehe Abschnitt "Bekannte Probleme"). Im Falle eines Hardwareversagens kann dies zu einem weiteren unerwarteten Folgeschäden führen. Das zusammengesetzte Gerät sollte daher niemals unbeaufsichtigt betrieben werden.
- Beachten Sie, dass sich die mechanischen, elektrischen und chemischen Eigenschaften von 3D-gedruckten Komponenten im Laufe der Zeit ändern oder sich verschlechtern können.
OpenScad 3D -Modell
Die OpenScad-Datei kann verwendet werden, um das Gerät praktisch zu erkunden und ein physisches Gehäuse mit 3D-Druck zu erhalten.
Hinweis: Wenn die Symbole auf der Vorderseite nicht korrekt angezeigt werden, muss die Schriftart "Symbola" installiert werden (Ubuntu-Paketname: fonts-symbola ).
Teileübersicht und Drucknotizen
Die folgende Tabelle bietet einen Überblick über alle 3D-bedruckbaren Teile im 3D-Modell zusammen mit einigen Notizen. Beachten Sie, dass die Druckzeit insgesamt etwa 22 Stunden beträgt (auf einem Ultimaker 2).
Während die STL -Dateien im Ordner release -Ordner verfügbar sind, können sie in OpenScad problemlos generiert werden. Legen Sie die Variable render_components auf false ein und ändern Sie den Wert der Variablen, die auf die jeweilige Teilenummer generate . Drücken Sie dann F5, um das Teil voranzutreiben, F6, um das Teil zu rendern, und F7, um die STL -Datei zu exportieren. Beachten Sie, dass der Rendering -Prozess auch bei schnellen Computern viel Zeit in Anspruch nehmen kann. Beachten Sie auch, dass die erzeugten Objekte bereits für den Druck ordnungsgemäß ordnungsgemäß ausgerichtet sind.
Ich hatte einige Probleme mit den Cura -Versionen 5.1.1 bis 5.3.0, insbesondere mit dem "Back" -Teil. Der Slicer hat einige signifikante Artefakte erstellt und den Text nicht wie erwartet verarbeitet (die letzte Schicht unter dem Text wurde nicht wie erwartet gedruckt). Ich ging zurück zu 4.13.1.
Zusätzlich zu der folgenden Tabelle:
- Drucken Sie alle Teile mit der "Baum" -Unterstützung.
- Drucken Sie alle Teile mit dem "Grid" -Fill -Muster (außer Teil 3, siehe Notizen).
- Drucken Sie alle Teile mit einer Höhe von 0,2 mm Schicht (außer Teil 8, siehe Notizen).
- Drucken Sie alle Teile mit Adhäsionstyp "Rand" (außer Teil 8, siehe Notizen).
| Teil nr. | Name | Vorgeschlagene Farbe | Notizen / Ausnahmen |
|---|
| 1 | Bodenplatte | Schwarz | Kann ohne "Baum" -Inhalt gedruckt werden. |
| 1 | Bodenplatte (Material Sparer) | Schwarz | Rettet ein Filament, ist aber weniger robust. Kann ohne "Baum" -Inhalt gedruckt werden. |
| 2 | Vorderer unterer Teil | Weiß | Stellen Sie "Unterstützung X/Y -Abstand" auf 1,6 mm ein, um zu verhindern, dass der Slicer Unterstützung im Lufteinlass erzeugt. |
| 3 | Vordermitte Teil | Transparent | Verwenden Sie das Infill-Muster "Lightning", um ein schönes "quarzartiges" Erscheinungsbild zu erzeugen. |
| 4 | Vorderer oberer Teil | Weiß | |
| 5 | Abdeckung | Braun | Drucken Sie diese Variante, wenn Sie nicht vorhaben, dekorative Folien anzuwenden. |
| 5 | Abdeckung (Materialsparer) | (Beliebig) | Wenn die dekorative Folie nicht richtig an den Rändern haftet, schleifen Sie die Oberflächen an den Rändern leicht hinunter. |
| 6 | Fuß (Druck 4x) | Silber | Kann ohne "Rand" gedruckt werden. |
| 7 | Voltmeterabdeckung | Als vorne | |
| 8 | Knopfbaugruppe | Silber | Drucken Sie mit 0,1 mm oder weniger, um die Festigkeit zu verbessern. Verwenden Sie keine Adhäsionsunterstützung (BRIM). Aktivieren Sie das Bügel auf der obersten Schicht. |
| 9 | Zurück | Weiß | |
| 10 | Dummy Sockets | Als zurück | Drucken Sie ohne "Rand". |
| 11 | Optischer Sensorfall | Schwarz | |
Komponenten
Die zu verwendenden Komponenten sollten leicht aus den OpenScad- und KICAD -Projekten identifizierbar sein. Für Komponenten, in denen dies nicht sofort ersichtlich ist, finden Sie hier einige Details:
- Schrauben: Alle Teile können zusammen mit Selbstkippschrauben "DIN 7981 CH", 2,9 x 9,5 mm, mit Ausnahme der LCD- und Voltmeterabdeckung zusammengehalten werden, wobei 2,2 x 9,5 mm verwendet werden sollten. Die DIN -Schrauben können natürlich auch durch ähnliche kompatible Schrauben ersetzt werden.
- Kabelbindungen: Das Gehäuse wurde so ausgelegt, dass verschiedene Komponenten mit Kabelbindungen wie dem Transformator, dem internen Lüfter (nur für den Verstärker Typ 2 verwendet), dem Hochspannungsschraubenklemme und zum Sichern des Wechselstromkabels. Die Stange in der Mitte des Gehäuses kann verwendet werden, um Drähte mit Kabelbindungen zu befestigen.
- Verstärker: Das OpenScad -Design unterstützt derzeit die Unterbringung von zwei Arten von digitalen Stromverstärker -Boards basierend auf den TDA7498- und TPA3116D2 -Chips (siehe Renderings unten). Der erste Typ scheint sehr zerbrechlich zu sein und erfordert ungefähr 28 V. Der zweite Typ ist robuster und funktioniert bei 24 V gut, hat aber mehr Lärm und braucht definitiv einen besseren Kühlkörper. Es ist jedoch möglich, das Design so zu ändern, dass sie andere Typen berücksichtigen. Es gibt auch einen dritten "Platzhalter" -Typ, der für benutzerdefinierte Entwicklungen verwendet werden kann.
- Toroidaltransformator: Typ "Rkt 5012" (50 VA, 220 V bis 2x12V). Um die Last auf beide Verstärkerkanäle zu verteilen, können die beiden 12 -V -Transformatorwicklungen parallel über die beiden Ausgangskanäle des Verstärkers angetrieben werden. Es ist dann wichtig sicherzustellen, dass die beiden Wicklungen parallel und nicht umgekehrt sind. Bei einer Verbindungssequenz von "R+, R-, L+, L-" am Verstärker ist eine Arbeitsverdrahtungssequenz für die RKT 5012 "rot, gelb, blau, grün". Vorsicht! Während des Betriebs sind die 220 -V -Tappings live.
- Wechselstrom-Voltmeter: Typ "YB27A", 60-300 V AC, von seinem ursprünglichen Gehäuse entfernt. Beachten Sie, dass der Voltmeter live ist und das Risiko eines elektrischen Schocks besteht. Wenn die Drähte verlängert oder ersetzt werden müssen, stellen Sie sicher, dass sie über die richtige Spannungsbewertung verfügen.
- Power Switch: Geben Sie "KCDI-101" ein.
- DC/DC-Konverterboards: Stiefenspannungsregler-Boards basierend auf den LM2596s (siehe auch "Bekannte Probleme" unten).
- Sicherungen : Fuse 1 deckt den gesamten Schaltkreis ab und sollte gemäß der implementierten Leistungsbewertung dimensioniert werden. Wenn beispielsweise ein 50 -VA -Transformator und eine 24 -V -Netzteil verwendet werden, kann eine 2A -Sicherung angemessen sein. Fuse 2 wird verwendet, um die Komponenten einzuschützen und an das "Mega 2560 Pro" -Board zu schützen, das ungefähr 100 mA bei 7,5 V zeichnet. Die Verwendung einer 125 mA-schnellen Sicherung ist daher angemessen.

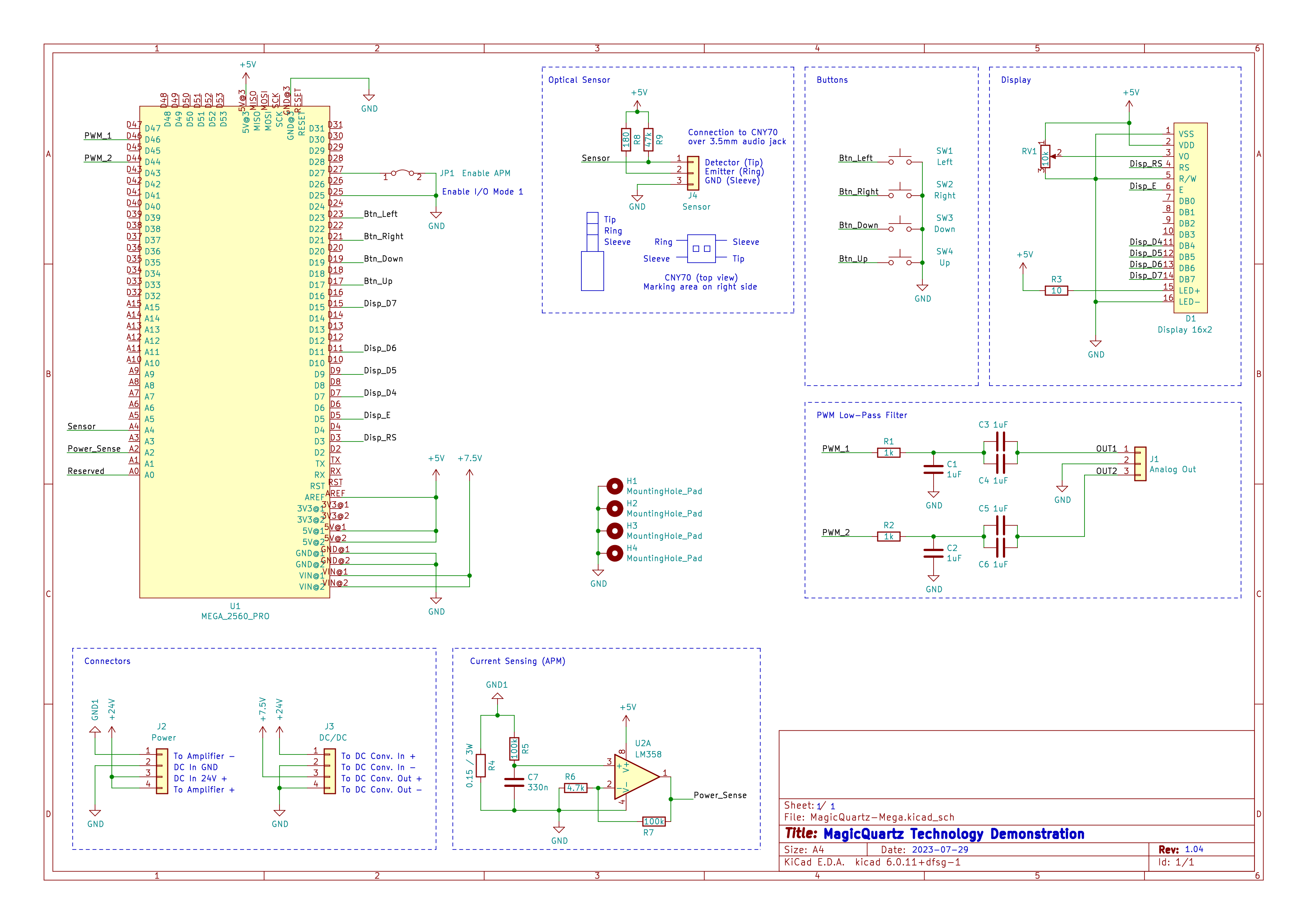
Kicad Schema und PCB
Dieses Repository enthält auch eine elektronische Schaltung für ein Mainboard. Die PCB wurde zum schnellen Prototyping entwickelt und kann einseitig, z. B. mit einem kleinen CNC oder durch Ätzen erzeugt werden. Eine optionale obere Kupferschicht kann jedoch verwendet werden, um die Abschirmung zu verbessern. Natürlich kann die PCB auch von jedem PCB -Hersteller hergestellt werden.
Das Mainboard basiert auf dem Board "Mega 2560 Pro" (bezeichnet U1 im Schema). Nach Kenntnis des Autors wurde dieses Board ursprünglich von Robotdyn entwickelt. Leider scheint es nicht mehr verfügbar zu sein, aber Wiederherstellungen von anderen Unternehmen sind weit verbreitet. Klicken Sie hier, um eine archivierte Version von Robotdyns Webseite zu erhalten.


Der elektronische Schaltkreis ist sehr einfach und sollte selbsterklärend sein. Die folgenden Punkte erklären jedoch einige besondere Aspekte:
- Stromversorgung: Der Stecker J2 ("Power") wird verwendet, um das Mainboard über die Pins 2 und 3 aus einer externen Stromquelle zu versorgen (typischerweise 24-32 V, abhängig von den Spannungsanforderungen des Verstärkers, markiert "+24 V" im Schema). Der Stecker J2 wird auch verwendet, um die Verstärkerplatine über die Stifte 1 und 4 zu versorgen. Beachten Sie, dass Pin 1 von J2 an einen zweiten Boden (GND1) angeschlossen ist, der zum Messen des Verstärkerstroms verwendet wird (siehe unten).
- DC/DC-Konverterbretter: Wie oben beschrieben, wird das Mainboard mit 24-32 V (bezeichnet "+24 V") geliefert. Die U1 -Karte benötigt jedoch eine Spannung zwischen 7 V und 12 V (markiert "+7,5 V"). Da es nicht praktikabel ist, den großen Spannungsunterschied mit einem linearen Regler zu überwinden, kann der Stecker J3 ("DC/DC") verwendet werden, um eine externe DC/DC-Strop-Down-Konverterplatine zu verbinden (siehe OpenSCAD-Design). U1 verwendet dann den linearen Spannungsregler (AMS1117) in Bord, um den 5V zu erstellen. Das Gehäuse kann eine zweite DC/DC -Konverterplatine spezifisch aufnehmen, um die Lüfter zu versorgen. Wenn die Fans jedoch gut mit der Spannung aus dem ersten Board laufen, können sie auch mit dieser ersten Konverter -Karte verbunden werden.
- Jumper "Enable APM": Digital Pin D27 von U1 kann an GND (Jumper J1 "Enable APM" geschlossen) gezogen werden, um der Firmware zu sagen, dass die aktuelle Erfassungsschaltung verfügbar ist, sodass die Firmware erkennen kann, ob der Turntable Motor derzeit betrieben wird oder nicht.
- Strommessung: Die Strommessung funktioniert wie folgt: Der Strom des Leistungsabschnitts (der digitalen Verstärkerplatine) wird über den Spannungsabfall über den Widerstand R4 (0,15 Ohm, 3W) gemessen. Die gemessene Spannung wird über C7 und R5 niedrig filtriert und über U2A auf einen Spannungsniveau gebracht, der leicht durch den ADC des Mikrocontollers gemessen werden kann.
- Tiefpassfilter: Der PWM-Tiefpassfilterabschnitt wandelt die PWM-Signale aus dem Mikrocontroller in ein oder zwei analoge Sinuswellen unter Verwendung einfacher RC-Filter um. Die Filter sind so ausgelegt, dass sie eine Grenzfrequenz von etwa 200 Hz haben, die hoch genug ist, um eine der möglichen Wechselstromfrequenzen zu bestehen, das PWM -Trägersignal jedoch zu blockieren. Der Filter wird zweimal implementiert, falls ein zweiphasiger Wechselrichter implementiert werden soll (für den ein zusätzlicher Transformator und ein anderes Gehäuse erforderlich sind). Für einphasige Konfigurationen wird empfohlen, nur einen Filterabschnitt auszurüsten und die beiden Kanäle am Eingang des Verstärkers zu überbrücken. Dadurch wird das Risiko beseitigt, den Verstärker zu beschädigen, wenn der Benutzer versehentlich die Phasenverschiebung in der Firmware ändert.
Blockdiagramm
Hier ist ein Blockdiagramm, das einen Überblick über alle internen Verbindungen bietet:

Bekannte Probleme
AMS1117 -Spannungsregler
Das "Mega 2560 Pro" -Board kann einen "AMS1117" -Stafel mit 5 -V -Spannungsregulator für fragwürdige Qualität verwenden (siehe diesen interessanten Blog -Beitrag). Der Regler kann mit einem vollständigen oder teilweisen internen Kurzfilm ausfallen und die Eingangsspannung (7,5 V) an den Rest der Schaltung übergeben. Dies kann nicht nur die anderen Komponenten (einschließlich des ATMEGA2560) beschädigen, sondern auch den Niveau des erzeugten sinusförmigen Signals erhöhen. Infolgedessen kann der Wechselrichter übermäßige Spannung erzeugen und den Plattenspieler beschädigen.
Das Problem kann überwunden werden, indem der AMS1117 durch einen weiteren Regulierungsbehörde vom Typ "1117" durch einen renommierten Hersteller ersetzt wird, z. Natürlich sollte der Teil von einem seriösen Elektronikverteiler gekauft werden. Der alte Regler kann leicht entnommen werden, indem überschüssiges frisches Löten auf seine drei Stifte aufgetragen, alles aufgeheizt und dann mit dem Lötkolben weggewischt wird.
Abhängig vom Regler müssen möglicherweise zusätzliche 10UF -Tantal -Kondensatoren zum Eingang und Ausgang des Reglers hinzugefügt werden (siehe Datenblatt). Eine solche Modifikation basierend auf einem TS1117 ist in diesem Bild gezeigt: Bilder/TS1117-modification.jpg. Beachten Sie die beiden neuen, gelben Tantal -Kondensatoren und die zusätzliche Sicherung (siehe unten). Beobachten Sie sorgfältig die Polarität der Kondensatoren!
Eine ausgefeiltere (und wahrscheinlich übertriebene) Lösung ist das Hinzufügen eines Brechkreislaufs und einer Sicherung zum Design. Die Crowbar -Rennstrecke kann als kleines Huckepack für das "Mega 2560 Pro" geliefert werden. Ein solches Add-On ist hier verfügbar: https://github.com/sebmate/littlejimmy. Hier ist ein Bild davon in der Speedbox: Bilder/Littlejimmy.jpg.
Die Sicherung wird eigentlich nur für den Brechkreis benötigt, aber es ist nichts Falsches daran, sie im Allgemeinen hinzuzufügen. Das obige Blockdiagramm und die Rückseite des Gehäuses wurden bereits erweitert, um diese Sicherung einzubeziehen. Wie oben beschrieben, ist der Schaltkreis etwa 100 mA bei 7,5 V, wenn eine schnell wirkende Sicherung von 125 mA angemessen ist.
LM2596S DC/DC -Konverterplatten
Diese kostengünstigen Step-Down-Boards verwenden wahrscheinlich keine originalen LM2596S-ICs (finden Sie in diesem Link für weitere Informationen). Bisher hatte ich jedoch keine Probleme damit. Die oben genannte Crowbar -Schaltung beschrieben, wenn sie auf der Platine "Mega 2560 Pro" installiert ist, bietet auch einen gewissen Schutz vor einem möglichen Ausfall einer solchen LM2596S DC/DC -Konverterplatine.
Teilelisten
Teilelisten finden Sie in den Verzeichnis parts-lists .
Eine der Listen ist für den deutschen Elektronikverteiler Reichelt. Diese Liste kann auch direkt über diesen Link zugegriffen werden: https://www.reichelt.de/my/2038407. Diese Liste enthält auch alternative Teile, die nicht wesentlich sind. Die Liste sollte daher nicht blind bestellt werden. Bitte beachten Sie, dass ich nicht mit Reichelt verbunden bin und diese Liste nur für Ihre Bequemlichkeitsarbeit bereitete. Die Teile können bei anderen Anbietern zu einem günstigeren Preis erhältlich sein.
Assemblernotizen
- Angenommen, die Baugruppe benötigt ungefähr zwei Abende, sobald Sie alle Teile an Ort und Stelle haben.
- Die Kombination aus Mainboard und Anzeige kann vollständig getestet werden, ohne dass etwas anderes daran angeschlossen ist (z. B. die Verkabelung an die Rückseite, den Verstärker, den DC/DC -Wandler). Dies funktioniert, indem sie das Board "Mega 2560 Pro" über USB betrieben.
- Die manuelle Verkabelung des Displays ist sehr zeitaufwändig. Möglicherweise verwenden Sie es, eine auf Connector-basierte Lösung zu verwenden. Beachten Sie, dass nicht alle 16 Anzeigelinien erforderlich sind.
- Bevor Sie das Mainboard und die Lüfter über die DC/DC -Konverter anschließen und mit Strom versorgen, ist es wichtig, die Spannungen vorher auf sie einzustellen (z. B. auf 7,5 V, wie oben beschrieben).
- Die angegebene Schraube für den Sicherungshalter kann zu lang sein und durch die Rückseite durchbrechen. Seien Sie vorsichtig, wenn Sie den Sicherungshalter montieren, und überlegen Sie, ob Sie eine kürzere Schraube verwenden.
- Bilder eines zusammengesetzten Geräts sind im Ordner
images erhältlich. Beachten Sie, dass diese noch nicht die neueste Überarbeitung mit dem Littlejimmy Circuit und der zweiten Sicherung zeigen.
Initialisierungsverfahren
In den folgenden Schritten wird beschrieben, wie das Gerät zunächst eingerichtet wird:
- Bevor Sie die Leistung zum ersten Mal einschalten, drehen Sie die Lautstärke des Verstärkerplatine bis zum Nach unten.
- Befolgen Sie die Anweisungen in Abschnitt 4 "Erste Schritte" der Magicquartz -Dokumentation zum Flashen der Firmware und der Ausführung des Motor -Setups.
- Wenn die Routine "Motor Setup" Sie nach der Wellenform (
WaveForm ) fragt, setzen Sie diese auf 2. - Wenn es darum geht, die Spannung (Parameter
VoltageMtOn ) festzulegen, heißt es in der Dokumentation, dass die Schritte davon abhängen, ob der in der Speedbox installierte Wechselrichter über eine Ebene steuert oder nicht. Es hat: Es ist die Volumensteuerung des Verstärkers. Fahren Sie wie in der Dokumentation beschrieben fort: setzen Sie VoltageMtOn auf 1 und drehen Sie die Volumensteuerung des Verstärkers langsam und sorgfältig auf, bis die gewünschte Spannung (z. B. 220 V) erreicht ist. Wenn der Verstärker in den Schutzzustand eingeschaltet ist, versuchen Sie es erneut. - Die Wechselrichter -Shutdown -Erkennung kann wie in Abschnitt 4.3 der Softwaredokumentation beschrieben getestet werden, indem ein zu niedriger
RampingSpeed festgelegt und dann den Wechselrichter neu gestartet wird. Wenn es nicht funktioniert und die gemessenen Stromwerte in der Firmware am unteren Ende des Messbereichs sind (der von 0 bis 1023 liegt), können Sie R7 durch einen höherwertigen Widerstand ersetzen, z. B. 470 KOHM.