HospitalManagementSystem
1.0.0
完整的文档
在这个项目中,我试图使用一个小型数据库来理解Web API的操作,该数据库模仿医院数据库。
为了开发项目,已经使用了SQL,ASP.NET Core Glazor,Radzen Glazor组件和实体框架。
目前,该项目唯一缺少的是考虑到前键和主键的验证表单的验证,因为现在将未通知用户此类错误。我强调数据库将响应相反,但不会通知用户。






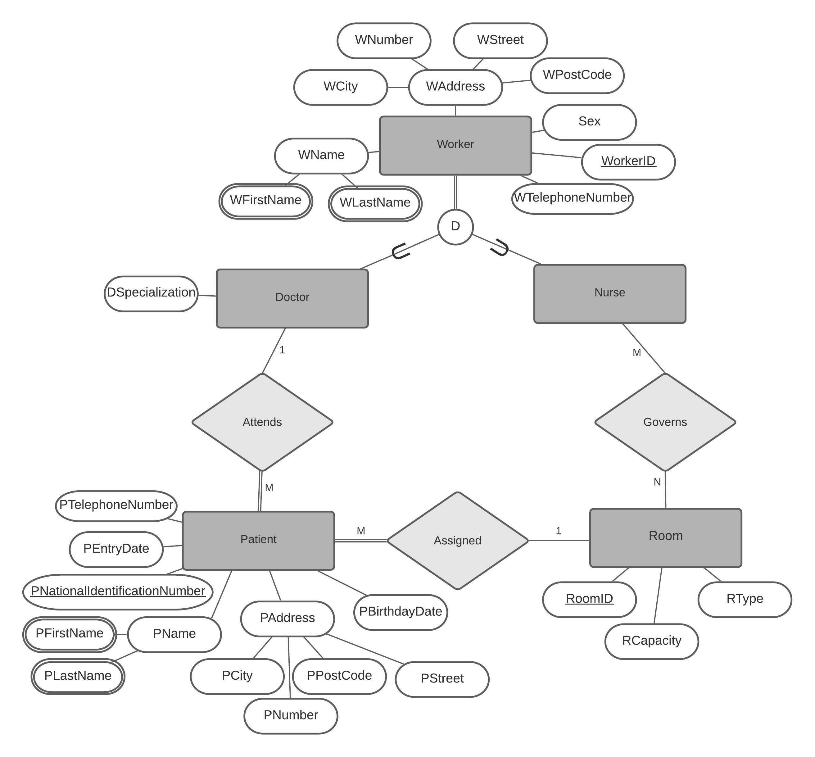
一个很小的数据库被认为是我在Web API中的第一个开始,这将是医院接待员使用的数据库。

如您所见,它只会优先考虑该数据库中的医生和护士,因此不会考虑有关其他类型的工人的信息。
它没有更详细地详细介绍实体之间的关系类型,因为它没有必要。
正如您在脚本中所包含的那样,在创建SQL表时,设置了一些逻辑检查对比,这对我来说也是逻辑的。 (考虑到这个小型数据库是针对小型医院的)。
还添加了一些逻辑触发器。
首先,使用实体框架生成了DBContext和SQL表的各个类。在DBContext中,您可以更改DB连接字符串。

后来,生成了表的控制器,以便以后提出HTTP请求。
然后实施了剃须刀页面,并对主爆炸模板进行了一些小更改。
最后,关于在主页上获得的HTTP数据生成了一些统计信息。