
방대한 문서 저장소에서 상호 작용하는 방식을 변환하고 추출하는 방식을 변환하도록 설계된 간단하지만 강력한 도구 인 Rag Console Chat 응용 프로그램에 오신 것을 환영합니다. 이 프로젝트는 문서 섭취, 삽입 생성 및 검색 세대 (RAG)를 구현합니다. 데이터와 채팅하거나 복잡한 주제를 요약하려는 경우 RAG 콘솔 채팅 응용 프로그램은 지능형 정보 처리를위한 도구입니다.
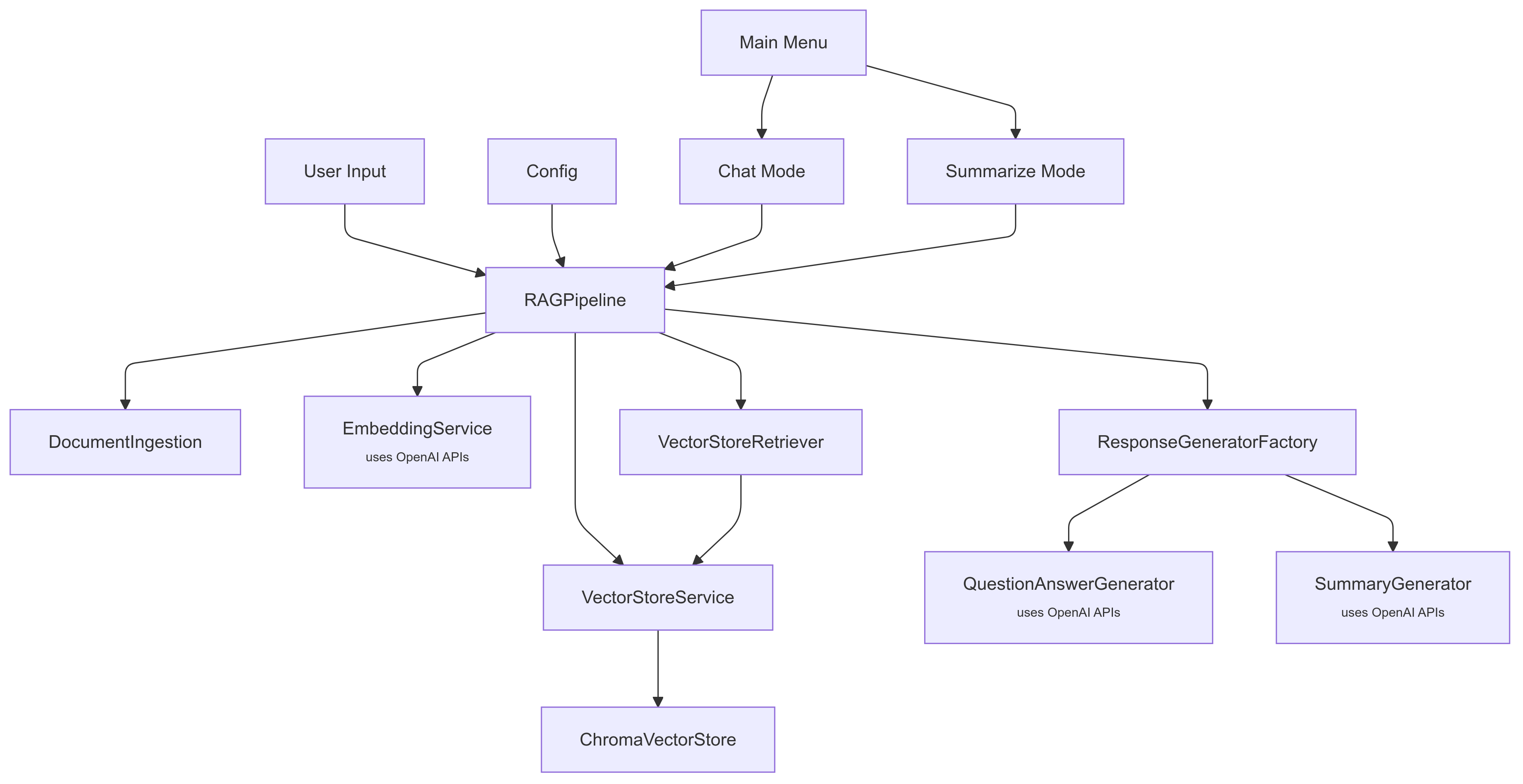
Rag는 정보 검색 및 자연어 생성의 강점을 결합한 새로운 접근법입니다. 그것은 큰 문서의 큰 코퍼스에서 관련 컨텍스트를 통합하여 생성 된 응답의 품질을 향상시킵니다. Rag Pipeline은 다음을 구현합니다.
ChromADB와 같은 벡터 데이터베이스는 임베딩을 저장하고 쿼리하는 데 필수적입니다. 벡터 유사성을 기반으로 유사한 문서를 빠르게 검색 할 수 있으며, 이는 RAG 프로세스에 중요합니다.
임베딩은 의미 정보를 캡처하는 텍스트의 수치 표현입니다. 문서 유사성 및 클러스터링과 같은 작업을 용이하게하는 의미있는 방식으로 텍스트 데이터를 비교할 수 있습니다.
로컬 컴퓨터에서 RAG 파이프 라인을 설정하려면 다음 단계를 따르십시오.
Python 3.10+를 설치하십시오 : 여기에서 다운로드 및 설치하십시오
Microsoft Visual Studio C ++ 빌드 도구 설치 : 일부 종속성을 컴파일하는 데 필요합니다. 여기에서 다운로드하고 설치하십시오.
저장소 복제 :
git clone https://github.com/olifarhaan/rag-console-chat.git
cd rag-console-chat파이썬 종속성 설치 : Python 3.8+가 설치되어 있는지 확인하십시오. 그런 다음 가상 환경을 만들고 필요한 패키지를 설치하십시오.
python -m venv venv
source venv/bin/activate # On Windows, use `venvScriptsactivate`
pip install -r requirements.txt 환경 변수 설정 : 루트 디렉토리에서 .env 파일을 만들고 OpenAI API 키를 추가하십시오.
OPENAI_API_KEY=your_openai_api_key
응용 프로그램 실행 : 실행하여 Rag 파이프 라인을 시작하십시오.
python app.py응용 프로그램과 상호 작용하십시오 : 명령 줄 인터페이스를 사용하여 채팅 및 요약 모드 중에서 선택하고 Rag 파이프 라인의 기능을 탐색하십시오.
Rag Console Chat 응용 프로그램은 문서 처리 및 정보 검색 기능을 향상 시키도록 설계된 간단하지만 강력한 도구입니다. 고급 기능과 사용자 친화적 인 인터페이스를 통해 현대 AI 기술의 힘에 대한 증거가됩니다. 헝겊의 세계로 뛰어 들어 오늘날 지능형 정보 시스템의 미래를 경험하십시오.
라이센스 :이 프로젝트는 MIT 라이센스에 따라 라이센스가 부여됩니다. 원래 라이센스 및 저작권 통지가 소프트웨어의 모든 사본 또는 실질적인 부분에 포함되어 있다면 소프트웨어를 자유롭게 사용, 수정 및 배포 할 수 있습니다.
다이어그램 : 다이어그램은 Mermaid를 사용하여 작성되었습니다.
연락처 : 질문이나 피드백은 [email protected]으로 문의하거나 LinkedIn @olifarhaan으로 메시지를 보내주십시오.