
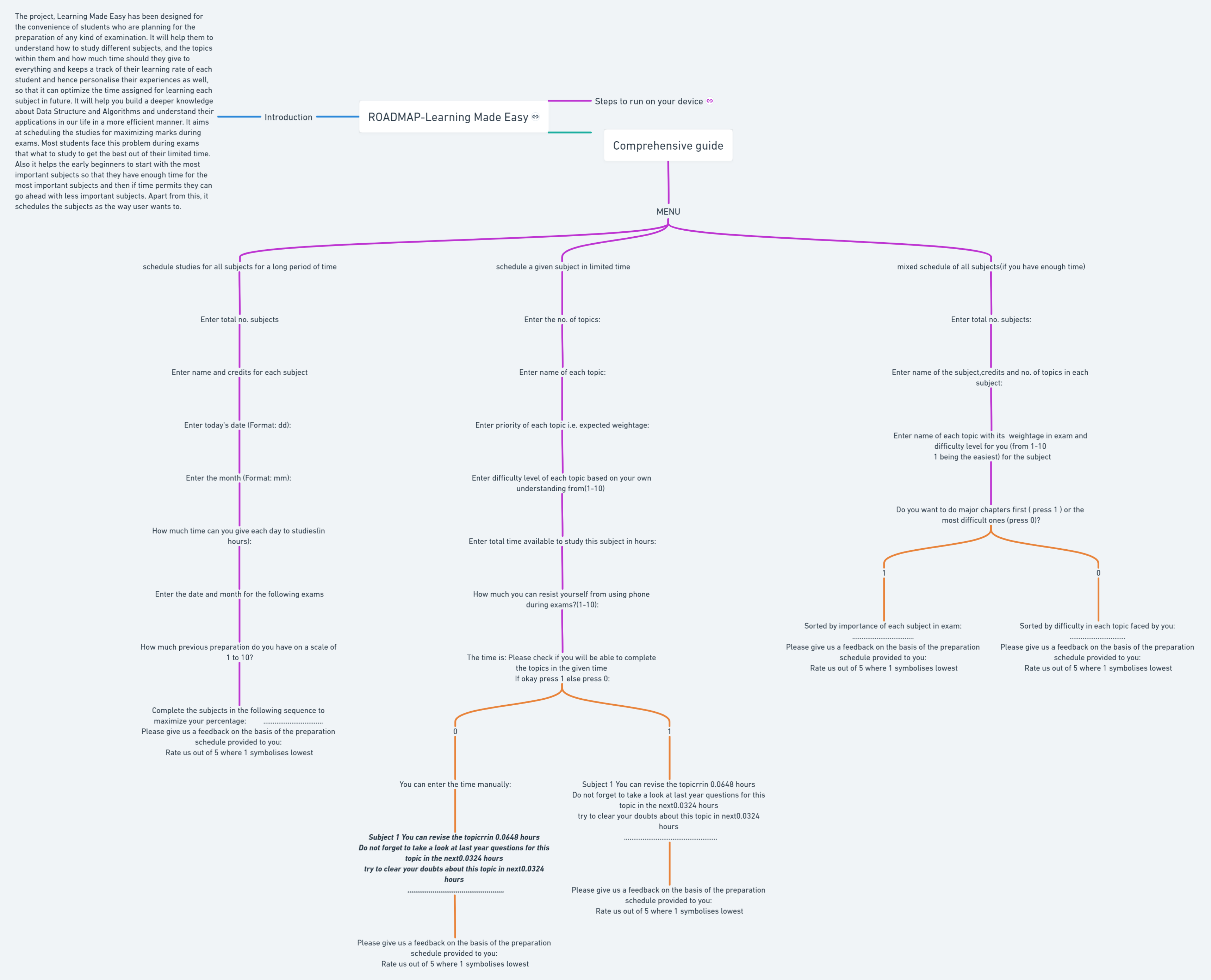
이 프로젝트, Learning Made Easy는 모든 종류의 시험 준비를 계획하는 학생들의 편의를 위해 설계되었습니다. 그것은 그들이 다른 과목을 공부하는 방법, 그리고 그들 안의 주제와 그들이 모든 것에 얼마나 많은 시간을 주어야하는지 이해하는 데 도움이 될 것입니다. 각 학생의 학습 속도를 추적하고 경험을 개인화하여 향후 각 과목을 학습 할 수있는 시간을 최적화 할 수 있습니다. 데이터 구조 및 알고리즘에 대한 더 깊은 지식을 구축하고보다 효율적인 방식으로 우리 삶의 응용 프로그램을 이해하는 데 도움이됩니다. 시험 중에 마크를 극대화하기위한 연구를 예약하는 것을 목표로합니다. 대부분의 학생들은 시험 중에이 문제에 직면하여 제한된 시간을 최대한 활용하기 위해 공부해야 할 것입니다. 또한 초기 초보자가 가장 중요한 주제로 시작하여 가장 중요한 주제에 대한 충분한 시간을 갖고 시간이 허락되면 덜 중요한 주제를 진행할 수 있도록 도와줍니다. 이 외에도 사용자가 원하는 방식으로 주제를 예약합니다.

Git 및 Github의 기본 사항에 대한 다음 기사를 참조하고 갇힌 경우 프로젝트 멘토에게 연락 할 수 있습니다.
포크 버튼을 사용하여 자신만의 포크/학습 제작 사본을 얻을 수 있습니다.
당신은 그것을 사용하여 로컬 컴퓨터에 복제 (다운로드)해야합니다.
$ git clone https://github.com/Your_Username/Learning-Made-Easy.git이것은 컴퓨터에 로컬 리포지토리 사본을 만듭니다.
GitHub에서 Learning-Made-Easy Repository를 복제 한 후 Linux 및 Mac에서 Change Directory 명령을 사용하여 먼저 해당 폴더로 이동하십시오.
# This will change directory to a folder Learning-Made-Easy
$ cd Learning-Made-Easy다른 모든 명령을 위해이 폴더로 이동하십시오.
다음 명령을 실행하여 로컬 사본이 Github의 포크 원격 저장소 에 대한 참조가 있는지 확인하십시오.
$ git remote -v
origin https://github.com/Your_Username/Learning-Made-Easy.git (fetch)
origin https://github.com/Your_Username/Learning-Made-Easy.git (push)이제 사용을 사용하는 원래 학습 제작 저장소에 대한 참조를 추가 할 수 있습니다.
$ git remote add upstream https://github.com/anushka23g/Learning-Made-Easy.git이것은 업스트림 이라는 새로운 리모컨을 추가합니다.
사용한 변경 사항을 참조하십시오
$ git remote -v
origin https://github.com/Your_Username/Learning-Made-Easy.git (fetch)
origin https://github.com/Your_Username/Learning-Made-Easy.git (push)
upstream https://github.com/anushka23g/Learning-Made-Easy.git (fetch)
upstream https://github.com/anushka23g/Learning-Made-Easy.git (push)항상 리포지토리의 로컬 사본을 원래 저장소로 업데이트하십시오. 변경 및/또는 적절한 간격으로 다음 명령을 신중하게 실행하여 로컬 저장소를 업데이트하십시오.
# Fetch all remote repositories and delete any deleted remote branches
$ git fetch --all --prune
# Switch to `master` branch
$ git checkout master
# Reset local `master` branch to match `upstream` repository's `master` branch
$ git reset --hard upstream/master
# Push changes to your forked `Learning-Made-Easy` repo
$ git push origin master 이 단계를 완료하면 Help Wanted 문제를 확인하고 풀 요청을 만들어 기여를 시작할 준비가되었습니다.
코드를 실행하고 로컬 컴퓨터에서 앱을 사용하려면 다음을 수행하십시오.
if os == 'Windows' :Execute > Run 클릭하십시오. 여기를 클릭하십시오.if os == 'Linux or Unix or Mac' :GCC 설치해야합니다.g++ -o test_prep test-prep.cpp./test_prep 입력하여 스크립트를 실행하십시오 당신이 기여할 때마다. 명령을 사용하여 별도의 분기를 만들고 master 브랜치를 깨끗하게 유지하십시오 (즉, 원격 브랜치와 동기화).
# It will create a new branch with name Branch_Name and switch to branch Folder_Name
$ git checkout -b Folder_Name컨텐츠를 위해 별도의 분기를 만들고 폴더와 동일한 이름의 브랜치 이름을 사용하십시오.
원하는 분기로 전환합니다
# To switch from one folder to other
$ git checkout Folder_Name분기에 변경 사항을 추가합니다. 사용
# To add all files to branch Folder_Name
$ git add .코드를 사용하는 코드와 관련된 메시지를 입력하십시오.
# This message get associated with all files you have changed
$ git commit -m ' relevant message '이제 멋진 작업을 사용하여 원격 저장소로 푸시하십시오.
# To push your work to your remote repository
$ git push -u origin Folder_Name 그런 다음 브라우저에서 저장소로 이동하여 compare and pull requests . 그런 다음 소중한 노력을 설명하는 풀 요청에 제목과 설명을 추가하십시오.
마지막으로 풀 요청이 병합 된 후 다음과 같이 PR 아래에 다른 의견을 추가하십시오.
@all-contributors please add @ < your_username > for < contributions > 기부금시 code 에 기여한 경우 코드를 입력하거나 Markdown 파일에 대해 논의 된 경우 documentation 입력해야합니다. 자세한 내용은 여기를 클릭하십시오
우리는 다른 언어로 된 articles 와 codes 갖고 기존 언어의 betterment 좋아합니다.
새로운 문제를 만들어 먼저 우리와 논의하십시오.
? ? ? 행복한 기여 ? ? ?
C ++
시험 당일 직전에 공부하기 시작하고 강의 계획서를 아주 짧은 시간에 완료하는 학생들의 경우 매우 짧은 시간에 시험을 예약합니다.
시험을 시작하는 학생들을위한 시험 시간 연구를 예약하려면 시험을 시작하기 1-2 주일 전에 학습을 시작하여 각 과목의 강의 계획서를 제 시간에 완성합니다.
거의 한 달 전에 공부를 시작하고 강의 계획서에서 모든 것을 할 수있는 충분한 시간이있는 학생들의 시험 시간 연구를 예약합니다. 또한 시간 문제가 없습니다.
분수 배낭 알고리즘 : 제한된 시간 내에 마크를 최대화하기 위해 가중치를 기준으로 수행 할 챕터를 찾기 위해 분수 매듭 알고리즘이 사용됩니다.
작업 일정 알고리즘 :이 알고리즘은 사용자가 각각의 주제 및 각 우선 순위의 시험 날짜로 공부 해야하는 주제를 입력하도록 구현됩니다. 따라서 그들은 효과적인 학습 및 관리 시간을위한 일련의 주제를 OUPUT로 얻습니다.
시험 중에 학생들이 직면 한 가장 일반적인 문제는 시간 관리 및 활용입니다. 학생들은 마크를 최대화하기 위해 연구 해야하는 순서를 제공함으로써 시험 중에 시간을 효과적으로 관리하는 데 도움이 될 수 있습니다.
