고베 - 모바일 예산 응용 프로그램 (Fronnd)

일반적인 설명
매월 예산을 조립할 수있는 응용 프로그램, 여기서 소득, 비용 및 저축의 3 가지 유형이 있습니다. 각 유형의 움직임에 대해 최대 10 개의 범주를 정의 할 수 있습니다. 주어진 달에 사용자는 각 범주 (예산)를 지정할 것으로 예상되는 값을 정의 할 수 있습니다. 그 후, 한 달 동안 사용자는 자신의 움직임을 등록 할 것이며 통계 탭에서 월에 대한 계획이 어떻게 이행되는지 확인할 수 있습니다.
피그마 링크
참조 이미지 :

개발 환경
백엔드에 국경 및 Express.js에 Flut
테두리 구성
- 플러터 설치 - 모바일 개발.
- 먼저 공식 페이지에서 Flutter를 다운로드하여 설치하십시오 : https://flutter.dev/docs/get-started/install. 운영 체제의 특정 지침을 따르십시오. 그 후 환경 변수에 대한 경로를 추가하십시오.
- Android Studio 구성 - 애플리케이션을 테스트하기위한 Android 모바일 에뮬레이터.
- Android Studio (https://developer.android.com/studio)의 공식 웹 사이트에서 Android Studio를 설치하십시오.
- Android Studio 내에서 Android SDK를 설치하고 AVD 관리자에 에뮬레이터를 구성하여 모바일 장치를 시뮬레이션하십시오.
- Visual Studio Code- 프로젝트에서 사용할 IDE 구성.
- 공식 페이지에서 https://code.visualstudio.com/에서 Visual Studio Code (VSCODE)를 다운로드하여 설치하십시오.
- Flutter에서 코딩을 용이하게하기 위해 다음 플러그인을 설치할 수 있습니다.
- FLUTTER : VSCODE에 대한 지원을 통합하고 응용 프로그램 실행 및 정화와 같은 기능을 포함합니다.
- DART : DART 프로그래밍 언어를 지원하기 때문에 Flutter와 협력해야합니다.
- Awesome Flutter Snippets : 유용한 코드 스 니핑을 제공하여 플러터에서 더 빠르게 발전합니다.
- 플러터 위젯 스 니펫 : 플러터에서 가장 일반적으로 사용되는 위젯을위한 스 니펫 모음.
백엔드 구성
- node.js 설치
- 공식 페이지에서 node.js를 다운로드하여 설치하십시오 : https://nodejs.org/. Express.js와 함께 작업하려면 Node.js가 필요합니다. 그 후 환경 변수에 대한 경로를 추가하십시오.
- Express.js 프로젝트의 생성 및 구성
- 터미널을 열고 다음 명령을 사용하여 Express Applications Generator : NPM 설치 -G Express -Generator를 설치하십시오.
- 명령으로 새로운 Express 프로젝트 만들기 : Express Name-of-Tu-Project
- Express.js의 개발
- 프로젝트 디렉토리에서 파일을 수정하여 백엔드 응용 프로그램을 개발하십시오. 필요에 따라 추가로 설치하여 NPM 설치 이름으로 설치할 수 있습니다.
- 우체부 또는 불면증과 같은 도구를 사용하여 Express.js 응용 프로그램의 API 엔드 포인트를 테스트 할 수 있습니다.
실행 및 테스트
- 테두리의 경우 Open vs Code의 경우 Flutter 프로젝트의 디렉토리로 이동하여 Android Studio에서 구성된 에뮬레이터를 사용하여 응용 프로그램을 실행하십시오.
- 백엔드의 경우 터미널에서 Express 프로젝트의 디렉토리로 탐색하고
npm start .
요구 사항
기능적 요구 사항
| |
|---|
| 요구 사항의 식별 | RF1 |
| 요구 사항 이름 | 계정 생성 |
| 형질 | 사용자는 사용자 이름과 비밀번호를 정의하여 계정을 만들 수 있습니다. |
| 요구 사항에 대한 설명 | 사용자는 이메일, 사용자 이름, 전체 이름 및 비밀번호와 같은 데이터를 제공하는 계정을 만들 수 있습니다. |
| 비 기능적 요구 사항 | RNF1, RNF2, RNF5 |
| 요구 사항의 우선 순위 | 높은 |
| |
|---|
| 요구 사항의 식별 | RF2 |
| 요구 사항 이름 | 사용자 인증 |
| 형질 | 로그인하는 사용자는 계정 정보를 입력해야합니다 |
| 요구 사항에 대한 설명 | 로그인하는 사용자는 사용자 이름과 비밀번호를 입력해야합니다. |
| 비 기능적 요구 사항 | RNF1, RNF2, RNF5 |
| 요구 사항의 우선 순위 | 평균 |
| |
|---|
| 요구 사항의 식별 | RF3 |
| 요구 사항 이름 | 카테고리 생성 |
| 형질 | 사용자는 카테고리를 만들 수 있습니다 |
| 요구 사항에 대한 설명 | 사용자는 소득, 비용 및 저축에 대해 최대 10 개의 카테고리를 만들 수 있습니다. |
| 비 기능적 요구 사항 | RNF1, RNF2, RNF6 |
| 요구 사항의 우선 순위 | 평균 |
| |
|---|
| 요구 사항의 식별 | RF4 |
| 요구 사항 이름 | 예산 계획의 창출 |
| 형질 | 사용자는 각 범주의 소득, 비용 및 저축에 대한 예산 계획을 만들 수 있습니다. |
| 요구 사항에 대한 설명 | 사용자는 각 범주의 소득, 비용 및 저축에 대한 예산 계획을 만들 수 있습니다. |
| 비 기능적 요구 사항 | RNF1, RNF2, RNF6, RNF7 |
| 요구 사항의 우선 순위 | 평균 |
| |
|---|
| 요구 사항의 식별 | RF5 |
| 요구 사항 이름 | 운동 소득 |
| 형질 | 사용자는 각 범주의 소득, 비용 및 저축에 따라 재무 운동을 시작할 수 있습니다. |
| 요구 사항에 대한 설명 | 사용자는 각 범주의 소득, 비용 및 저축에 따라 재무 운동을 시작할 수 있습니다. |
| 비 기능적 요구 사항 | RNF1, RNF2, RNF6, RNF7. |
| 요구 사항의 우선 순위 | 높은 |
| |
|---|
| 요구 사항의 식별 | RF6 |
| 요구 사항 이름 | 예산과 운동 역사보기 |
| 형질 | 사용자는 과거 예산을 볼 수 있습니다. |
| 요구 사항에 대한 설명 | 사용자는 이전 기간 (월 및 연도)의 예산을 볼 수 있습니다. |
| 비 기능적 요구 사항 | RNF1, RNF2, RNF6, RNF7 |
| 요구 사항의 우선 순위 | 평균 |
| |
|---|
| 요구 사항의 식별 | RF7 |
| 요구 사항 이름 | 비밀번호 변경 |
| 형질 | 사용자는 비밀번호 변경을 요청할 수 있습니다. |
| 요구 사항에 대한 설명 | 사용자는 사용자 또는 이메일 이름을 제공하는 비밀번호 변경을 요청할 수 있습니다. |
| 비 기능적 요구 사항 | RNF1, RNF2, RNF6, RNF7 |
| 요구 사항의 우선 순위 | 낮은 |
비 기능적 요구 사항
| |
|---|
| 요구 사항의 식별 | RNF1 |
| 요구 사항 이름 | 성능 |
| 형질 | 즉각적인 응답 및 처리 효율성. |
| 요구 사항에 대한 설명 | 응용 프로그램은 사용자 입력에 신속하게 응답하고 데이터 처리를 효과적으로 처리해야합니다. |
| 요구 사항의 우선 순위 | 높은 |
| |
|---|
| 요구 사항의 식별 | RNF2 |
| 요구 사항 이름 | 유효성 |
| 형질 | 일정한 액세스 및 최소 비활성 시간. |
| 요구 사항에 대한 설명 | 애플리케이션은 최소 비활성 시간으로 가능한 많은 시간을 사용할 수 있어야합니다. |
| 요구 사항의 우선 순위 | 높은 |
| |
|---|
| 요구 사항의 식별 | RNF3 |
| 요구 사항 이름 | 유용성 |
| 형질 | 모든 사용자가 직관적이고 액세스 할 수 있습니다. |
| 요구 사항에 대한 설명 | 사용자 인터페이스는 응용 프로그램에 대한 이전 경험이없는 사람들에게 직관적이고 사용하기 쉬워야합니다. |
| 요구 사항의 우선 순위 | 평균 |
| |
|---|
| 요구 사항의 식별 | RNF4 |
| 요구 사항 이름 | 호환성 |
| 형질 | 여러 장치 및 시스템에서 작동합니다. |
| 요구 사항에 대한 설명 | 애플리케이션은 Android 및 iOS와 같은 여러 버전의 모바일 운영 체제와 호환되어야하며 다양한 화면 크기 및 해상도에 적응해야합니다. |
| 요구 사항의 우선 순위 | 높은 |
| |
|---|
| 요구 사항의 식별 | RNF5 |
| 요구 사항 이름 | 보안 |
| 형질 | 데이터 보호 및 암호화. |
| 요구 사항에 대한 설명 | 응용 프로그램은 사용자의 민감한 정보를 보호하여 전송 및 저장된 모든 데이터가 암호화되도록해야합니다. |
| 요구 사항의 우선 순위 | 높은 |
| |
|---|
| 요구 사항의 식별 | RNF6 |
| 요구 사항 이름 | 확장 성 |
| 형질 | 효과적인 사용자 성장 및 데이터로드. |
| 요구 사항에 대한 설명 | 응용 프로그램은 성능을 크게 저하시키지 않고 사용자 수와 데이터 처리로드의 증가를 처리 할 수 있어야합니다. |
| 요구 사항의 우선 순위 | 평균 |
| |
|---|
| 요구 사항의 식별 | RNF7 |
| 요구 사항 이름 | 유지 가능성 |
| 형질 | 구성되고 쉽게 업데이트됩니다. |
| 요구 사항에 대한 설명 | 응용 프로그램 코드는 개발자의 업데이트 및 유지 관리를 용이하게하기 위해 잘 구성되고 문서화되어야합니다. |
| 요구 사항의 우선 순위 | 낮은 |
| |
|---|
| 요구 사항의 식별 | RNF8 |
| 요구 사항 이름 | 배터리 소비 |
| 형질 | 에너지 효율과 최적화 된 소비. |
| 요구 사항에 대한 설명 | 응용 프로그램은 배터리 소비 측면에서 효율적이어야하므로 능동적이거나 배경으로 사용될 때 과도한 배수를 피하십시오. |
| 요구 사항의 우선 순위 | 평균 |
| |
|---|
| 요구 사항의 식별 | RNF9 |
| 요구 사항 이름 | 데이터베이스 관리자 |
| 형질 | PostgreSQL을 통한 안정성 및 고급 데이터 관리 기능. |
| 요구 사항에 대한 설명 | 응용 프로그램은 PostgreSQL을 데이터베이스 관리 시스템으로 사용합니다. |
| 요구 사항의 우선 순위 | 높은 |
| |
|---|
| 요구 사항의 식별 | RNF10 |
| 요구 사항 이름 | 개발 코드 |
| 형질 | 플러터로 통합 및 다중 플랫폼 개발. |
| 요구 사항에 대한 설명 | 응용 프로그램은 Flutter를 개발 코드 프레임 워크로 사용합니다. |
| 요구 사항의 우선 순위 | 높은 |
다이어그램
관계형 다이어그램

테이블 범례 :
- 유형 : 소득, 비용 및 저축이있는 3 가지 유형의 거래를 나타냅니다.
- 카테고리 : 소득/비용/저축의 성격을 나타냅니다
- 유형 : 소득 - 범주 : 급여,이자, 수수료 지불 ...
- 유형 : 경비 - 범주 : 운송, 음식, 유틸리티, 건강, 교육, 엔터테인먼트 ...
- 유형 : 저축 - 카테고리 : 주택, 자동차, 여행, 기업가 정신 ...
- 설명 : 예를 들어, 기록에서 유형은 소득이 될 수 있고 범주는 급여가 될 수 있습니다.
- 캘린더 :이 테이블은 많은 날짜로 구성되며 한 달 테이블에 연결됩니다. 이는 주로 응용 프로그램 내에서 필터 생성 및 트래커 테이블의 등록에 날짜를 할당하는 것을 용이하게하기위한 것입니다.
- 월 : 매년 다른 ID가 포함 된 테이블. 이 테이블은 필터 프로그래밍을 용이하게합니다.
- 연도 : 특정 기간 내에 가능한 연도를 포함하는 테이블. 이 테이블은 필터 프로그래밍을 용이하게합니다.
- 예산 : 각 카테고리 및 월에 대해 계획된 금액입니다 (몇 달 사이에 달라질 수 있기 때문에). 그것은 목표이며 반드시 성취되지는 않을 것입니다.
- 등록 (추적) : 모든 수입, 비용 또는 저축이 각각의 카테고리, 기록 및 세부 날짜와 함께 기록되는 메인 테이블입니다.
- 사용자 : 신청 계정 (이메일 및 비밀번호)을 입력하기위한 자격 증명 외에도 사용자 정보가 저장되는 테이블입니다.
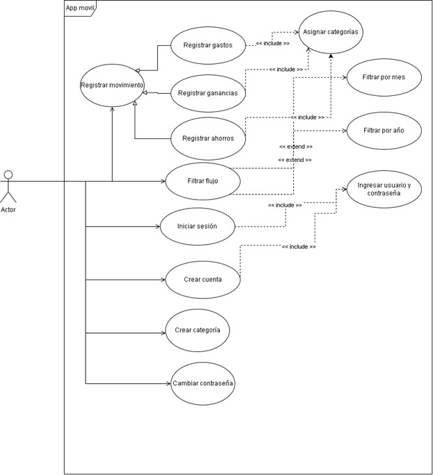
사용 사례 다이어그램

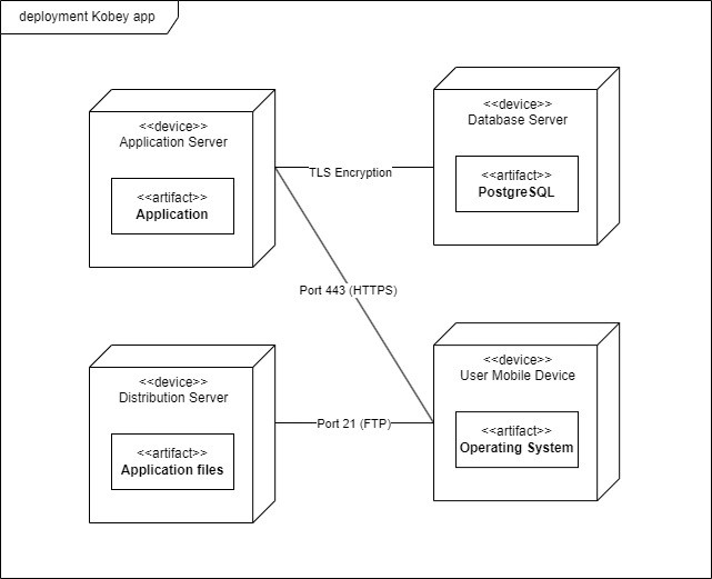
배포 다이어그램
