Ai based Ecommerce web app
v1.0
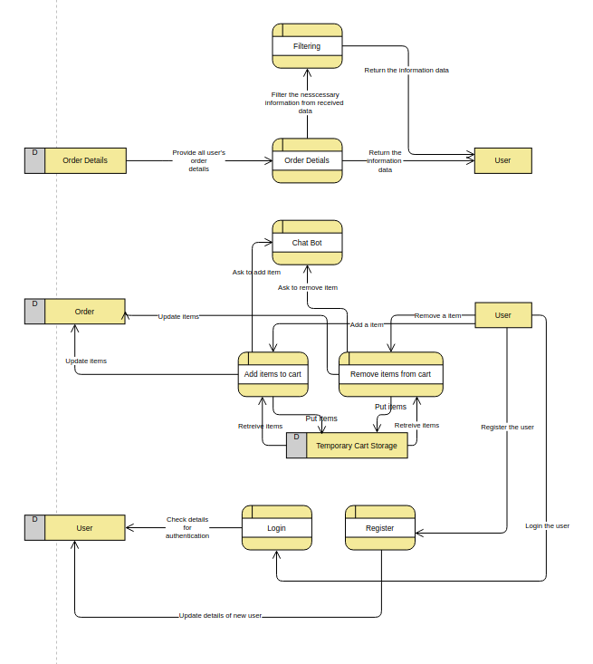
따라서 챗봇을 사용하여 모든 작업을 수행하여 항목을 제거하여 체크 아웃 진행에 이르기까지 모든 작업을 수행하는 AI 기반 쇼핑 시스템을 구축했습니다. 이것은 백엔드 서버가있는 웹 응용 프로그램입니다. 이 프로젝트는 실제 상점의 고객에게 온라인 쇼핑의 장점을 제공하려는 시도입니다. 웹 사이트를 사용하여 인터넷을 통해 상점에서 제품을 구매하는 데 도움이됩니다. 고객은이 웹 사이트 응용 프로그램을 사용하여 온라인 쇼핑 및 택배 서비스를 제공 받게됩니다. 이 시스템은 지역의 모든 상점 또는 소매점 체인이있는 다국적 브랜드 상점에서 구현할 수 있습니다.
웹 앱은 챗봇을 구축하고 웹 및 기본 앱과 통합하는 플랫폼 인 React, Node, Express, Mongodb 및 Alan.ai를 사용하여 만들어졌습니다. 내 프로젝트를 시작하기 전에 문서를 통과하는 것이 좋습니다.

우리는 처음에는 레포에 전념하지 않은 이전 릴리스도있었습니다.
Alan Ai Listeners for different voice commands 내 렸습니다getItems(), openCart(), CloseCart()Alan AI listener module 호출 할 때 여러 리스너server.jsMongo DB, Node configUser.js,Model.js,Authcontroller.js,Ordercontroller.jsUser Schema, Order Schema, Login(), Register(), MakeOrder()OrderDetails(),CancelOrder() 추가개발 설정은 매우 간단합니다. 먼저 Package.json 파일에 이미 제공된 모든 종속성을 설치 한 다음 아래에 주어진 명령으로 웹 앱을 실행하면됩니다.
cd client
npm install
npm start cd server
npm install
npm start클라이언트/src/utils에서 axios.js에서 baseurl을 노드의 로컬 호스트 서버의 URL로 만듭니다.
로그인하기 위해 더미 테스트 계정을 만들었습니다 - 사용자 이름 - 테스트 비밀번호 -1234
자세한 내 설정 세부 정보는 기여 가이드 라인을 방문하십시오.