Pharaoh-MapleStory is a collection of tools for MapleStory, which contains a client-editor, a file-browser and the client itself. It support the .wz files(include GMS KMS CMS).
The business logic are written by lua.
| Windows10 | Others |
|---|---|

The editor contains a MapleStory-FileSystem-Browser, so you can use it find a resource and add it into game scene

Beside, it support script-binding like Unity. so you can drag your own script to some specific GameObject

if you want to add your own function,please read more NativeAPI for lua under the document.
Those code in this repository are lua script. the C++ code will be updated in the future because they are so messy now.
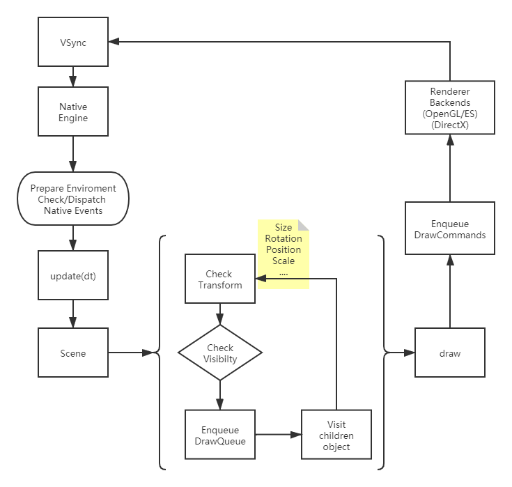
this engine include two parts, one is the lua which is used to write core business and editor-plugin
in the native framework, it support the basic engine function such as Audio,Graphics,etc

in lua framework, it include all upper engine components (GameObject,Scene,Sprite,Other UI components)


GameObject is a container and basic updatable, drawable, transformable, eventable,scriptable,serializable object. it's the root object in whole engine. it has a strong connection with engine and editor
Sprite is a 2d graphic object which can change its color, transform(scale rotation postion,etc)

Scene is also a container, which is responsibilty for managing the whole game business logic and others components like sprite and UI . you can create it by using editor and can be switch easily.
UI is user interface, these are components like Button TextView EditText.
The Button implements the original maplestory button logic, so you can add button from asserts easily.
The TextView implements the maplestory Rich-Text in native.

| Platform | Windows | Mac | Linux | Android | iOS | Switch |
|---|---|---|---|---|---|---|
| Basic Render | Done(OpenGL 2.0) | - | - | Done(OpenGL ES 2.0) | Done(OpenGL ES 2.0) | - |
| Native Event | Done(glfw3) | |||||
| Audio | XAudio | - | - | OpenSLES | OpenAL | - |
| FileSystem | Done | - | - | - | - | - |
| SIMD | SSE | SSE | SSE | NEON | NEON | NEON |
| Lua Wrapper | Progrssing | |||||
| Editor | Progrssing | |||||
| Script Binding | Progrssing | |||||
| Physics | Future | |||||
| Particle System | Future | |||||
| Game Business | Future |
the matrix object is created by native because it involve a large number of calculation.
--create a zero matrix
local matrix = Matrix.new()
-- or
local matrix = Matrix.new({
1,0,0,0,
0,1,0,0,
0,0,1,0,
0,0,0,1
})
-- create an identity
local matrix = Matrix.identity()
-- there are others apis for transform
function setTranslation(x,y,z) end
function setRotation(Quaternion) end
function setScale(x,y,z) end
function setOrthographic(l,r,t,b,zNearPlane,zFarPlane) end
-- get a inverse matrix
-- @return a new matrix
function invert() end
-- matrix also support the mul operator
local m = Matrix.new() * Matrix.new()
-- create a Quaternion
local q = Quaternion.new()
--or
local q = Quaternion.identity()
-- set euler angle
function setEulerAngles(x,y,z) end
--combine with matrix
local q = Quaternion.new()
q:setEulerAngles(x,y,z)
local rotationMatrix = Matrix.new()
rotationMatrix:setRotation(self.rotation)-- get a wz-node under UI.wz/UIWindow.img/AdminClaim
-- @return the WzNode which is a lua object
local node = WzFile.ui["UIWindow.img"]["AdminClaim"]["BtPClaim"]local node = ......
--create a sprite with given node
local sprite = Sprite.new(node)
-- add into you scene
scene:addChild(sprite)
-- parse the path resource
wz.flat(string path) -> table {
name -> WzNode(lightuserdata),
name2 -> WzNode(lightuserdata)
.....
}
-- expand the rawPtr, get all sub node in it
wz.expand(rawPtr) -> table {
name -> WzNode(lightuserdata),
name2 -> WzNode(lightuserdata)
.....
}
-- convert the current node into different data type
wz.toInt(@lightuserdata rawPtr,default) -> lua_number
wz.toReal(@lightuserdata rawPtr,default) -> lua_number
wz.toString(@lightuserdata rawPtr,default) -> lua_string
wz.toVector(@lightuserdata rawPtr) -> lua_number
Audio component is a native engine which is desigined for play music and effect.
--- @param nodePath string
audio.playBGM(nodePath)
--- @param node string or id(which is pre-defined)
audio.playEffect(node)
-- there are all pre-defined audio effects
audio.BUTTONCLICK,
audio.BUTTONOVER,
audio.SELECTCHAR,
audio.GAMESTART,
audio.SCROLLUP,
audio.ATTACK,
audio.ALERT,
audio.JUMP,
audio.DROP,
audio.PICKUP,
audio.PORTAL,
audio.LEVELUP,
audio.DIED,
audio.INVITE,
audio.BUY_SHOP_ITEM,
audio.USE,
audio.TRANSFORM,
audio.QUEST_ALERT,
audio.QUEST_CLEAR,
audio.ENCHANT_FAILURE,
audio.ENCHANT_SUCCESS,
This file is part of the PharaohStroy MMORPG client
Copyright ?2020-2022 Prime Zeng
This program is free software: you can redistribute it and/or modify
it under the terms of the GNU Affero General Public License as
published by the Free Software Foundation, either version 3 of the
License, or (at your option) any later version.
This program is distributed in the hope that it will be useful,
but WITHOUT ANY WARRANTY; without even the implied warranty of
MERCHANTABILITY or FITNESS FOR A PARTICULAR PURPOSE. See the
GNU Affero General Public License for more details.
You should have received a copy of the GNU Affero General Public License
along with this program. If not, see <http:www.gnu.org/licenses/>.