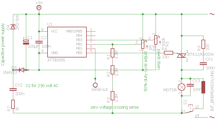
Erzeugt Triac -Kontrollimpuls für weiche Starts von Motoren, die in kreisförmigen Säge, Winkelmühle und anderen DIY -Werkzeugen verwendet werden.


Die Eagle -Dateien sind hier.
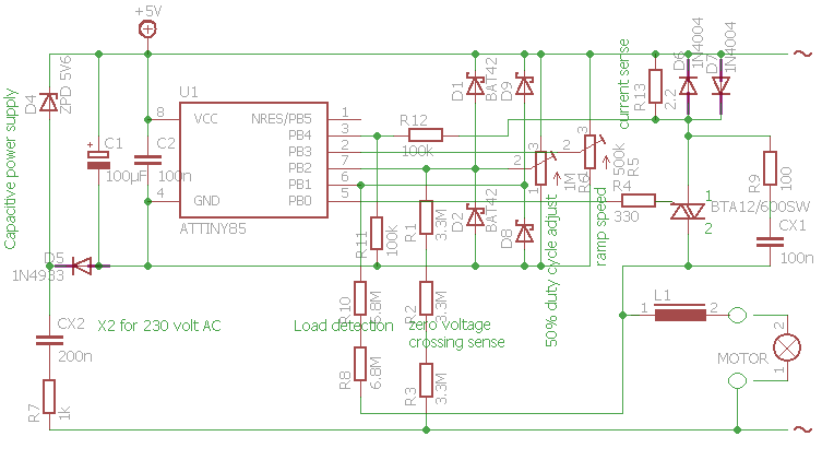
LOAD_ON_OFF_DETECTION aktiviert) erforderlich, um die Stromverbindung zu erkennen. In diesem Fall ist der Strom auf 2 a (~ 450 W) begrenzt, wenn Sie 1N4004 -Dioden verwenden. Für mehr Strom können Sie stattdessen 1N5004 und/oder 2 Dioden parallel verwenden.START_PHASE_SHIFT_DEGREES auf 0 Grad bei jeder Spannung Nullübergang abnehmen. Die Abnahmemenge wird durch den Rampengeschwindigkeitstrimmer angegeben, dh eine Spannung an Pin 2. Der Kalibrierungsmodus wird eingegeben, wenn der ADC -Wert aus dem Rampengeschwindigkeits -Trimmer weniger als 4 beträgt.
Dieser Modus gibt den Timer -Zählerwert für immer (bei 115200 Baud (@1 MHz) an Pin 6 / PB1) aus, um den 50% igen Dienstzyklus -Trimmer anzupassen. Beide Werte müssen gleich sein. Das Ausgangsformat lautet: <counterForPositiveHalfWave>|<counterForNegativeHalfWave>n
Sie müssen einen Isolationstransformator verwenden, um diesen Wert sicher zu lesen.
Ich habe es noch nicht getestet, aber es sollte auch zwei 1 MΩ -Widerstände anstelle des Rampengeschwindigkeits -Trimmers funktionieren .
Sicherungswerte für die eingebettete Version , die einen schnellen Start erfordert, da der Softstart beginnen muss, sobald die Stromversorgung eingeschaltet ist.
Sicherungswerte für den Stecker im Soft -Startadapter , dh LOAD_ON_OFF_DETECTION ist definiert, was bedeutet, dass die CPU -Leistung immer eingeschaltet ist. Sie können die Standardwerte verwenden oder zusätzliche Brown-Out-Erkennung aktivieren, z. bei 4,3 Volt.
Um die Software an unterschiedliche Anforderungen anzupassen, stehen einige Kompilieroptionen / Makros zur Verfügung.
Ändern Sie es, indem Sie sie oder in die Werte ändern, oder ändern Sie gegebenenfalls die Werte. Oder definieren Sie das Makro mit der Option -d -Compiler -Option für globales Kompilieren (letzteres ist mit der Arduino -IDE nicht möglich. Erwägen Sie daher mit Sloeber.
| Name | Standardwert | Datei | Beschreibung |
|---|---|---|---|
LOAD_ON_OFF_DETECTION | ermöglicht | Softstart.cpp | Wenn es aktiviert ist, beginnt das Programm nicht mit der Rampe zum Start -Up -Zeit, sondern wartet auf Interrupt bei LoadDectionInput (Pin 6). Dies ist nützlich, wenn Sie einen Stecker in Soft Start -Adapter erstellen möchten. Es beginnt erst zu funktionieren, wenn das angeschlossene Gerät eingeschaltet ist, z. B. wird eine Last erkannt. |
START_PHASE_SHIFT_DEGREES | 160 | Tricramp.h | Anfangsverzögerung des Triac -Triggerimpulses. Werte von 0 - 180 Grad, aber die Extreme machen keinen Sinn. |
TRIAC_PULSE_WIDTH_MICROS | 250 | Tricramp.h | Länge des Triggerimpulses - 100 US sind zu klein für meinen Stromkreis. |
TRIAC_PULSE_NUMBERS | 250 | Tricramp.h | Die Menge an mehreren Triggerimpulsen Wenn die Verzögerung weniger als die Gesamtzeit mehrerer Impulse beträgt. Dadurch wird bei kleinen Ladungen flackert. |
TRIAC_PULSE_BREAK_MICROS | 400 | Tricramp.h | Länge des Bruchs zwischen (mehreren) Triggerimpulsen. |
Verwenden Sie zunächst Sketch> Sketch -Ordner (Strg+k) .
Wenn Sie das Beispiel noch nicht als eigene Skizze gespeichert haben, befinden Sie sich sofort im Ordner der richtigen Bibliothek.
Andernfalls müssen Sie zum Ordner Parallel libraries navigieren und die Bibliothek auswählen, auf die Sie zugreifen möchten.
In beiden Fällen befinden sich die Bibliotheksquelle und die Einschlüssedateien im src -Verzeichnis der Bibliotheken.
Die Änderung muss für jede neue Bibliotheksversion erneuert werden!
Wenn Sie Sloeber als IDE verwenden, können Sie leicht globale Symbole mit Eigenschaften> Arduino> CompileOptions definieren. 
![]() | ![]() |
| ATTINY85 Vorstand | Triac und Kühlkörper |
![]() | ![]() |
| Platzierung mit 100 NF und selbstgemachte Spule | Platzierung mit 200 NF |
![]() | ![]() |
| Vor | Nach 100 NF (es läuft jetzt seit 6 Jahren) |