Restaurantempfehlungssystem Verwenden der relationalen Datenbank
Domäne: Datenbank, Datenbanksysteme, Empfehlungsmotor, Empfehlungssystem
Unterdomäne: Relationale Datenbank, maschinelles Lernen, künstliche Intelligenz
Techniken: Empfehlungsmotor, Empfehlungssystem
Beschreibung
- Implementiertes Restaurantempfehlungssystem basierend auf der relationalen Datenbank.
- Gebrauchte Benutzer (z. B. Standort, Küchenpräferenz, Bewertung) und Restaurant (Standort, heterogene Überprüfungskriterien) Informationen zur Erstellung von Empfehlungen.
- Abgeleitete Benutzervertrauenswürdigkeit auf der Grundlage der Überprüfungseffektivität.
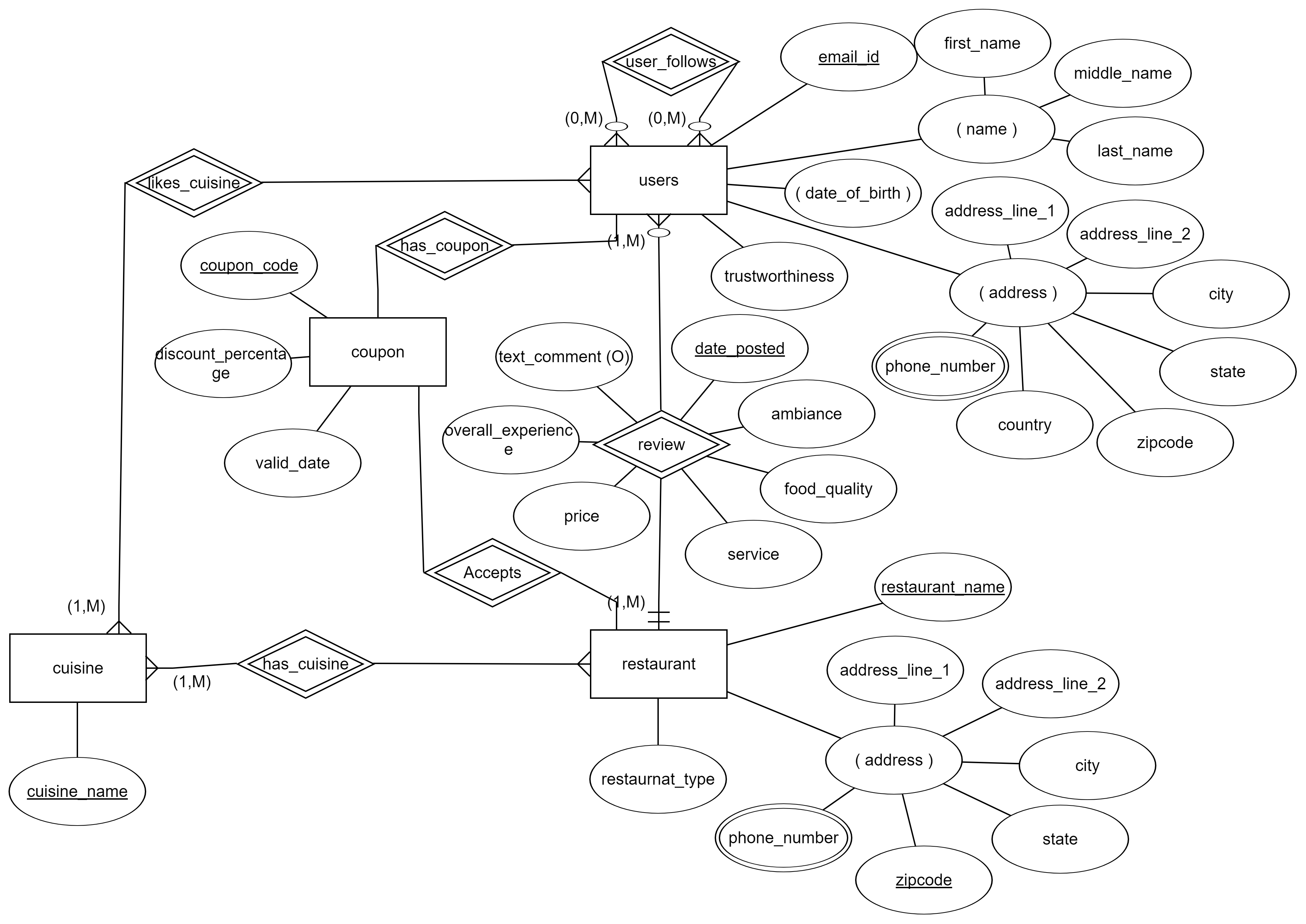
ER -Diagramm:

Relationale Tabelle:

Sprachen: Python, Mysql
Werkzeuge/IDE: Anaconda
Bibliotheken:
Dauer: Oktober - Dezember 2017
Aktuelle Version: v1.0.0.0
Letztes Update: 12.01.2017