Front-End: Bootstrap
Entwicklungsinstrumente; IDEE
Datenbank: MySQL
Datenvisualisierung: Echarts
Backend -Framework: Spring + SpringMVC + MyBatis
Sicherheitsrahmen: Shiro
PDF -Konverter: ASSOSE
PDF -Vorschau: pdf.js
Globale Suche: Lucene
SMS -Service: Alibaba Cloud
Kommentar: Valine
Soziales Teilen: Jiathis
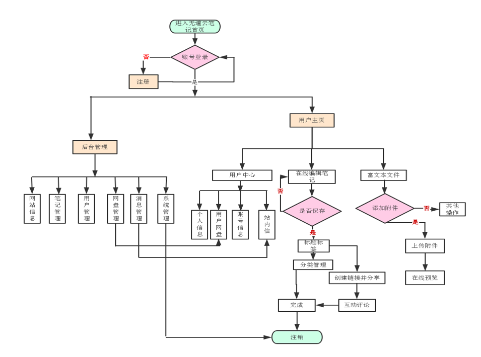
Gesamtflussdiagramm:

Benutzer -Homepage:

Hinweis Suche:

Beachten Sie die Freigabe:

Message Center:

Persönliche Netzwerkscheibe:

Administrator -Homepage:

Überprüfung der Freigabe:

Für den Alibaba -Cloud -SMS -Service registrieren Sie
ACCESS_KEY_IDbitte selbst und bearbeitenACCESS_KEY_SECRETdannMOULD_IDEigenschaften der Dateisystem.properties.
(1) Erstellen Sie zunächst bitte eine Datenbank:
CREATE DATABASE IF NOT EXISTS ` cloud_note ` /* !40100 DEFAULT CHARACTER SET utf8 */ (2) Importieren Sie die Datei cloud_note.sql in den Projekt SQL.
(3) Bearbeiten Sie die Datei src/main/resources/db.properties im Projekt und ändern Sie die Datenbankverbindungsinformationen:
jdbc.driver=com.mysql.jdbc.Driver
jdbc.url=jdbc:mysql://localhost:3306/cloud_note?useUnicode=true&characterEncoding=utf-8
jdbc.username=root # 用户名
jdbc.password=root # 密码
Nach der Installation von Ideen Ultimate -Version auf dem Computer und der Installation von Tomcat und Maven (Sie können sie weglassen, können Sie auch Ideen persönlich verwenden).
(1) IDEE ausführen, klicken Sie auf die Schaltfläche Import Project , um das Projekt zu importieren.

(2) Klicken Sie auf File -> Settings -> Build,Execution... -> Application Servers um den Pfad zu Tomcat hinzuzufügen.
Klicken Sie nach dem Hinzufügen Add Configuation... im Hauptfenster, um das Tomcat -Startelement hinzuzufügen, wie in der Abbildung gezeigt.

(3) Fügen Sie nach dem Hinzufügen das Element zu Tomcat hinzu, wie in der Abbildung gezeigt.

(5) Stellen Sie sicher, dass die URL korrekt ist, wie in der Abbildung gezeigt

(6) Nach Abschluss der Konfiguration klicken Sie auf die Schaltflächen Apply , OK und dann auf die Schaltfläche Green Dreieck neben Tomcat .

Überprüfen Sie den Datensatz zur login , der Anmeldeame ist tel -Spaltendatensatz und das Passwort 123 . Die Benutzerrolle ist die Spalte role_id . Bitte ändern Sie sie selbst:

Gemäß den Anforderungen der Frage wird die Gesamtgeschäftslogik in Form von Flussdiagrammen usw. angezeigt, und das System -ER -Diagramm wird angegeben.
Wählen Sie Technologie aus und geben Sie relevante Technologien an
Richten Sie Front-End-Kommunikationsprotokolle ein und schreiben Sie Front-End-Kommunikationsschnittstellendokumente
Verwenden Sie Ihre Mobiltelefonnummer und Ihre App-App, um sich anzumelden und zu registrieren (Registrierungsinformationen umfassen Avatar, Spitzname, E-Mail, Geschlecht, Region usw.)
Authentifizierung und Autorisierung der Benutzerzugriffsressourcen
Sie können nach der Anmeldung nach dem Anmelden Notizen online erstellen und ändern
Zu den Hinweisen gehören grundlegende Attribute wie Tags, Titel, Inhalt, Anhänge usw. Der Bearbeitungsbereich von Notiz verfügt über grundlegende Funktionen für reichhaltige Textbearbeitungsfunktionen.
Notizen haben Funktionen des Änderns und Löschens
Nachdem die Notizen bearbeitet wurden, können Sie die Notizen manuell synchronisieren oder die Notizen automatisch synchronisieren, wenn Sie zu einer anderen Schnittstelle springen.
Nachdem die Notizen bearbeitet wurden, klassifizieren und archivieren Sie die Notizen.
Hinweisordner können erstellt, umbenannt und gelöscht werden
Index Notes -Titel, Tags und Inhalte für Schnellsuche
Nur der Eigentümer hat die Erlaubnis zu sehen und zu bearbeiten. Wenn Sie Notizen teilen, können Sie den Note -Link an WeChat, QQ, Weibo und Freunde weitergeben.
Erstellen Sie reichhaltige Textnoten, indem Sie reiche Textdateien wie Word, Execel, PPT und PDF hochladen.
Benötigt Online -Vorschau
Nachrichtenschub
Backend -Verwaltung (Benutzer, Notizen, Nachrichten, Netzwerkplatten)
Notizen und Kommentare
Persönliche Netzwerkscheibe
Datenvisualisierung
Schauen Sie sich an (anzeigen und teilen Sie sich innerhalb der Website)