Bei der Entwicklung von Gesichtserkennungsanwendungen in mobilen Terminals verwenden Benutzer häufig Remake -Fotos und -Videos, um das Gesichtserkennungssystem zu täuschen.
Live -Erkennung basierend auf Hyperlandmark
Intraface-basierte Live-Erkennung hinzugefügt (2018.03.30)
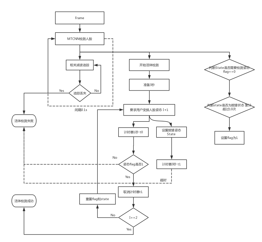
Aufgrund der Einschränkungen mobiler Sensoren ist die Implementierung einer nicht koordinierten Erkennung nicht koordinierter Gesichtslebensfähigkeit relativ komplex. Die erforderlichen Daten sind ebenfalls relativ hoch. Die Zusammenarbeit mit sexueller Live -Erkennung erfordert nur, dass Benutzer einfach den Kopf senken und den Kopf schütteln, was die Kosten für Betrugsangriffe erheblich senken kann.

# include " AliveDetector.h "
int main ()
{
AliveDetector *aliveDetector = new AliveDetector (detector_path);
while ( /* <read Frame> */ ){
int state = aliveDetector-> detect ( Frame);
// 检测一帧返回人脸状态
// 检测不出人脸或人脸数超过1 -1
// 正常 0
// 摇头 1
// 低头 2
// 抬头 3
}
return 0 ;
}1. Bietet einfaches Demo -Projekt 2. NDK ist Version 16
In Bezug auf die monokulare nicht kooperierte Live-Erkennung führen wir Datenerfassung und Algorithmusentwicklung durch.