Fantastische GPT prompt Engineering
Eine kuratierte Liste großartiger Ressourcen, Tools und anderer glänzender Dinge für GPT -Umformungstechnik.
Überlegen Sie, ob Sie es mögen, wenn Sie es mögen, um Ihre Unterstützung zu zeigen!
Empfohlen : Verwenden Sie einfach LLM aus der Befehlszeile.
Inhaltsverzeichnis
- Fantastische GPT prompt Engineering
- Roadmaps
- Führer
- Techniken
- Schnelle Sammlungen
- Papiere
- Bücher
- Gemeinschaften
- Eingabeaufforderung Generatoren
- Auto-GPT verwandt
- Sofortige Injektion
- Spielplätze und alternative Benutzeroberfläche
- CHATGPT-Plug-Ins
- Schnellige technische Jobs Angebote
- KI verlinkt Verzeichnisse
- Beitragen
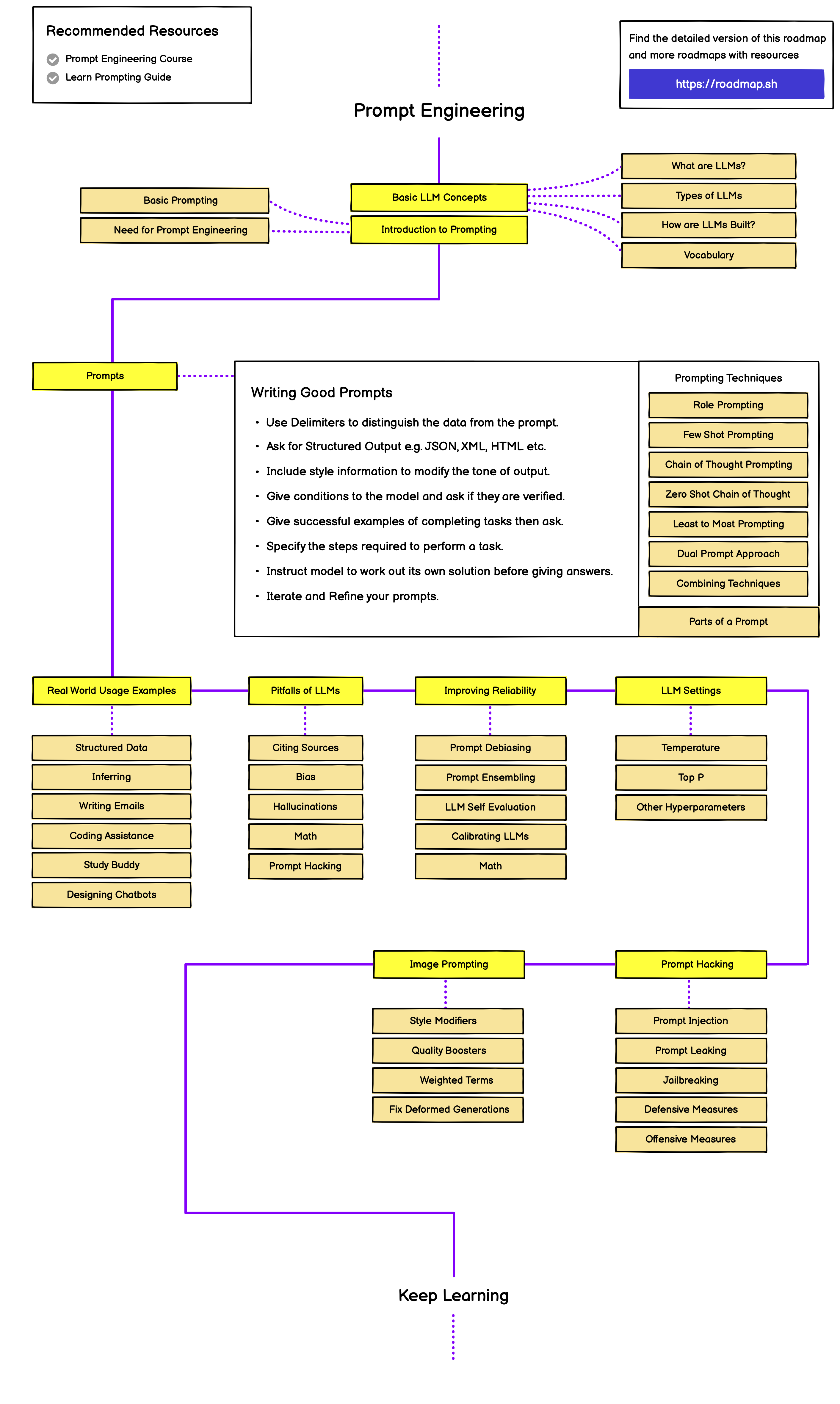
Roadmaps
- Schnelltechnik Roadmap: Schritt für Schritt Leitfaden zum Erlernen des Erlernens von Engineering.

Führer
- Erfahren Sie prompt Engineering: Einführung in schnelle technische und schnelle Engineering -Techniken.
- Schnelltechnikhandbuch: Anleitungen, Papiere, Vorlesungen, Notizbücher und Ressourcen für das schnelle Engineering.
- Eingabeaufforderung für Engineering 101: Eingabeaufforderung für Engineering von Xavi.
- Prompt Engineering 101: Schnelltechnik Guide von Raza Habib & Sinan Ozdemir.
- Schnellingenieurleitfaden: Schnelltechnik Guide von Sudalai Rajkumar.
- So generieren Sie Text: Verwenden verschiedener Dekodierungsmethoden für die Sprachgenerierung mit Transformatoren: Ein Leitfaden für Decodierungsmethoden für die Sprachgenerierung mit Transformatoren.
- Der illustrierte Transformator: Eine visuelle Anleitung zu Transformatoren, das in GPT verwendete Kernmodell.
- Reddits R/AipromptProgramming -Tutorials Sammlung: Eine Sammlung von Tutorials für schnelle Technik.
- Schnellegradanleitung: Ein umfassender Leitfaden, der alle neuesten Arbeiten, Lernressourcen und Entwicklungen im Bereich der schnellen Engineering enthält.
- Dair-AI/prompt-Engineering-Guide: Ein Github-Repository, das einen schnellen Ingenieurhandbuch mit den neuesten Artikel und Lernleitfäden bietet.
- Mit ChatGPT kommunizieren Sie mit ChatGPT - Ein Leitfaden zum schnellen Engineering: Ein Leitfaden, der erklärt, was ein schnelles Engineering ist und wie Sie sie verwenden können, um Ihre Kommunikation mit KI -Tools zu verbessern.
- Ein Anfängerleitfaden für Chatgpt ProMP-Engineering: Ein Anfängerfreundlichkeitshandbuch, der sich mit der Kunst und Wissenschaft des schnellen Ingenieurwesens befasst.
- Eine vollständige Einführung in das schnelle Engineering für große Sprachmodelle
- Eingabeaufforderung
- Best Practices für promptes Engineering mit OpenAI -API: Ein Leitfaden von OpenAI, der Best Practices für schnelle Engineering bietet.
- CHATGPT PROMPT ENGINEERING FÜR DEN ENTWICKUNGEN: Ein kurzer Kurs auf promptem Engineering von DeepLearning.ai.
- Verarbeitung natürlicher Sprache: Coursera -Spezialisierung mit Schwerpunkt auf NLP.
- Lernen Sie Aufforderung: Ein kostenloser Open -Source -Kurs über die Kommunikation mit KI.
- Deep Learning Specialization: Coursera Spezialisierung von Andrew NG, die einen Kurs zu Sequenzmodellen enthält.
- OpenAI -Kochbuch: Das OpenAI -Kochbuch enthält Beispiele für schnelle Engineering.
- Token und Tokenisierung: Kosten, Geschwindigkeit und Grenzen mit OpenAIs APIs: Alles Token und Tokenisierung. So kontrollieren Sie Kosten/Leistung, wie Sie mit maximalen Token-Grenzen umgehen, und ein Beispiel in der realen Welt, wie Sie Ihre Eingabeaufforderungen effizienter gestalten können.
- Wie OpenAI -Parameter wirksam funktionieren: So verwenden Sie die Parameter von OpenAI, um mit Eingabeaufforderungen zu experimentieren und bessere Ausgaben zu erhalten.
- Ein Anfängerleitfaden zu Einbettungen und deren Auswirkungen auf Eingabeaufforderungen: Ein Anfängerleitfaden zu Einbettungen und deren Auswirkungen auf die Eingabeaufforderungen.
- Schnelltechnik für Visionsmodelle: Ein Anfängerleitfaden, um Visionsmodelle von DeepLearningai zu veranlassen.
Techniken
- Nur wenige Schusslernen: Alles, was Sie über wenige Schusslernen wissen müssen.
- Null-Shot-Lernen: Große Sprachmodelle sind Null-Shot-Gründe.
- Denkkette: Ermutigt die LLM, ihre Argumentation zur Verbesserung ihrer Genauigkeit zu erklären.
- Zero Shot -Kette von Gedanken: Aktivieren Sie die Gedankenkette mit nur wenigen Worten.
- Baum der Gedanken: Baum der Gedanken: bewusste Problemlösung. mit großen Sprachmodellen.
- Multi -Persona -Zusammenarbeit: Erfordern Sie die LLM, Personas dynamisch zu generieren, um zusammenzuarbeiten, um eine Aufgabe zu lösen.
- Mastering-Chatgpt-Eingabeaufforderungen: Mastering Chatgpt-Eingabeaufforderungen: Null-, Ein- und wenige Lernen, Feinabstimmungen und Einbetten für verbesserte GPT-Leistung nutzen.
- Aufforderung an GPT-3, zuverlässig zu sein: Aufforderung an GPT-3, zuverlässig zu sein.
- Zersetzt Aufforderung: Ein modularer Ansatz zur Lösung komplexer Aufgaben.
- Autoprompt: Wissen aus Sprachmodellen mit automatisch generierten Eingabeaufforderungen auslösen.
- Langchain Github Repository: Erstellen von Anwendungen mit LLMs durch Komposition.
- EmbedChain Github Repository: Framework zum Erstellen von Chatgpt-ähnlichen Bots über Ihrem Datensatz.
Schnelle Sammlungen
- FlowGPT: FlowGPT ist die größte Open -Source -Eingabeaufforderung.
- AwesomeGptPrompts.com: Entdecken Sie Hunderte der besten Chatgpt -Eingaben.
- FKA/Awesome-Chatgpt-Prompts: Datensatz mit fantastischen Chatgpt-Eingabeaufforderungen.
- F/Awesome-Chatgpt-Prompts: Dieses Repo enthält Chatgpt-Eingabeaufforderung, um Chatgpt besser zu verwenden. .
- Tolle Chatgpt -Eingabeaufforderungen
- PromPhub
- Showgpt.co
- Beste Data Science Chatgpt -Eingabeaufforderungen
- ChatGPT -Eingabeaufforderungen Hochgeladen von der Flowgpt -Community
- Ignacio Velásquez Eingabeaufforderung Vorlagen: 500 Chatgpt -Eingabeaufforderung Vorlagen.
- PromptPal: Eine Sammlung von Eingabeaufforderungen für GPT-3 und andere Sprachmodelle.
- Hero GPT: AI prompt Library.
- Reddits Chatgpt -Eingabeaufforderungen
- Snack -Eingabeaufforderung: GPT -Eingabeaufforderungsammlung, hat eine AA -Chrome -Erweiterung.
- Sharegpt: Teilen Sie Ihre Eingabeaufforderungen und Ihre gesamten Gespräche.
- Eingabeaufforderung: Eine Suchmaschine für KI -Eingabeaufforderungen.
- PromptBase: Der größte Marktplatz für Eingabeaufforderungen im Web.
- Die ultimativen 5 CHATGPT -Eingabeaufforderungen: Vereinfachen Sie Ihre KI -Erfahrung.
- Der schnelle Index: Eine riesige Sammlung sorgfältig kuratierter Eingabeaufforderungen, die die Vorstellungskraft stimulieren und kreative Bemühungen tanken.
- Promptden: Eine wachsende Liste von Tausenden von Eingabeaufforderungen sowohl für die Text- als auch für die Bildgenerierung. Kostenlos zu erkunden, Ihre eigenen hinzuzufügen, Ihre Favoriten zu speichern und sogar eine Profilseite für ein schnelles Engineering zu erstellen.
Papiere
- Achtung ist alles, was Sie brauchen: Transformator Einführungspapier.
- Sprachmodelle sind nur wenige Schusslernende: GPT-3 Einführungspapier von OpenAI.
- Feinabstimmungssprachmodelle aus menschlichen Vorlieben: Wichtiges Papier über feinabstimmende Sprachmodelle von OpenAI.
- Die Skalierungsleistung für parametereffizientes Einort-Tuning: Untersucht die Vorteile des "schnellen Tunings" für eine robuste Aufgabenleistung.
- Tiefes aufmerksames Lernen für die Vorhersage der Aktienbewegung aus Social -Media -Text- und Unternehmenskorrelationen: Fördert eine Architektur für genaue Aktienprognosen mithilfe von Finanzdaten und Social -Media -Signalen ein.
- Ein sofortiger Musterkatalog zur Verbesserung der schnellen Engineering mit ChatGPT
- Harte Eingabeaufforderungen, die einfach gemacht wurden: Gradientenbasierte diskrete Optimierung für ein schnelles Tuning und Entdeckung.
- Synthetische Aufforderung: Erzeugung von Demonstrationen der Kette der Gedanken für große Sprachmodelle.
- Progressive Eingabeaufforderungen: Kontinuierliches Lernen für Sprachmodelle.
- Batch -Aufforderung: Effiziente Inferenz mit LLM -APIs.
- Aufeinanderfolgende Aufforderung zur entschärften komplexen Fragen
- Strukturierte Aufforderung: Skalierung des Kontextlernens auf 1.000 Beispiele.
- Große Sprachmodelle sind sofortige Ingenieure auf menschlicher Ebene
- Fragen Sie mich alles: Eine einfache Strategie, um Sprachmodelle aufzufordern.
- PromptChainer: Das Anketten großer Sprachmodell fordert die visuelle Programmierung auf.
- Aufforderungsaufforderungen in die Sprache von GPTK neu aufframern
- Schnellprogrammierung für Großsprachmodelle: Über das wenige Paradigma hinaus.
- Präfixabbau: Optimieren Sie kontinuierliche Eingabeaufforderungen für die Generation
- Multimodale Kette des Gedankenkettens in Sprachmodellen
- Denken wir beim zweiten Gedanken nicht Schritt für Schritt an!
- Reagieren: Synergisierung von Argumentation und Handeln in Sprachmodellen
- Sprachmodelle sind gierige Vernunft: Eine systematische formale Analyse der Gedankenkette.
- Über den Vormarsch der Sprachmodelle zu besser
- Großspracher-Modelle sind Null-Shot-Dennzeichen
- Argumentation wie Programmausführer
- Selbstkonsistenz verbessert die Kette des Denkens in Sprachmodellen
- Kette von Gedankenanforderungen löst Argumentation in Großsprachmodellen aus
- Erzeugte Kenntnisse, die für vernünftige Argumentation veranlasst werden
- Große Sprachmodelle können durch irrelevanten Kontext leicht abgelenkt werden
- Konstitutionelle KI: Harmlosigkeit durch KI -Feedback
Bücher
- Das Chatgpt -Eingabeaufforderung: Ein Buch, das den Chatgpt -Eingabeaufforderungen gewidmet ist.
- Du siehst nach einer Sache aus und ich liebe dich: ein Buch über KI mit einem Fokus auf Sprachmodelle.
Gemeinschaften
- OpenAI Discord Server: Der offizielle OpenAI Discord Server.
- Aufmerksamkeitsarchitekten: Einheitliche Engineering -Experte und Open -Source -Community.
- CHATGPT Eingabeaufforderung Engineering Discord Server: Ein Discord -Server, der sich dem Umlauf -Engineering widmet.
- Achtungsarchitekten: Einheitliche technische Open -Source -Community.
- R/machinelearning: Das maschinelle Lernen subreddit führt häufig Gespräche über GPT und andere Sprachmodelle.
- Umarmend Face Forum: Ein Forum zur Diskussion von Umarmungsgesichts -Transformatormodellen, einschließlich GPT.
- Chatgpt Community Discord Server: Ein Discord -Server, der ChatGPT gewidmet ist.
- Reddits Chatgpt Discord Server: R/Chatgpt Discord Server.
- EingabeaufforderungSlab -Zwietracht: Wissensaustausch -Community für generative Modelle, prompt Engineering, LLMs.
- Erfahren Sie Aufforderung: Ein Discord -Server, der sich dem Erlernen von Eingabeaufforderungen widmet.
- Künstliche Intelligenz Discord: Discord Server für KI -Enthusiasten und schnelle Ingenieure.
Spielplätze und alternative Benutzeroberfläche
- Offizieller Openai -Spielplatz
- LLM: Verwenden Sie einfach LLM aus der Befehlszeile.
- Nat.dev: Mehrfacher Chat -AI -Spielplatz & Vergleich.
- Poe.com: Alles in einem Spielplatz: GPT4, Salbei, Claude+, Libelle und mehr ...
- Ora.sh GPT-4 Chatbots
- Besserer Chatgpt: Eine Web -App mit einer besseren Benutzeroberfläche zum Erkundung der Chatgpt -API von Openai.
- LMQL.AI: Eine Programmiersprache und Plattform für Sprachmodelle.
- Vercel AI-Spielplatz: Eine Eingabeaufforderung, mehrere Modelle (einschließlich GPT-4).
- Conju.ai: Eine visuelle Eingabeaufforderung -Kabbaum -App.
- STICFLOW: Professionelles kollaboratives Tool für visuelle Eingabeaufforderung.
- OPIK: Bewerten, testen und schicken LLM -Anwendungen in Ihren Entwicklungs- und Produktionslebenszyklen.
Eingabeaufforderung Generatoren
- Eingabeaufforderung: Verbessern Sie Ihre Eingabeaufforderung automatisch.
- Fusion: Erhöhen Sie Ihre Ausgabe mit Fusions intelligenten Eingabeaufforderungen.
- Bumble-Prompts: Lassen Sie AI Ihre Hummel-Eingabeaufforderung schreiben.
- Chatgpt -Eingabeaufforderung Generator: Generiert ChatGPT -Eingabeaufforderungen basierend auf einem BART -Modell.
- Eingabeaufforderung: Eingabeoptimierer.
- Hero GPT: AI prompt Generator.
- LMQL: Abfragesprache für die Programmierung von großsprachigen Modellen.
- OpenPromptstudio
- BOSSGPT
Auto-GPT verwandt
- Auto-GPT-offizielles Repo
- Auto-GPT-Gottmodus
- Openaimaster's Leitfaden zu Auto-GPT: Wie funktioniert Auto-GPT, ein KI-Tool zum Erstellen vollständiger Projekte.
- AgentGPT: GPT -Agenten im Browser.
- Demogpt:? Mit Demogpt können Sie schnelle Demos erstellen, indem Sie nur Eingabeaufforderungen verwenden.
Sofortige Injektion
- Verständnis von sofortigen Injektionen und was Sie gegen sie tun können: Eine Einführung in schnelle Injektionen mit Beispielen und Taktiken, mit denen Sie potenzielle Risiken in Ihrer Anwendung abschwächen können.
- Lernen Sie die schnelle Injektionshandbuch für den Anlaufwerk
- Schnelle Injektion: Was ist das Schlimmste, was passieren kann?
- Schnelle Injektionen sind schlecht, Mkay?
CHATGPT-Plug-Ins
- CHATGPT -Plugins: OpenAI -offizielle Seite.
- Plug-in-Beispielcode in Python: Beispielcode zum Erstellen eines ChatGPT-Plug-Ins in Python.
- Surfer-Plug-in-Quellcode
- Sicherheit: (bezahlt) LLM -Plugins erstellen, bereitstellen, überwachen und sichern.
Schnellige technische Jobs Angebote
- Schnelltalent: schnelle technische Stellenangebote.
KI verlinkt Verzeichnisse
- LLM: Verwenden Sie LLM aus der Befehlszeile.
- Futurepedia: Das größte KI -Tools -Verzeichnis, das täglich aktualisiert wurde.
- Theresanaiforthat: der größte KI -Aggregator.
- Awesome-Prompt-Engineering
- AitreasureBox
- Ewingyangs Awesome-Open-GPT
- Kennethanceyer Awesome-llmops
- Kennethanceyer Awesome-Llm
- Tensorchord Awesome-Llmops
Beitragen
Beiträge sind immer willkommen! Bitte lesen Sie zuerst die Beitragsrichtlinien.
Wie man hilft:
- Geben Sie ein ️, um die Sichtbarkeit des Repositorys zu erhöhen.
- Fügen Sie Beschreibungen für Ressourcen hinzu, die sie nicht haben.
- Fügen Sie der Liste neue Ressourcen hinzu.
- Fixieren Sie Tippfehler oder grammatikalische Fehler.
- Teilen Sie dieses Repository mit anderen.
Vorgestellt
Empfohlen : Verwenden Sie LLM aus der Befehlszeile problemlos mit LLM.