موقع شبكة اجتماعية قائم على العلامات.
دافع
https://motivetag.com تم إغلاق Temoricial بسبب تكاليف VM :( مغلق مؤقتًا لأسباب التكلفة :(
تودوس:
Nginx+Docker يتم تنفيذ ECS ، متغير بيئي يتم ، إعداد الاتصال المنجز يمكن توصيل التبديل التلقائي DB Nginx SSL دعم الآن وضع SSL الكامل. استمرار بيانات MySQL (مثبت). Prometheus+Grafanacloud للمراقبة.- Async لتحميل صور أكبر.
CICD-Jenkins الكامل- EKS
- إعداد redis/kafka (حالة الدردشة)
- MySQL تحسين ، orm
- حماية
- ui/ux و rwd إعادة تصميم
- الرمز الأساسي تحسين
- البديهية
- مساعد chatgpt
ملحوظة
- Redis لإدارة حالة الإنترنت/الدردشة.
- كافكا لرسالة الدردشة.
- MySQL لتخزين البيانات.
- جميع الموارد يجب في AWS.
عن
- post ، علامة ، أرسلها ، ناقش مع الآخرين ، وتلبية أشخاص جدد ، والانضمام/الاشتراك في المحتوى الذي تهتم به (العلامات) ، واستمر في متابعة الموضوعات التي تريد متابعتها ، لا هراء! لا إعلانات!
- Motivetag هو موقع ويب يغطي الوظائف الرئيسية للشبكات الاجتماعية. مع تصميم "علامة Cored".
- هذا موقع اجتماعي يعمل مع TAG باعتباره جوهره.
تم نشر الوظائف
- المشاركات (بما في ذلك عدم الكشف عن هويته ، التصويت ، تحميل الصور) ، إضافة العلامات ، الإعجابات والرسائل ، ويمكن استخدامها مجتمعة
- اشترك في المحتوى الذي تهتم به (علامة) واتبعه
- وظيفة الدردشة الحية
- نظام الأصدقاء ، بما في ذلك الحالة عبر الإنترنت والمطالبات الواردة
- وظيفة الإخطار
- مجالات مناقشة غير محدودة
ما هي العلامة؟
مستوحاة من علامة التجزئة ، العلامة هي أي كلمة رئيسية يمكنك التفكير فيها. استخدم العلامة في مشاركاتك ، ثم يمكن للآخرين البحث عنها ، وبالتالي يمكن لأي شخص لديه نفس الاهتمامات الوصول بسهولة إلى المنشور ، وبالتالي يمكنك ذلك. يمكنك أيضًا الاشتراك في علامة ، لأنك قد لا ترغب في تفويت أي شيء تحب اتباعه.
مستوحاة من علامة التجزئة ، العلامة هي أي كلمة رئيسية يمكنك التفكير فيها. أضف علامات إلى مشاركاتك ، ويمكن للآخرين العثور على هذه المنشورات بحيث يمكن للأشخاص الذين لديهم نفس الاهتمامات التي يمكنك مناقشة هذا الموضوع معك. يمكنك أيضًا الاشتراك في العلامة حتى لا تفوت أي شيء عن هذه العلامة.
باستخدام "#" يتبعها الكلمة الرئيسية ، سيقوم بوضع علامة على هذا المنشور باستخدام تلك الكلمة الرئيسية الموجودة. Ofcourse ، يمكنك استخدام علامات متعددة أو لا شيء (ولكن هذا لن يسمح لأصدقائك بالمنشور فقط).
يمكن تمييز المقالة تلقائيًا بإضافة "#" إلى "#" بعد فصلها بواسطة فارغ (#مثل هذا). بالطبع ، يمكنك أيضًا إضافة مجموعة من العلامات أو إضافة أي شيء (إذا لم تضيف أي شيء ، يمكن لأصدقائك فقط رؤية هذه المقالة!)


معاينة
حساب الاختبار
الصفحة الأولى

صفحة المستخدم (الصفحة الرئيسية)

علامة الاشتراك

صديق ومكانة عبر الإنترنت

وظائف
عضو
- الصورة الرمزية للمستخدم.
- مستويات مع الأنشطة.
- رسالة مخصصة شخصية.
- انقر على Avatar Avatar أو Friend Status لإظهار معلوماته الشخصية.
علامة
- الاتجاه - طلب من عدد المشتركين.
- علامة الاشتراك.
- Primetag - العلامة التجريبية التي لديها قدرة محددة.
- علامة دليل المبتدئين. أولي متصلة بالمستخدمين الجدد.
- علامة مجهولة.
Post & Comment
- يعرض المحتوى/المشاركات التالية.
- يحتوي على علامة اشتركت.
- صديق البريد.
- مشاركاتك الخاصة (تضمين Secret Post).
- علامة - إدراج أي علامة مع #Keyword في مشاركاتك.
- الإبهام صعودا أو لأسفل.
- التصويت - مدح الديمقراطية.
- مجهول - علامة خاصة ، يمكن أن تنشر مع مجهول ، فقط أولئك الذين يشتركون في علامة مجهولة سوف يراهم ، لكنهم لن يعرفوا الملصق.
- تحميل الصورة - شارك الصور مع الآخرين.
- السر - فقط يمكنك رؤية المنشور.
العلامات ، التصويت ، مجهول ، تحميل الصورة يمكن استخدامها بشكل منفصل أو معا!- علامة الاهتمام - ابحث عن محتوى محدد.
- تحديث المنشورات مع الزر الموجود في منتصف شريط Nav.
- صعودًا وهبوطًا - اترك تعليقك مع النتيجة!
محادثة
- طيب مع الدردشة متعددة النوافذ.
- الرنين - عندما يريد شخص ما بدء دردشة معك ، سيتلقى تأثيرًا يهتز على صورة الدردشة.
- حالة الإنترنت - عبر الإنترنت = أزرق ، غير متصل = أحمر
إشعار
- يبلغك مع تحديث حالة الصديق والاتصال بالإنترنت.
منتدى العلامات (قيد التقدم)
تأتي هذه الفكرة عندما يتم الانتهاء من الموقع تقريبًا. الهدف النهائي هو إنشاء بيئة "أي علامة هي منطقة مناقشة فردية". وسوف تستخدم primetag لفرض ميزة المنتدى. ابقوا متابعين!
التكنولوجيا والأداة المستخدمة
الواجهة
- HTML
- CSS
- جافا سكريبت
- أدوات
- Moment.JS - إدارة الوقت.
- chart.js - عرض الرسم البياني.
- Socket.io - لبروتوكول WebSocket ، مكتبة اتصال في الوقت الفعلي.
- التكنولوجيا
الخلفية
- استخدم بيثون
- قارورة
- أدوات
- Flask Socketio - أداة اتصال WebSocket جانب الخادم.
- VirtualEnv
- BOTO3 - تحميل الصور إلى AWS.
- pymysql
- تجمع الاتصال - الحفاظ على الاتصالات بين RDS والقرار.
- التكنولوجيا
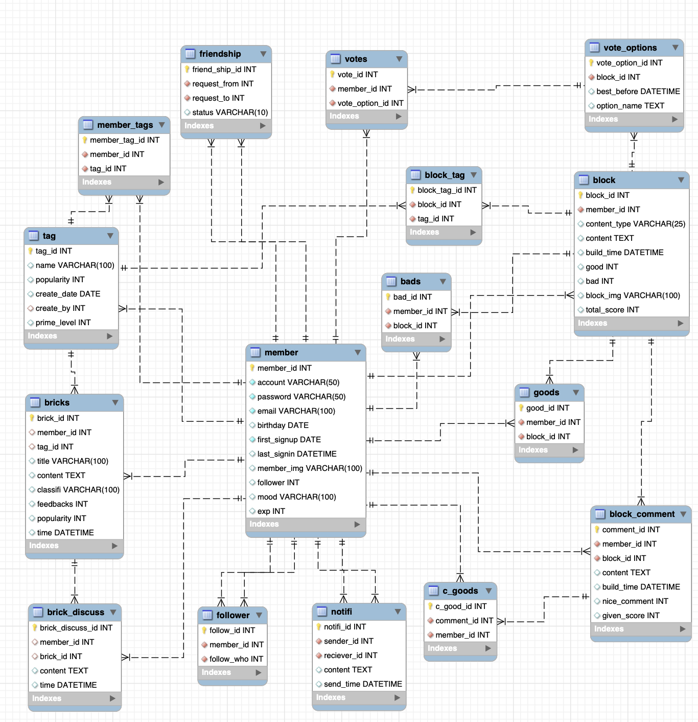
قاعدة البيانات
السيطرة على الإصدار
نشر
AWS
- EC2
- NGINX: عكس الوكيل ، وملفات ثابتة ذاكرة التخزين المؤقت.
- Linux-ubuntu
- Route53: اسم المجال Mapage.
- loadbalancer مرنة: توضيح مع بروتوكول HTTPS.
- RDS: قاعدة بيانات علائقية مع إعداد بسيط وسهل الاستخدام ، تشمل النسخ الاحتياطي.
- S3: تخزين الصور.
- CloudFront: يقلل الكمون عند توصيل الصور للمستخدمين.
بناء
قاعدة البيانات

AWS

شبح الماضي.