中文(繁体)
中文(简体)
中文(繁体)
한국어
日本語
English
Português
Español
Русский
العربية
Indonesia
Deutsch
Français
ภาษาไทย
網站地圖大全
最新更新
首頁
源碼下載
編程相關
建站資源
網頁設計教程
網絡編程教程
首頁
>
建站資源
>
網站數據
housekeeper
網站數據
1.0.0
下載
管家網絡應用程序
問題聲明:
設計一個旅館學生可以使用的應用程序,可以按時清潔房間。當前的管理系統發現很難安排清潔服務,因為學生的課程時間表不同,這導致不當利用旅館的清潔服務。
該項目分為3個部分
數據庫架構設計
Web應用程序的前端
網絡應用的後端
請在此存儲庫中找到所有源代碼。
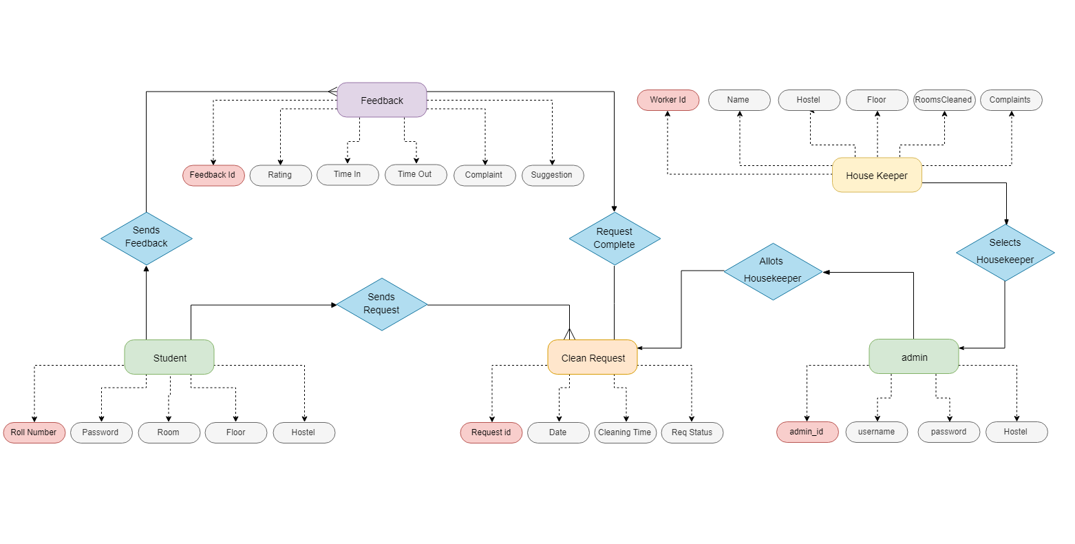
以下是藉助問題聲明製作的ER圖
以下是表標準化後的數據庫架構
前端屏幕 - 用戶級別
前端屏幕 - 管理級別
展開
附加信息
版本
1.0.0
類型
網站數據
更新時間
2025-07-05
大小
2.89MB
來自於
Github
相關應用
Twitter Sentiment Analysis on Flask App
2025-07-07
data science app road accident analysis
2025-07-06
static web apps cli
2025-06-27
awesome hacking lists
2025-07-03
ssti payloads
2025-06-27
aurelia
2025-01-06
爲您推薦
chat.petals.dev
其他源碼
1.0.0
GPT Prompt Templates
其他源碼
1.0.0
GPTyped
其他源碼
GPTyped 1.0.5
Twitter Sentiment Analysis on Flask App
網站數據
1.0.0
data science app road accident analysis
網站數據
1.0.0
static web apps cli
網站數據
v2.0.2
Google Dorks
其他源碼
1.0
shepherd
其他源碼
v6.1.6-react-shepherd: Prepare Release (#3063)
mongo express
其他源碼
v1.1.0-rc-3
相關資訊
全部
java獲取手機已安裝APK的簽名摘要
2025-08-18
asp從緩存讀數據實例
2025-08-14
在HTML5 Canvas中放入圖片和保存為圖片的方法
2025-08-24
js下將阿拉伯數字每三位一逗號分隔(如:15000000轉化為15,000,000)
2025-08-22
Java8時間日期庫中的常用使用示例
2025-08-18
ASP Request對象的使用
2025-08-13