洪水降落式污水館預測網站
NTT-CodeForgood-DataSciencien-Hackathon(決賽選手)
洪水和降雨的災難救濟網站。
歡迎頁面

方法: - >
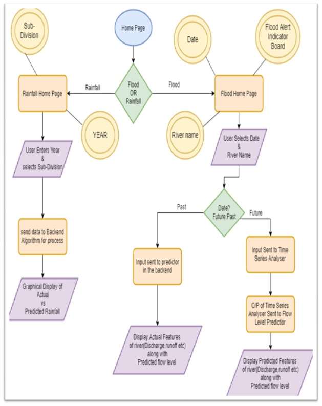
災難響應是災難管理週期的第二階段。它由許多要素組成,例如,警告,疏散,搜查和救援,提供即時的幫助,評估損害,持續的援助和立即恢復。因此,我們已經為洪水的警告系統致力於。在此,我們為普通公眾提供了一個用戶界面,以檢查將來河流的水流水平,並提供通知機制,如果未來附近的任何河流造成洪水,則有任何洪水(12個月)。與該用戶一起,還可以看到河流流的歷史趨勢,並且可以在其細分區域(區域)中看到降雨模式。因此,有了很多信息,並知道任何地區的洪水機會,我們可以做好準備並提醒當地公眾,以使損失最小。
工作流程圖

在此過程中採取的步驟: - >
連接HTML:
- 用戶向域的根URL /要轉到其索引頁面的請求
- main.py將URL /映射到Python函數
- Python函數找到了一個生活在模板/文件夾中的Web模板。
- Web模板將在靜態/文件夾中查看任何圖像,當它呈現為HTML時所需的CSSFILE
- 渲染的HTML被發送回Main.py
- main.py將HTML發送回瀏覽器
瀏覽器和後端連接中的URL:
- 第一的。我們導入了燒瓶類和功能渲染模板。
- 接下來,我們創建了燒瓶類的新實例。
- 然後,我們將URL /映射到函數索引()。現在,當某人訪問此URL時,函數index()將執行。
- 該函數索引()使用燒瓶函數渲染模板()渲染index.html模板,我們剛剛從模板/文件夾到瀏覽器創建的。
- 最後,我們使用run()在本地服務器上運行我們的應用程序。
- 我們將將調試標誌設置為True,因此,如果出現問題,我們可以查看任何適用的錯誤消息,並且在更改代碼後,本地服務器會自動重新加載。
- 當我們訪問http://127.0.0.1:5000/時,Main.py中有代碼,將URL/映射到Python函數index()。
- index()在模板/文件夾中找到了Web模板index.html,將其渲染到HTML,然後將其發送回瀏覽器,從而為我們提供了上面的屏幕。