phpdepend
0.1.0
一种基于通过phpstan的Callmap插件创建的RAW数据创建与依赖关系相关的可视化的工具。
要创建所需的RAW-DATA,您需要运行以下命令:
# Install PHPStan
composer require --dev phpstan/phpstan
# Install callmap-plugin
composer require --dev phpdepend/callmap
# parse the sources and generate the callmap.json file
./vendor/bin/phpstan analyse -c vendor/phpdepend/callmap/callmap.neon [path/to/your/sources]这将在您当前的工作目录中创建一个文件callmap.json ,这是所有以下命令的基础。
可以通过
通过作曲家安装很简单
composer require --dev phpdepend/phpdepend这将使./vendor/bin/phpdepend
还可以通过Phive安装。这将特别检查签名匹配项,以便您可以相信下载的PHAR是构建过程中签名的PHAR。
phive install phpdepend/phpdepend这将使phpdeppdeppdiped依赖于./tools/phpdepend
您还可以从realase页面下载最新的PHAR文件。
curl -LO https://api.getlatestassets/github/phpdepend/phpdepend/phpdepend.phar
chmod a+x phpdepend.phar这将使./phpdepend.phar可用
创建一个依赖项矩阵,以查看应用程序的哪些部分,具体取决于其他部分。
phpdepend matrix < path/to/callmap.json >这将在当前文件夹中创建HTML文件,其内容看起来像这样:

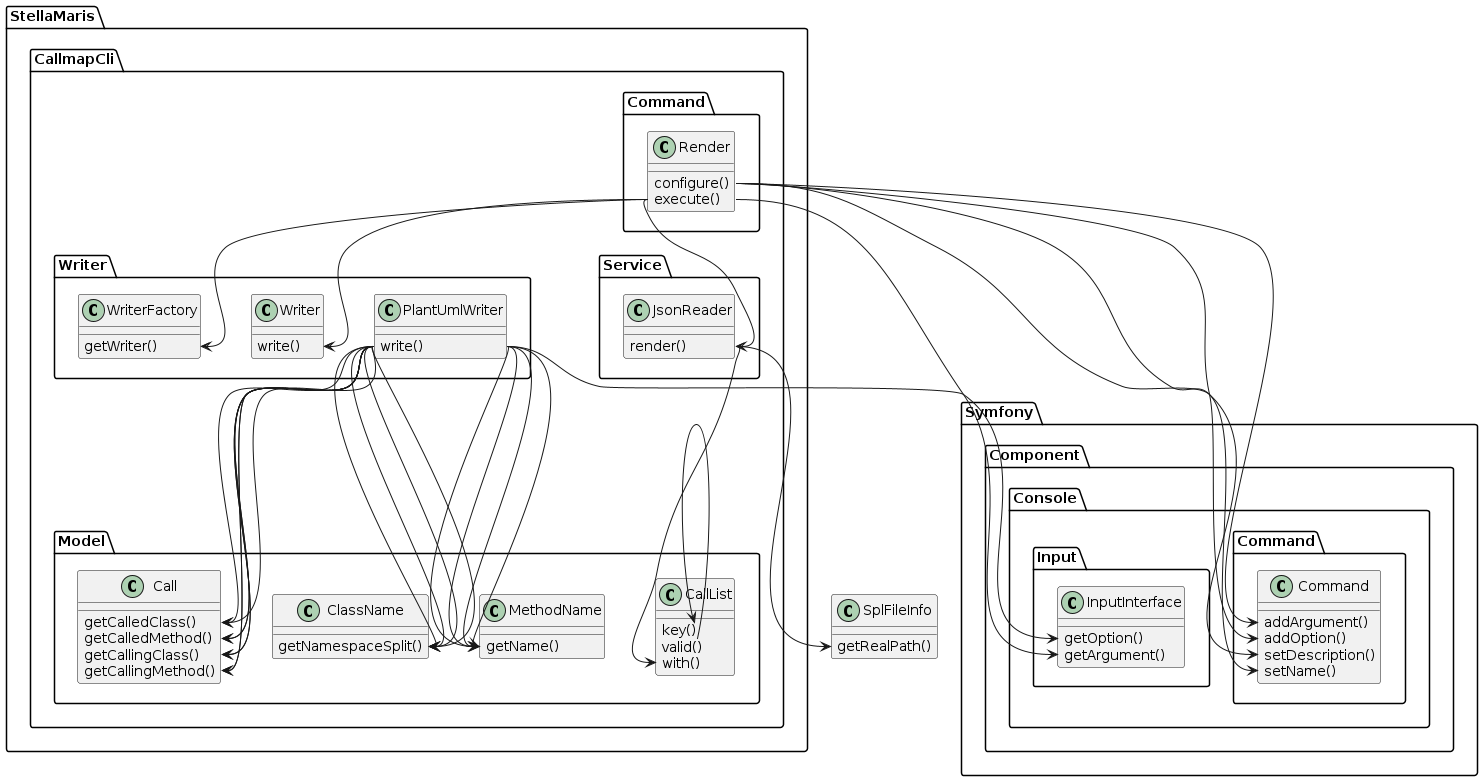
创建您的应用程序方法概述。 Graph从CallMap-JSON文件生成Plantuml文件。
phpdepend graph < path/to/callmap.json >这将在当前目录中生成一个plantuml文件callmap.plantuml 。
您可以使用此文件使用plantuml渲染器来生成PNG OS SVG,例如http://www.plantuml.com/plantuml/uml/
另外,您可以使用Plantuml-Docker图像:
# Render a PNG file from the callmap.plantuml file
docker run -v " $( pwd ) :/app " -w " /app " ghcr.io/plantuml/plantuml callmap.plantuml对于应该生成这样的内容的phpdepend/callmap插件:
