Administrative portal for Learner Academy
1.0.0
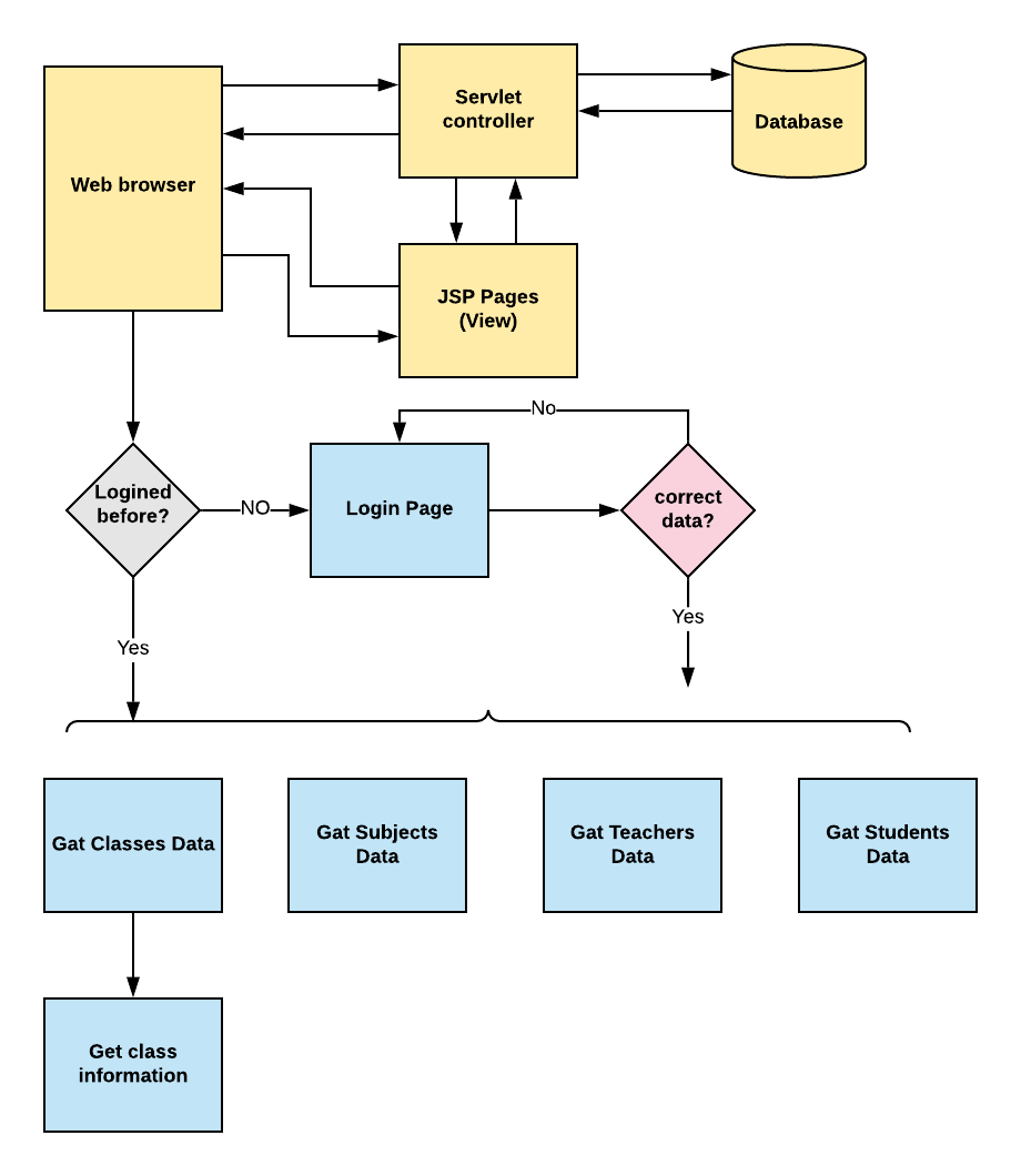
该项目旨在使用Java EE Technologies设计和开发学习者学院的后端行政门户。我将其开发为第二阶段的项目,以成为后端专家课程。该项目的目的是应用Servlet,JSP和JDBC概念。
•servlet:执行业务逻辑并为项目工作。
•JSP:处理演示文稿视图。
•SQL:创建和管理数据库。
•JDBC:在项目数据库上进行操作。
•CSS:格式化内容。
•PHPMYADMIN:手动管理和管理数据库。
•Eclipse:编写和运行代码。
•TOMCAT:运行和部署Servlet应用程序。

•面向对象:用于为用户及其凭据创建和建模对象。
•数据库:用于存储和检索数据。
•数据源:用于定义识别和访问数据库所需的一组属性。
•集合:使用一些收藏品来存储数据集合。
•例外处理:用于捕获代码中出现的问题,尤其是在I/O块中。
•cookie:将登录数据存储在客户端浏览器上。
•克隆项目
•将“数据库 database.sql”文件导入您的数据库管理工具。
•转到“ src main webapp meta-inf context.xml”文件并打开它。
•编辑数据库属性,例如用户名,密码和驱动程序名称,以适合您的数据库管理工具。
•现在在服务器上运行程序。
•要登录,必须输入用户名和密码的管理员。
屏幕截图:





