
| ศาสตราจารย์เยตส์ | ศาสตราจารย์ Cusano | การทดสอบ | |
|---|---|---|---|
| อีเมล | [email protected] | [email protected] | [email protected] |
| รหัสผ่าน | CSI2019 | CSI2019 | CSI2019 |
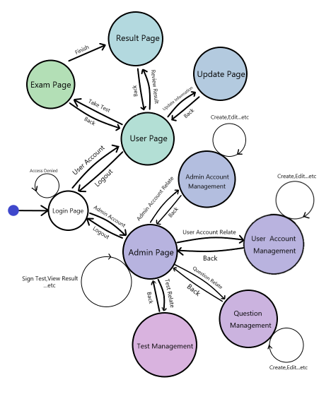
โครงการสุดท้ายคือแอปพลิเคชันบนเว็บ โดยเฉพาะอย่างยิ่งมันเป็นเครื่องมือทดสอบที่ฟังก์ชั่นคือการจัดการการบริหารและการตรวจสอบแบบปรนัยและการทดสอบจริง เป้าหมายของโครงการคือการสร้างระบบการทดสอบซึ่งรวมถึงส่วนประกอบของผู้ใช้ซึ่งสามารถทำการทดสอบที่ได้รับมอบหมายจำนวนเท่าใดก็ได้ที่ได้รับผลลัพธ์ดังกล่าวรวมถึงการดูผลลัพธ์ของการทดสอบก่อนหน้านี้ ระบบทดสอบยังมีส่วนประกอบการดูแลระบบที่สามารถสร้างอ่านอัปเดตและลบผู้ใช้ทุกประเภทคำถาม (คำตอบ) และการทดสอบ - รวมถึงดูผลลัพธ์ของผู้ใช้
ข้อกำหนดเฉพาะเพิ่มเติมรวมถึง: ผู้ใช้จะถูกระบุและเข้าสู่ระบบผ่านอีเมลและรหัสผ่าน ผู้ใช้สามารถทำเครื่องหมายไม่ได้ใช้งานโดยผู้ดูแลระบบดังนั้นจึงไม่ได้รับอนุญาตให้เข้าสู่ระบบ ผู้ใช้จะได้รับอีเมลข้อมูลการระบุตัวตนของพวกเขาเมื่อมีการสร้างบัญชีโดยผู้ดูแลระบบ คำถามจะต้องจัดหมวดหมู่และสามารถมีรูปภาพรวมถึงข้อความ เมื่อทำการทดสอบความคืบหน้าของผู้ใช้ควรได้รับการบันทึกอย่างแข็งขันเมื่อพวกเขาตอบคำถาม ภาพส่วนหัวข้อความส่วนหัวและข้อความส่วนท้ายควรปรับแต่งได้โดยผู้ดูแลระบบแต่ละคน การทดสอบพร้อมคำถามและคำตอบสามารถอัปโหลดไปยังเว็บแอปในรูปแบบของไฟล์ CSV เผยแพร่ผ่านฐานข้อมูล
เพื่อให้บรรลุวัตถุประสงค์ของโครงการและข้อกำหนดที่มีรายละเอียดก่อนหน้านี้เป็นสิ่งสำคัญที่จะต้องระบุข้อมูลที่จำเป็น: เพื่อรักษาความปลอดภัยโซลูชันการจัดการทดสอบผู้ใช้ (ทั้งผู้ดูแลระบบและปกติ) จะต้องเข้าสู่ระบบด้วยข้อมูลชื่อผู้ใช้และข้อมูลรหัสผ่าน ข้อมูลกิจกรรมของผู้ใช้จะต้องถูกเรียกคืนเมื่อเข้าสู่ระบบ IE ผู้ใช้ที่ทำเครื่องหมายด้วยข้อมูลที่ไม่ได้ใช้งานจะไม่ได้รับอนุญาตให้เข้าสู่ระบบ เพื่อแสดงถึงการทดสอบใน GUI บนเว็บได้สำเร็จการทดสอบมีข้อมูลที่จำเป็นบางอย่างรวมถึงผู้ที่สร้างมันชื่อวันครบกำหนดและคำถามที่มีการทดสอบมีอะไรบ้าง คำถามต้องมีข้อมูลเพื่อตรวจสอบว่าเป็น TF หรือ MC รวมถึงคำตอบหากเป็นคำถาม MC หรือหากคำตอบเป็นจริงหรือเท็จถ้าเป็นคำถาม TF คำตอบจะต้องมีข้อความและข้อมูลที่กำหนดว่าคำตอบนั้นถูกต้องตามคำถามหรือไม่ และคำตอบที่เลือกจะต้องเก็บไว้ก่อนที่จะสร้างเอนทิตีทดสอบ เช่นข้อมูลคำตอบจะต้องเก็บไว้จนกว่าจะส่งการทดสอบแล้วล้างออกเมื่อการทดสอบส่งหรือวันที่ครบกำหนดผ่าน

