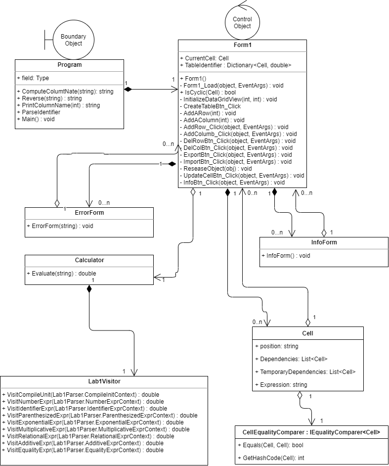
Приложение Windows Forms C#
Это довольно электронная таблица, созданная в формах Windows, которые могут помочь вам внедрить основные операции с ячейками и значениями.

git clone https://github.com/pashokred/mini_spreadsheet.gitИ откройте его в IDE с помощью .NET CORE 3.1 и Windows Forms Support
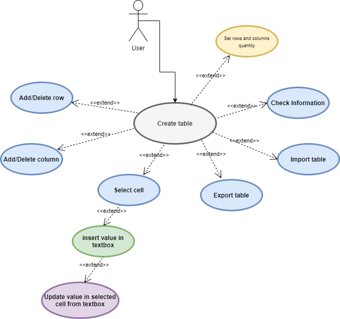
Есть все навороты, которые может выполнить этот проект:
Основная функциональность заключается в том, чтобы просто рассчитать выражения с двойными значениями и инициализаторами ячеек
В этой форме вы можете использовать следующие операции:
* Arithmetic operations
+, -, *, / (binar operations)
^ (put number in the power)
mod (modulo operation or operation %) - returns the remainder or signed remainder of a division, after one number is divided by another)
div (integer division) - is division in which the fractional part (remainder) is discarded is called integer division and is sometimes denoted
* Logical operations:
=, <, >
<=, >=, <>
(returns '1' if true and '0' if false)
Вы также можете выполнять операции с идентификаторами ячеек:
Создайте таблицу по своему размеру, добавьте/удалите последние строки и столбцы
Если вы получите действительно Randy, вы можете даже экспортировать эту таблицу в формате .xlsx или импорт в таблице из файлов с Extentions .xls, .xlsx, Excel Workbook, Excel Workbook 97-2003.
Тип: Double|String
Возврат: Double
По умолчанию: 0
A2 = 45 ; H4 = 7 ; F3 = 26 ; G3 = F3; B1 = 45 ; E5 = 16 ;
Пример:
(( A 2 + 50 ) - H 4 * 10 ) mod F 3 + G 3 div B 1 > (E 5 / 3 )^ 4 # Prints 0 Тип: Double|String
Возврат: Double
По умолчанию: 0
A2 = 45 ; F3 = 26 ; B1 = 45 ; E5 = 16 ;
Пример:
(A2+45) / F3 mod E5 - 50 mod B1 # Prints -1.5384... Если вы хотите внести свой вклад, пожалуйста, разделите хранилище и используйте филиал. Запросы на вытягивание тепло приветствуются!
Код в этом проекте лицензирован по лицензии MIT. ЛИЦЕНЗИЯ


