Este repositório contém um algoritmo máximo de rastreamento de ponto de energia (MPPT) implementado no PSIM para um gerador de energia de turbina eólica. Este projeto tem como objetivo otimizar a extração de energia sob diferentes condições do vento.
Veja o relatório completo
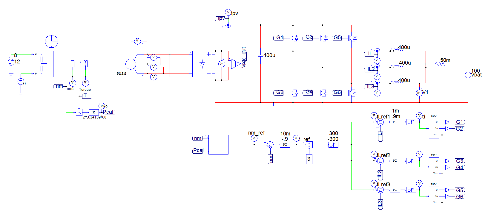
O projeto simula um sistema de energia da turbina eólica para analisar e controlar a saída. O sistema implementa um algoritmo máximo de rastreamento de ponto de energia (MPPT) para rastrear e modificar constantemente os parâmetros do sistema para extração máxima de energia, independentemente das variações de velocidade do vento.
O algoritmo MPPT, implementado no PSIM, permite que o sistema de turbinas eólicas funcione em seu ponto de saída de energia ideal. Isso garante que o sistema não seja apenas mais eficiente, mas também maximize a potência que pode ser alimentada de volta à grade.

O projeto consiste nos seguintes componentes:


A implementação "perto de zero" é uma edição do fluxograma lógica (mostrada no código do bloco C), no qual consideramos alterações na energia próximas o suficiente para zero como zero. O limiar Optimzal foi de 0,02, resultando em uma alteração inferior a 0,02 considerada como 0. Isso foi feito para minimizar a pulsação em potência de pico e permitir que nosso sistema atinja a potência de pico mais rápida e estável.

Para usar este modelo PSIM, siga estas etapas:
Solicitações de tração são bem -vindas. Para grandes mudanças, abra um problema primeiro para discutir o que você gostaria de mudar.