cloud_connected_power_meter
1.0.0
Este projeto segue principalmente este artigo da Adafruit, aprenda com algumas modificações: o nosso está usando um ESP32.
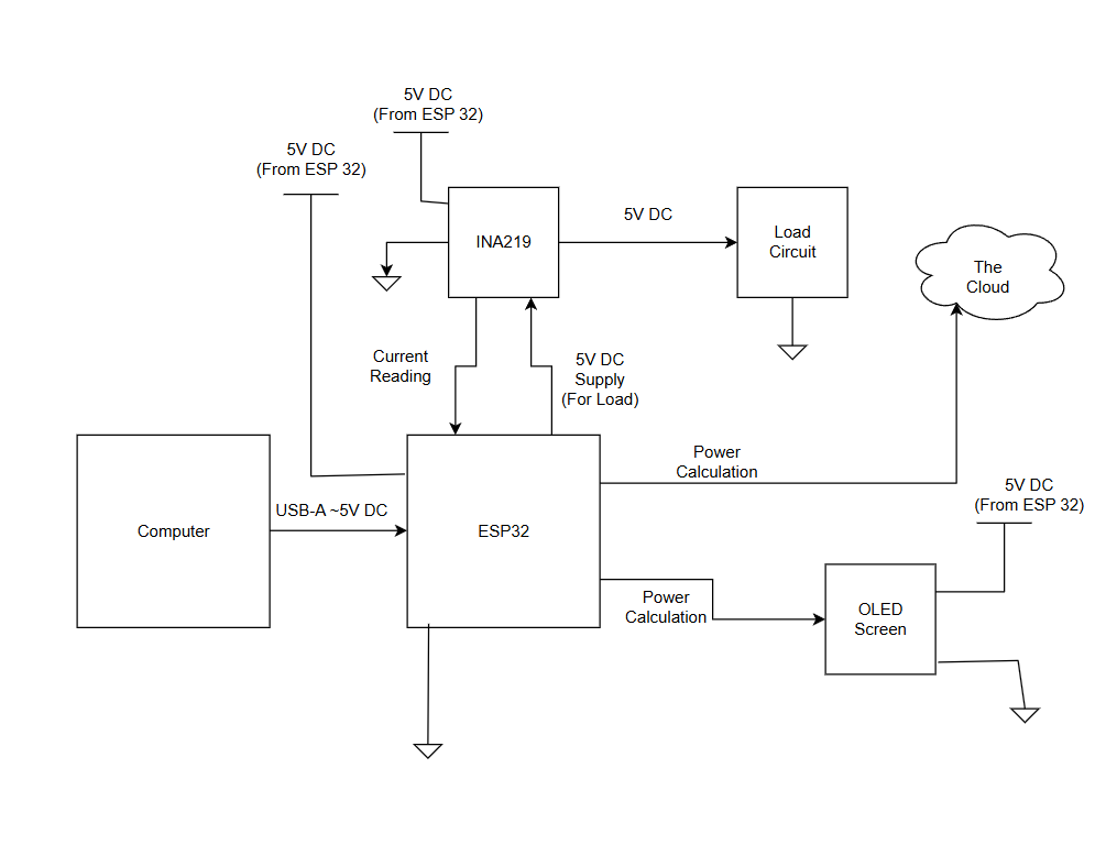
| Módulo | Medidor de energia conectado à nuvem |
|---|---|
| Entradas |
|
| Saídas |
|
| Funcionalidade | Monitora a energia dissipada por uma carga arbitrária e a exibe localmente e na nuvem |

Construa um medidor de energia ESP8266 conectado à nuvem
Sensor de corrente CC lateral alta INA219