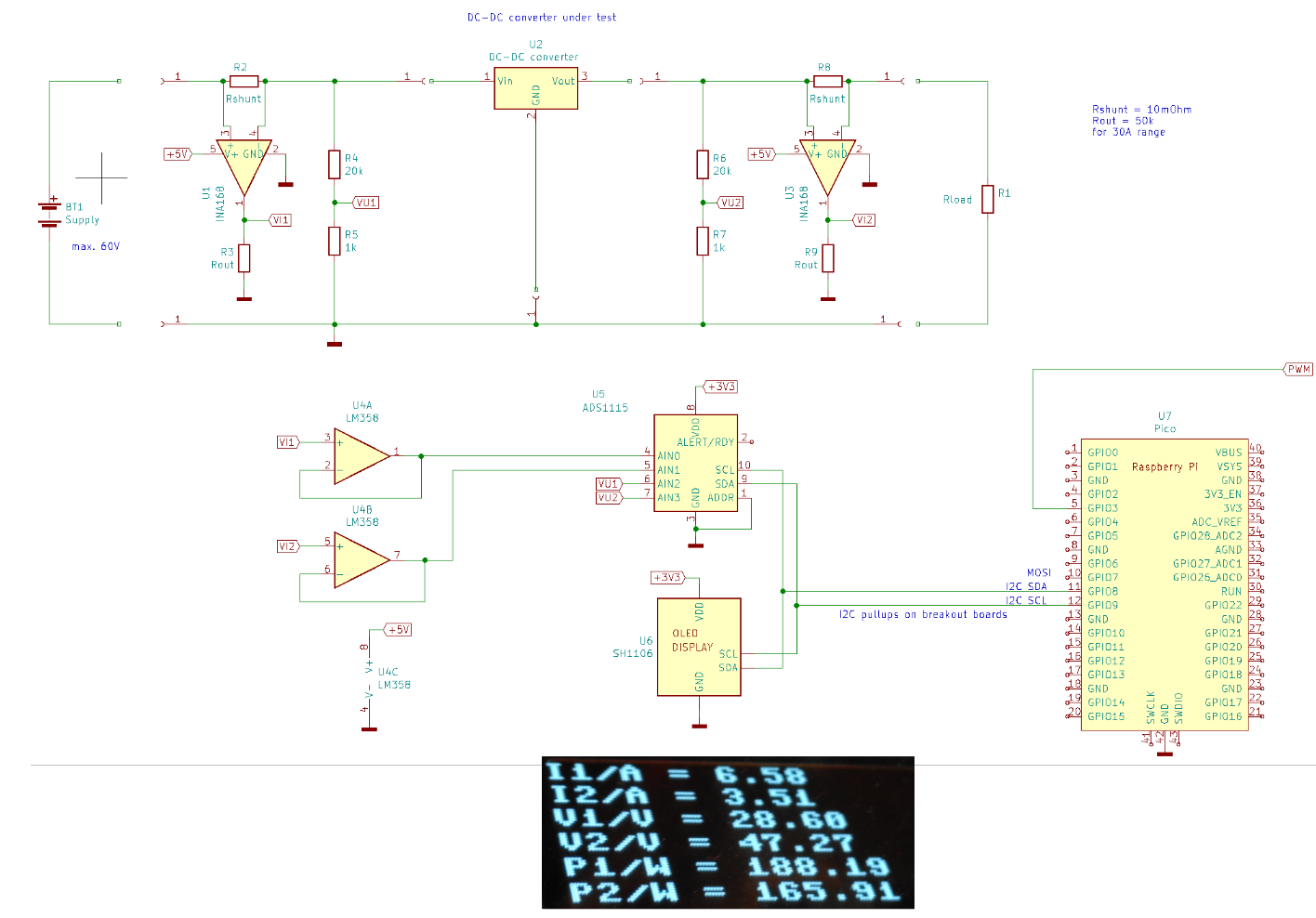
Meça a tensão de entrada e saída, corrente e energia para quadrupolos

Eu uso este dispositivo de medição para projetar e controlar os conversores DC Stepup ou Stepup. Ele usa um INA168 para medir a corrente na linha lateral alta, para que possa haver um terreno comum para entrada e saída. Com a configuração rshunt = 10mohm e rout = 50kohm para o INA168, há um intervalo 0 ... 30A para a corrente.
O intervalo de tensão é 0 ... 60V na configuração mostrada.
O LM358 é selecionado para baixa tensão de deslocamento, seria melhor usar Opamps de deslocamento baixo especial.
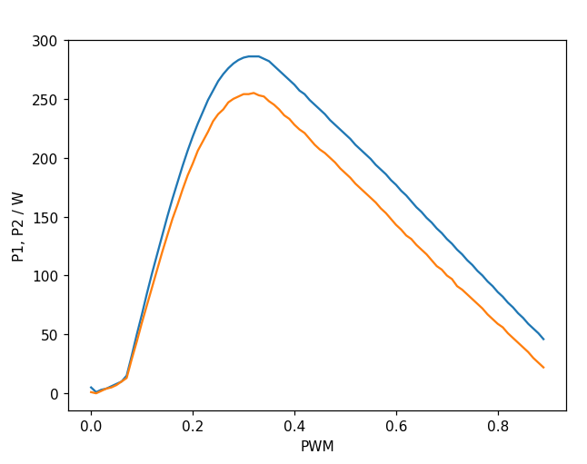
Existe uma saída PWM que pode ser usada para controlar o conversor Stepup. Usando isso, eu poderia medir a curva MPP dos meus painéis solares:

O módulo mpptrack_xx.py contém uma medição de classe4pole que permite usar o dispositivo de medição como objeto. Isso permite rastreamento e medição de MPP:
# Define object with or without connected OLED:
m4p = Measure4pole ( adc , pwmgen , oled = oled )
#m4p = Measure4pole(adc, pwmgen, oled = None)
m4p . set_calibration ( k0 , k1 , k2 , k3 , offset0 , offset1 )
m4p . set_pwm ( 0.3 )
# Track MPP, set PWM accordingly in regular intervals
# Display values
i = 0
while True :
if i % 10 == 0 :
if oled :
oled . print ( "MPP tracking" )
m4p . mpp_track ()
##i1, i2, v1, v2, p1, p2, eta = m4p.measure()
m4p . measure ()
m4p . print_values ()
m4p . print_oled ()
i += 1
time . sleep ( 1 )Uma breve descrição dos arquivos está em micropython/info.txt