Este projeto contém um amplificador de potência de áudio duplo DIY para direcionar dois alto -falantes de 8 ohm a partir de sinais de entrada de linha desequilibrados. O amplificador de áudio consiste em um PCB pré-montado com base em um IC TDA7293 com componentes externos mínimos e é implementado em um número de amplificadores de baixo/guitarra.

Eu uso o amplificador de áudio para impulsionar os alto -falantes de baixo e guitarra ao mesmo tempo com controle de volume independente para praticar em casa. (Veja o bloco roxo no diagrama de blocos abaixo) IK O software de emulação de graves/guitarra multimídia é usado para processar os sons de guitarra e imitar pré -amplificadores e alto -falantes. O amplificador TDA7293 aciona os alto-falantes em combo-amplificadores de baixo e guitarra diretamente, para que todos os eletrônicos dentro dos amplificadores orignais possam ser ignorados.
Um baixo e uma guitarra devem estar conectados a uma interface de áudio de alta qualidade e baixa latência. Eu uso um RME Fireface 802 via USB 2.0 com ADC's de baixo ruído a 48kHz 64 amostras buffer. Nesta configuração, a latência é de cerca de 1,8ms. Para 96kHz 96 amostras, a latência diminui para 1,3ms.

Eu usei uma fonte de alimentação antiga de computador como estojo. É compacto, possui uma boa blindagem e o conector de entrada principal e o interruptor de energia já está presente.


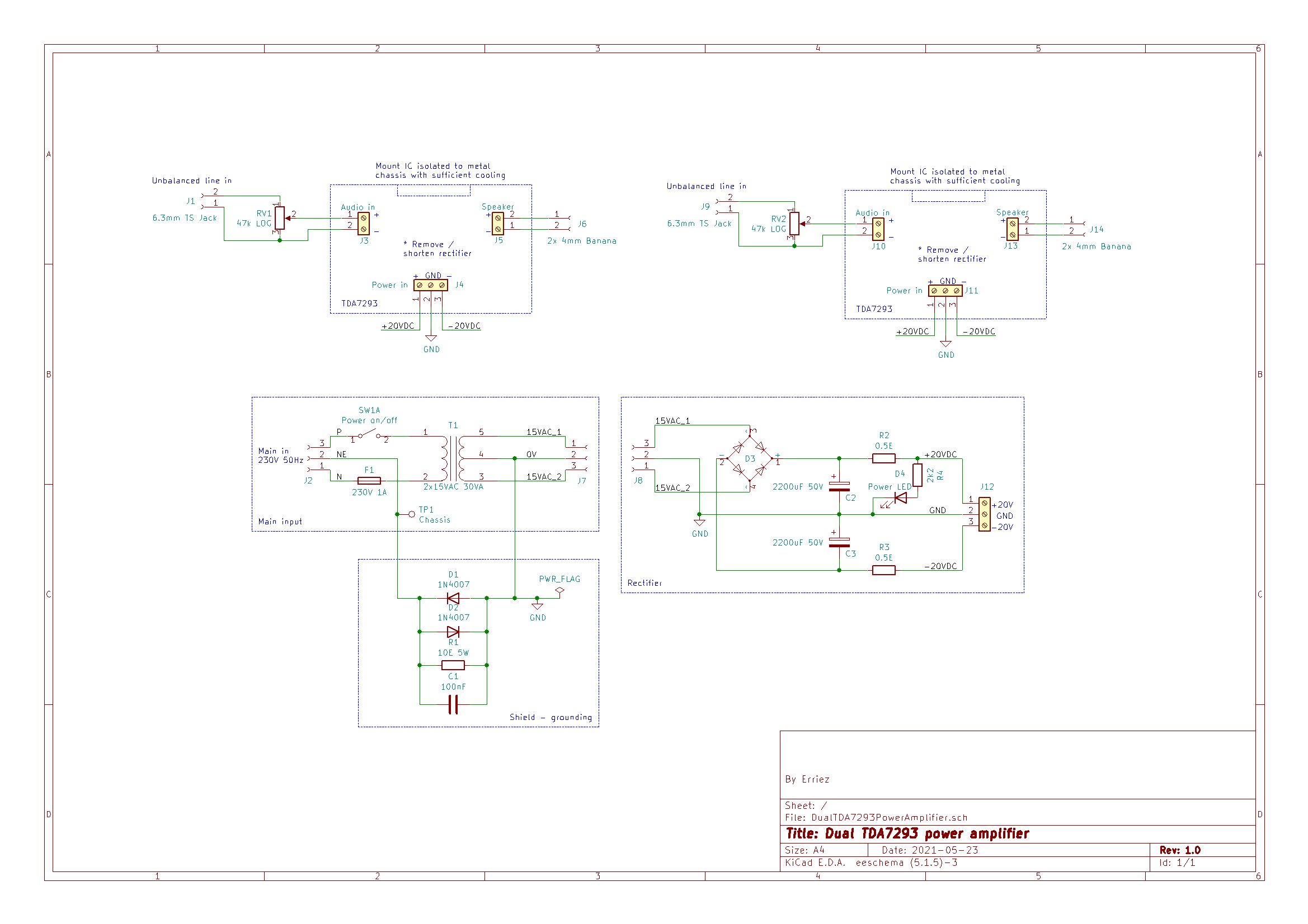
Encontre o esquema detalhado abaixo.

Especificações técnicas (de acordo com a folha de dados):
O PCB vem do Aliexpress e também está disponível no Banggood, Ebay ou outras lojas.

NOTA: A saída de energia de até 10 watts por alto -falante é mais do que suficiente para um amplificador de baixo/guitarra! Seus vizinhos podem confirmar isso. :-)

O conector de entrada principal de 230V J1 e o principal interruptor SW1A já estão presentes. No entanto, não há filtro de rede na minha versão e não é necessário. Recomenda -se adicionar um fusível principal F1 , mas não estava disponível no meu PSU. O interruptor de energia está em série com o transformador para remover completamente a energia do transformador.

O transformador T1 deve ser um tipo de transformador toroidal para o campo de bandeja eletromagnético mínimo, que reduz o zumbido de áudio e o ruído. No meu caso, comecei com um transformador de 2x 15V AC 0,75A existente, o que é suficiente para cerca de 2x 10watt RMS. Escolha um transformador 20V..35V AC / 30..50VAC quando mais energia for necessária. Não se esqueça da conversão de CA para CC: 15VAC x sqw(2) = 15VAC x 1.41 = 21VDC . A tensão de entrada (positiva e negativa) não pode exceder 50VDC.

No meu caso, notei HUM de áudio de 50Hz pesado ao conectar a entrada do transformador CA diretamente ao PCB do amplificador. A tensão de entrada CC mostrou uma ondulação> 250mv, que é uma indicação de capacidade insuficiente da potência de entrada 2200UF ELCO's. Por esse motivo, decidi fabricar uma ponte de retificador separada e adicionar dois 2200UF Elco's C2 e C3 na energia de entrada CC. Pequenos capacitores de 100NF já estão montados na PCB do amplificador. Um adicional de 0,5 ohm R2 e R3 reduziu a ondulação adicional, mas pode ser omitida. Finalmente, o zumbido desapareceu.
As noivas de retificador a bordo não são mais necessárias, pois são substituídas pelo D3 . Por esse motivo, reduzi os retificadores a bordo, o que é mais fácil do que a dessoldação. Fios de solda (linhas vermelhas), como mostrado na figura abaixo. Com esta modificação, uma tensão de entrada CC deve ser conectada e não CA!

Um LED de alto efeito laranja ( D4 , R4 ) pode ser opcionalmente construído no gabinete, o que dá a aparência de um tubo com filamento brilhante.

Um sinal de saída de linha de áudio desequilibrado de uma placa de som profissional deve ser conectado a plugues de 6,3 mm fêmeas TS (manga da ponta) J1 e J9 ao amplificador. A entrada de áudio pode ser reduzida para o aterramento ao remover o plugue TS para silenciar o amplificador. A maioria dos plugues TS possui um interruptor embutido para isso.
O volume pode ser controlado independente com dois potenciômetros logarítmicos separados ( RV1 , RV2 ). Os valores 10K..100K farão o trabalho conectando um pino ao aterramento, pino externo como entrada de áudio e movendo o pino para a entrada de áudio do PCB TDA7293.
A caixa do potenciômetro deve ser aterrada corretamente. Isso pode ser feito por:
Recomenda -se usar botões de plástico para evitar humm ao tocar em um botão de volume.

Para os conectores do alto -falante, eu uso plugues de banana vermelha e preta e devem ser isolados montados na caixa de metal. Eles podem ser conectados diretamente à saída do alto -falante do PCB J6 e J14 .

O TDA7293 IC deve ser isolado no estojo de metal. Use um isolamento especial de mica e parafuso de nylon. Verifique se o orifício da broca é liso, porque o lado do metal do IC é a tensão de potência negativa. Minha fonte de alimentação inicial queimou como resultado de uma escassez invisível entre o IC e o metal, então verifique duas vezes antes da energia.
O TDA7293 IC requer resfriamento suficiente à medida que o chip fica seriamente quente sob carga. A pasta de calor opcional pode ser usada para melhorar o resfriamento.

Por razões de segurança, o fio 0V do transformador deve ser conectado ao estojo de metal, que é indiretamente a terra do conector principal de energia. Existe a possibilidade de introduzir um loop de terra (e alta corrente) quando o solo do sinal é conectado à terra principal e, por esse motivo, há uma rede de proteção comum necessária que consiste em:
R1 )D1 , D2 )C1 )Eu uso pequenos diodos 1N4007, mas alguns equipamentos usam pontes de retificador pesado para absorver correntes altas. Na minha configuração, não medi nenhuma corrente, pois tudo está conectado à mesma terra principal.

NOTA: Os clipes de teste na imagem são opcionais e úteis para conectar um terreno de escopo.
Todos os cabos de entrada de áudio de baixo sinal devem ser protegidos para evitar ruídos externos ou conversas cruzadas. Evite loops de terra e é melhor criar um único ponto de solo, por exemplo, no pino 0V.
Para perda mínima de energia, a fiação interna deve ser de pelo menos 0,5 mm2 para:

A configuração do software em seu DAW, no meu Caso Reaper, é o seguinte:

Um amplificador de guitarra e baixo pode ser usado ao mesmo tempo em que temos dois alto -falantes independentes:

A emulação do alto -falante pode ser opcionalmente desativada. Isso dá um som totalmente diferente. Também efeitos na entrada ou saída para combinações sem fim.
Você pode abrir um problema se tiver alguma dúvida.
Obrigado pela leitura! Espero que isso seja útil. Tive várias armadilhas relacionadas ao zumbido, ruído e fumaça preta queimando a fonte de alimentação e, finalmente, todos abordados. O som dos pré-amplificadores multimídia IK é incrível em alto-falantes reais.
Observe que atualmente existe apenas um amplificador neste planeta fabricado por mim. :-)