한국어
中文(简体)
中文(繁体)
한국어
日本語
English
Português
Español
Русский
العربية
Indonesia
Deutsch
Français
ภาษาไทย
전체 사이트 맵
최신 업데이트
홈페이지
소스 다운로드
프로그래밍 관련
웹사이트 자원
웹 디자인 튜토리얼
네트워크 프로그래밍 튜토리얼
홈페이지
>
프로그래밍 관련
>
기타 소스코드
microprocessor lab
기타 소스코드
1.0.0
다운로드
마이크로 프로세서 실험실
마이크로 프로세서 실험실 -
단백질
및
Codevision을
사용한 간단한 예 (가장 쉬운 방법).
내용물
플래셔 1
플래셔 2
플래셔 0-15
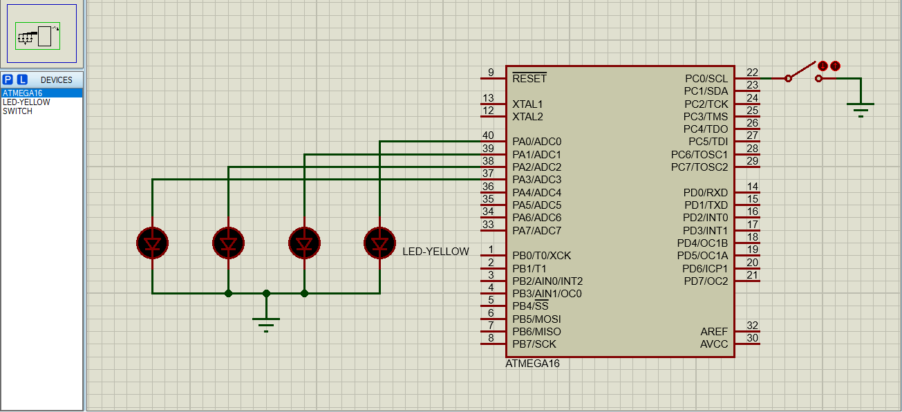
스위치 LED
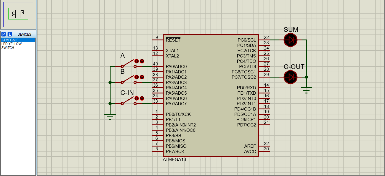
전체 가산기
7SEG 9 카운터
7SEG 9 리버스 카운터
7SEG 99 카운터
7SEG 9 스위치 X & +
LCD Char 1
LCD Char 2
LCD 숯 슬라이드
LCD DIPSWC 번호
LCD 날짜 시계
도트 매트릭스 A
Bargraph 카운터 0-255
기부금
불화
확장하다
추가 정보
버전
1.0.0
유형
기타 소스코드
업데이트 시간
2025-06-08
크기
407.12KB
출처
Github
관련 애플리케이션
MB Lab
2024-11-12
GitHub sgrebnov/cordova plugin background download
2024-11-05
HIFO LAB HIFO 데이터 저장 플랫폼
2024-08-28
스캔 포켓 랩
2024-02-22
에임랩
2022-08-10
실험실 쥐
2022-08-08
추천
chat.petals.dev
기타 소스코드
1.0.0
GPT Prompt Templates
기타 소스코드
1.0.0
GPTyped
기타 소스코드
GPTyped 1.0.5
Google Dorks
기타 소스코드
1.0
shepherd
기타 소스코드
v6.1.6-react-shepherd: Prepare Release (#3063)
mongo express
기타 소스코드
v1.1.0-rc-3
Google Dorks
기타 소스코드
1.0
shepherd
기타 소스코드
v6.1.6-react-shepherd: Prepare Release (#3063)
mongo express
기타 소스코드
v1.1.0-rc-3
관련 정보
전체
Lab 채널을 사용하여 개인화된 유화 사진을 빠르게 생성하세요
2013-01-25
Lab 채널을 사용하여 개인화된 유화 사진을 빠르게 생성하세요
2013-01-25
Lab 색상 채널을 사용하여 사진에서 완벽한 색상을 표현하세요
2012-05-19
랩 채널 컬러 그레이딩에 대한 자세한 그림
2012-05-15
LAB 모드의 컬러 그레이딩도 매우 흥미롭습니다.
2012-04-04
LAB 모드에서 더욱 특별한 컬러를 만들어보세요
2012-03-29
Lab 모드의 곡선 색상 그레이딩
2012-03-02
Photoshop Lab 모드는 고화질 사진을 조정합니다(1)
2009-10-21
장밋빛 아기 사진을 만드는 Photoshop LAB 모드 (1)
2009-10-20
Photoshop LAB 모드를 사용하여 MM의 핑크빛 부드러운 피부 표현하기 (1)
2009-09-07
Photoshop Lab 모드에서 사진의 녹청색 색상을 살리세요.
2009-08-24
Photoshop을 사용하여 사진에서 주류가 아닌 Lab 파란색을 표현하세요.
2009-08-06