simple vectordb cpp
1.0.0
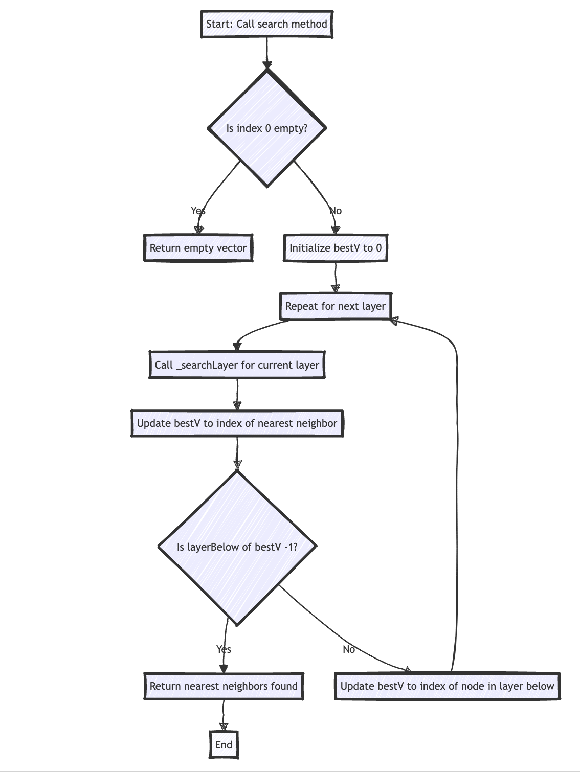
구현 검색 :

g++ -std=c++17 main.cpp -o ./main -I ./json/single_include/nlohmann
프로젝트를 구축하려면 다음 단계를 따르십시오.
mkdir build
cd buildcmake ..make./SimpleHNSW emcc -std=c++17 main.cpp -o ./index.html -I ./json/single_include/nlohmann
WebAssembly를위한이 프로젝트를 구축하려면 다음을 수행하십시오.
여기에 지침에 따라 EMScripten을 설치하십시오.
Emscripten 환경 설정 :
source /path/to/emsdk/emsdk_env.shmkdir build-wasm
cd build-wasmcmake -DEMSCRIPTEN=1 -DCMAKE_TOOLCHAIN_FILE=/path/to/emsdk/upstream/emscripten/cmake/Modules/Platform/Emscripten.cmake ..make출력은 웹 브라우저에서 열면 컴파일 된 코드를 실행할 수있는 html 파일 (Simplehnsw.html)과 함께 webassembly 모듈이됩니다.
main.cpp 파일은 이전과 동일하게 유지되어야하지만 필요한 경우 JavaScript와 상호 작용하기 위해이를 조정해야 할 수도 있습니다. 예를 들어, emscripten :: val을 사용하여 JavaScript 상호 작용을 처리하거나 emscripten의 -바인드 기능을 사용하여 바인딩을 만들 수 있습니다.