한국어
中文(简体)
中文(繁体)
한국어
日本語
English
Português
Español
Русский
العربية
Indonesia
Deutsch
Français
ภาษาไทย
전체 사이트 맵
최신 업데이트
홈페이지
소스 다운로드
프로그래밍 관련
웹사이트 자원
웹 디자인 튜토리얼
네트워크 프로그래밍 튜토리얼
홈페이지
>
프로그래밍 관련
>
기타 소스코드
researchbuddy
기타 소스코드
1.0.0
다운로드
다시 검색 친구
모든 연구 요구에 대한 AI 구동 조수?
기술
다음 js
Mongodb
Supabase vectordb
AWS S3
랭케인
개방형 임베딩
테일 윈드 CSS
후크 형태를 반응합니다
재료 UI
클래스 다이어그램
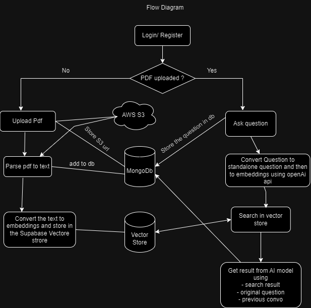
흐름도
확장하다
추가 정보
버전
1.0.0
유형
기타 소스코드
업데이트 시간
2025-05-29
크기
1.17MB
출처
Github
관련 애플리케이션
Google Dorks
2025-03-10
shepherd
2025-06-04
mongo express
2025-06-04
hidusbf
2025-02-14
Free Algorithms Books
2025-05-29
markdownpedia
2025-04-22
추천
chat.petals.dev
기타 소스코드
1.0.0
GPT Prompt Templates
기타 소스코드
1.0.0
GPTyped
기타 소스코드
GPTyped 1.0.5
Google Dorks
기타 소스코드
1.0
shepherd
기타 소스코드
v6.1.6-react-shepherd: Prepare Release (#3063)
mongo express
기타 소스코드
v1.1.0-rc-3
Google Dorks
기타 소스코드
1.0
shepherd
기타 소스코드
v6.1.6-react-shepherd: Prepare Release (#3063)
mongo express
기타 소스코드
v1.1.0-rc-3
관련 정보
전체
Java 휴대 전화에서 설치된 APK의 서명 요약을받습니다.
2025-08-18
ASP 캐시에서 데이터 인스턴스를 읽습니다
2025-08-14
HTML5 캔버스에 이미지로 넣고 저장하는 방법
2025-08-24
JS에서 하나의 쉼표로 3 자리 숫자마다 아랍어 숫자를 별도
2025-08-22
Java8 시간 및 날짜 라이브러리에서 일반적으로 사용되는 예제
2025-08-18
ASP 요청 객체 사용
2025-08-13