Uninotif의 문서 페이지에 오신 것을 환영합니다!
여기서는 높은 수준의 비전에서 저수준 구현 결정에 이르기까지 제품에 대해 자세히 설명 할 수 있습니다.
지금까지 초기 팀은 독점적으로 기여하지만 요구 사항, 기술, 개발, 실험, 테스트 등 모든 영역과 주제에서 커뮤니티에 공개하기를 희망합니다.
저희에게 연락하십시오!
감사합니다!
우리의 프로젝트는 Classe 또는 수업료 지불 한도 경보와 같은 UNI에 구현 된 다양한 알림을 통해 FEUP 회원에게 학업 생활의 중요하거나 일상적인 사건에 대한 알림을 제공하는 것을 목표로합니다.
당사의 제품은 다른 기능을 갖춘 알림 시스템으로 Sigarra와 Uni를 차별화하려고합니다. 이 기능은 사용자가 관심 내 이벤트를 잊지 않고 앱의 전반적인 사용자 경험을 향상시키는 데 도움이 될 것이라고 생각합니다.

학비 비활성화 수업료 지불 한도 알림
| 이름 | 학비 비활성화 수업료 지불 한도 알림 |
|---|---|
| 배우 | 사용자 |
| 설명 | 사용자는 수업료 지불 한도가 가까이있을 때 유발되는 알림을 비활성화합니다. |
| 전제 조건 | 사용자가 로그인하고 수업료 알림이 활성화되어 있습니다. |
| 도전 후 | 참조 된 알림 유형이 비활성화됩니다 |
| 정상적인 흐름 | 1. 사용자는 알림의 설정에 액세스합니다. 2. 시스템은 알림 유형 목록을 표시합니다. 3. 사용자는 "수업료 지불 한도"를 선택합니다. 4. 사용자는 해당 유형의 알림을 비활성화하는 슬라이더를 슬라이드합니다. |
| 대체 흐름과 예외 | 1. [학위 예외 없음] 3 단계에서 사용자가 학위에 등록되지 않으면 이러한 종류의 알림을 선택하는 옵션이 생략됩니다. |
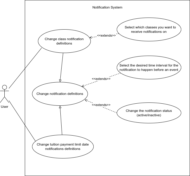
클래스 알림 매개 변수를 변경하십시오
| 이름 | 알림이 활성화되는 클래스를 변경합니다 |
| 배우 | 사용자 |
| 설명 | 사용자는 발생하기 전에 특정 시간에 알림을 받기를 원하는 클래스를 의상을 입습니다. |
| 전제 조건 | 사용자는 하나 이상의 코스에 등록됩니다. |
| 도전 후 | 클래스 알림을위한 새로운 알림 매개 변수 세트는 이전에 설정된 것을 대체합니다. |
| 정상적인 흐름 | 1. 사용자는 알림 설정에 액세스합니다. 2. 사용자는 클래스 알림 정의 옵션을 선택합니다. 3. 사용자는 알림을 활성화하여 클래스를 편집하는 옵션을 선택합니다. 4. 표시된 각 클래스에 대한 알림을 활성화/비활성화합니다. 5. 시스템은 클래스의 알림 설정을 변경합니다. |
| 대체 흐름과 예외 | [등록 된 과정 실패 없음] 정상 흐름의 2 단계 이후, 사용자가 코스에 등록하지 않으면 시스템에 동일한 상황을 나타내는 메시지가 표시됩니다. |

설명
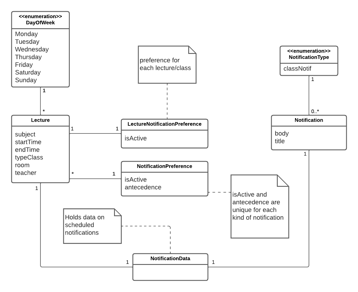
당사의 통지 시스템은 클래스/강의 알림 및 수업료 지불 알림을 모두 지원합니다.

Notificaiton Delivery System :이 패키지는 특정 모델 (클래스 모델, 수업료 모델 등)에 대한 정보를 가져 오며 사용자가 정의한 설정을 기반으로 해당 모델 정보를 표시하는 알림을 예약합니다.
알림 설정 :이 패키지는 사용자가 변경할 수있는 모든 설정을 처리합니다. 예를 들어, 특정 종류의 알림이 켜지거나 꺼지고 이벤트 전 시간에 표시되는 시간이 표시되는 경우
알림 설정 데이터베이스 :이 패키지는 알림 전달에 대한 모든 설정을 저장합니다.
수업료 데이터 리트리버 :이 패키지는 단일 분할 값과 같은 수업료와 관련된 모든 데이터를 검색하고 지불해야 할 때까지
코스 데이터베이스 :이 패키지는 Sigarra가 제공 한 모든 데이터를 사용자가 취하는 사촌과 사용한 수업료 수에 대해 Sigarra가 제공하는 모든 데이터를 처리합니다.
클래스 데이터 리트리버 :이 패키지는 클래스가 시작되는 시간과 같은 클래스에 대한 모든 데이터를 검색합니다.
우리의 기능에서, 우리는 Flut

우리는 Flut 이 메뉴에는 모든 알림 유형으로의 전환이 있습니다. 특정 통지 왕이 슬라이더 apperars를 활성화하여 사용자가 그러한 종류의 알림의 우선 순위를 선택할 수 있도록합니다.
| 알림이 꺼졌습니다 | 알림이 켜졌습니다 |
|---|---|
![]() | ![]() |
풀어 주다
이 첫 번째 반복에서 작업은 일반적으로 순조롭게 진행되었으며 목표를보기위한 팀 노력이있었습니다.
하지만,
일부 회원들에게는 시험 특수 효과가 여전히 다소 문제가되고 있습니다. 또한 원래 데이터베이스는 이해하기 어렵고 ID와 관련이 없으므로 정의 된 데이터베이스가되기 위해 다른 사람과의 관계를 설정하기가 어렵습니다.

풀어 주다

풀어 주다
