Orb
v.1.0.0 is now available to try out!
"당신의 임무 궤도를 보자!"
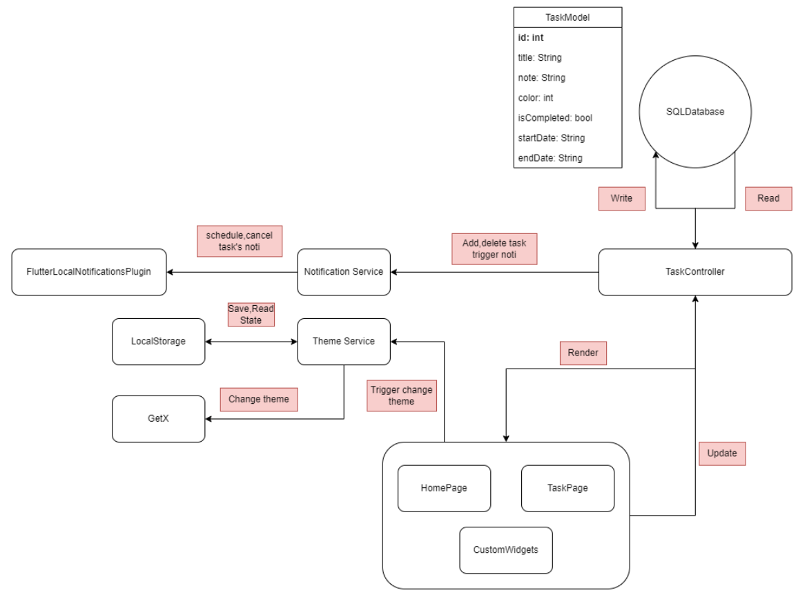
ORB는 사용하기 쉬운 작업 관리자 앱으로, Google DevFest 2021의 우승자 중 하나 인 최소 및 현대 UI로 일을 쉽게 수행하기 위해 매일 투쟁을 관리하는 데 도움이되는 작업 관리자 앱입니다! 작업을 궤도로 돌려 보자!


휴대 전화에 설치하려면 APK 파일을 다운로드하려면 여기를 클릭하십시오.
ORB에는 다음과 같은 기능이 있습니다.
| 흰색 모드 | 다크 모드 |
![]() | ![]() |
| 시간 UI | 작업 생성을위한 형태 | 캘린더 UI |
![]() | ![]() | ![]() |
| 알림 팝업 | 알림 메시지 |
![]() | ![]() |
| 낮까지 필터링 | "완료된"또는 작업을 삭제하십시오 | 모든 기능에 대한 완전한 라이브 데모 |
![]() | ![]() | ![]() |
flutter pub get
flutter run --no-sound-null-safety

멘토 vu tuan minh [email protected]의 도움으로?