한국어
아이디어 : 2022.2.2
Tomcat : 8
데이터베이스 : MySQL
시각화 도구 : Navicat 15
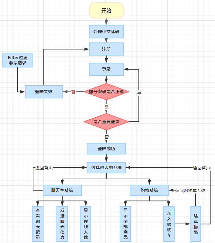
기본 JSP+Servlet+MySQL+Javabean 및 기타 기술을 사용하십시오