TheSCPFoundation CRUD
1.0.0
Java, SQL, HTML, CSS 및 JS로 만든 SCP 재단에 대한 CRUD.
맥락에 들어가기 위해 SCP 재단 ( " Secure, Contoled and Protect ")은 같은 이름의 협업 작문 Wiki 프로젝트에 의해 기록 된 가상의 비밀 조직 입니다. 재단은 주류 과학 ( " 이상 "또는 " SCPS "로 설명되지 않은 다양한 초자연적, 초자연적, 신비한 현상을 포착하고 포함하는 동시에, 나머지 세계 인간 사회로부터 존재를 숨기고 있습니다 . 많은 사람들이 SCP 재단과 다른 이상에 대한 다른 이야기로 소셜 미디어에 기여하여 같은 우주와 관련된 독특하고 공상과 공상과 공포 이야기를 만듭니다.
그래서 내가하고 싶었던 것은이 crud를 사용하여 같은 웹 사이트에서 자신의 이야기를 추가, 삭제 또는 수정할 수있는 장소를 제공하는 것입니다.

참고 : 이 NB 프로젝트를 실행하려면이 파일을 데이터베이스로 가져와야합니다 (데이터베이스 이름은 SCP_FOUNDATION_CRUD )입니다.
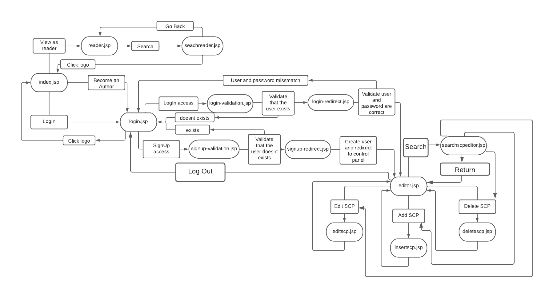
이것은 내 CRUD의 기능에 대한 하류 다이어그램입니다. 
데이터베이스를 가져 오면 사용자가 있습니다.
참고 : 루트 사용자를 사용하면 데이터베이스 내부의 모든 데이터에 액세스하고 조작 할 수 있습니다.
기본적으로 3 개의 SCP가 추가되었으며, 그 중 2 개는 사용자 AN2에서, 다른 하나는 User1에서 제공됩니다.















모든 프로젝트를 설명하는 설명 비디오에 액세스하려면 여기를 클릭하십시오.