입찰 기반 온라인 모의 매장
Android 단순화 된 응용 프로그램 버전과 통신 할 수있는 입찰 기반 온라인 Mock Store 웹 응용 프로그램.
설명
이 프로젝트는 두 부분으로 나뉘어있는 입찰 기반 온라인 모의 상점을 설계하고 구현하는 것을 목표로합니다. 첫 번째는 웹 애플리케이션이고 두 번째는 웹 애플리케이션 인 Android 애플리케이션이며 웹 응용 프로그램의 단순화 된 버전입니다.
웹 응용 프로그램의 요구 사항은 다음과 같습니다.
- 시스템은 가입 및 로그인을 포함한 사용자 계정을 제공해야합니다.
- 제품은 부서별로 분류해야합니다.
- 사용자는 최대 3 개의 부서로 분류 된 제품을 판매 할 수 있어야합니다. 제품을 등록 할 때 사용자는 제품 이름, 설명, 시작 입찰가 값, 이미지 및 마감일을 포함해야합니다.
- 시스템은 부서를 기반으로 검색을 개선 할 수있는 검색 상자를 제공해야합니다. 그러나 전체 제품 데이터베이스에서 기본 검색을 실행해야합니다.
- 검색 결과는 이름, 부서/S 및 현재 입찰 및 사진을 포함한 제품 간단한 설명과 함께 목록을 작성해야합니다.
- 사용자가 제품을 선택하면 시스템은 더 큰 그림을 포함한 전체 제품 설명과 함께 새 페이지를 제시해야합니다.
- 사용자가 제품에 대한 입찰을하려면 입찰 값을 입력해야하며 시스템은 제품에 대한 새로운 입찰을 새로 고치고 표시해야합니다.
- 사용자는 자신의 제품에 입찰하거나 현재 가장 높은 입찰보다 적은 금액을 입찰 할 수 없습니다.
- 이 시스템은 사용자, 제품 및 부서를 추가, 수정 및 제거 할 수있는 능력으로 관리자 역할을 제공해야합니다.
Android 응용 프로그램의 요구 사항은 다음과 같습니다.
- 모바일 애플리케이션은 HTTP (JSON)를 통해 백엔드와 통신해야합니다.
- 사용자는 웹 응용 프로그램에서 생성 된 동일한 계정으로 로그인 할 수 있어야합니다.
- 관리자는 웹 응용 프로그램 만 사용할 수 있습니다.
- 시스템은 부서를 기반으로 검색을 정제 할 수있는 기능을 가진 검색 창을 제공해야합니다. 그러나 전체 제품 데이터베이스에서 기본 검색을 실행해야합니다.
- 검색 결과는 제품 설명 (이름, 부서 및 현재 입찰)과 사진이있는 목록이어야합니다.
- 사용자가 제품을 선택하면 시스템은 더 큰 그림을 포함한 완전한 제품 설명과 함께 새로운 활동을 제시해야합니다.
- 사용자가 제품에 대한 입찰을하려면 입찰 값을 입력해야하며 시스템은 제품에 대한 새로운 입찰을 새로 고치고 표시해야합니다.
- 사용자는 자신의 제품에 입찰하거나 현재 가장 높은 입찰보다 적은 금액을 입찰 할 수 없습니다.
- 모바일 애플리케이션에서 수행 된 모든 트랜잭션은 중앙 데이터베이스 시스템에 등록해야합니다.
데이터베이스에 관한 정보 :
DatabaseScript는 새로 생성 된 응용 프로그램을 위해 실행 해야하는 파일이며 제품, 사용자 등이 없습니다. 추가로, 가입 페이지를 사용하여 일반 사용자를 추가 한 후 관리자가되기 위해 역할을 변경할 수있는 경우 관리자를 수동으로 추가해야합니다.
엔티티 - 상관 모델은 다음과 같습니다.

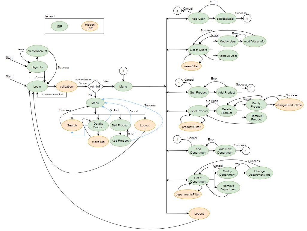
페이지 흐름 정보 :
페이지 흐름은 특정 웹 페이지에서 이동할 수있는 위치와 해당 페이지로 이동할 수있는 필요한 조건을 나타냅니다. 이미지에서 숨겨진 페이지를 언급했을 때 우리는 해당 JSP를 웹 브라우저 검색 창에 볼 수 없다는 JSP를 참조합니다.

환경 변수 :
카탈리나는 시스템에서 Tomcat의 위치를 나타내는 환경 변수입니다. ClassPath 변수 값에는 다음과 같은 것이 있어야합니다.
.;
%catalina% lib servlet-api.jar;
%catalina% webapps root web-inf 클래스;
%catalina% lib mysql-connector-java-8.0.19.jar;
%catalina% lib commons-codec-1.11.jar;
%catalina% lib commons-fileupload-1.4.jar;
%Catalina% lib commons-io-2.6.jar;
%catalina% lib java-json.jar;
이 프로젝트는 교육 목적만을위한 것입니다!
Copyright 면책 조항 1976 년 제 107 조에 따라 1976 년 제 107 조에 따라 비판, 의견, 뉴스보고, 교육, 장학금, 교육 및 연구와 같은 목적으로“공정 사용”을위한 수당이 이루어집니다. 비영리 또는 교육용 사용은 공정한 사용에 찬성하여 균형을 유지합니다.