콘텐츠
CHAPTER 1: INTRODUCTION……………………………….....2</br>
1.1. 연구의 배경 ………………………………… ..… 2
1.2. 문제 진술 ………………………………… ..… 2
1.3. 연구의 목표와 범위 ……………………… ..… .2
1.4. 프로젝트 관련성, 타당성 ………………………… ..… 3
2 장 : 문헌 검토 ……………… .. …… ..… .4
2.1. 소개 ………………………………………… ... 4
2.2. 컴퓨터 시스템 ……………………………… ..… 4
2.3. 웹 기반 응용 프로그램 ………………………………… ..5
2.4. 월드 와이드 웹의 프로그래밍 언어… ....... 5
3 장 : 방법론 ……………… ... …………… ... 6
3.1. 연구 방법론 ……. ………………………… .... 7
3.2. 프로젝트 활동 …………………………………… ..7
3.3. 도구 …………………. ……………………………… ... 10
4 장 : 결과와 토론 ………. ……….… 11
4.1. 사용 사례 다이어그램 ……………………… ... …………… 11
4.2. 시스템 흐름도 …………………………… .. ……… 12
4.3. 엔티티 관계 다이어그램 …………………… .. …… .13
4.4. 데이터 흐름 다이어그램 ……………………………. ……… 14
4.5. 데이터베이스 설계 ……………………………. ……… ... 15
4.6. 인터페이스 디자인 …………………….… ............................. 16
5 장 : 요약 및 결론 ... ……………… 21
참고 문헌 …………………………………………………… ... ..22
수치 목록
그림 1 : 폭포 모델 ……………………… ... …… ..8
그림 2 : 사용 사례 다이어그램 …………………… .. …… .11
그림 3 : 시스템 흐름도 ……………………… ..12
그림 4 : ER 다이어그램 ……………………………… ..… 13
그림 5 : 데이터 흐름도 ……………………… ..14
그림 6 : 데이터베이스 설계 ……………………… ...… ..15
그림 7 : 로그인 ………………………………………… 16
그림 8 : 공급 업체 등록 ……………………… ..... 16
그림 9 : 사용자 등록 ……………………… .......... 17
그림 10 : 검색 약 ... ………………. ………… .18
그림 11 : 검색 약… .. ……………………… 18
그림 12 : Google지도 위치 …… .. ……………… ... 18
그림 13 : 약 추가. …………………………… .... 19
그림 14 : 약보기 ……… .. …………………… .19
그림 15 : 의약품 업데이트 …………………………… .19
테이블 목록
표 1 : 사용자 표 ……………………………………… 15
표 2 : 공급 업체 표 …………… .. ……………………… .15
표 3 : 결과 ……………………………………. …… ..15
추상적인
의료 검색 엔진 최적화는 현지인을 위해 설계되고 개발 된 웹 응용 프로그램입니다. 웹의 인기가 높아짐에 따라 수백만 명의 사람들이 검색 엔진을 사용하여 정보를 발견합니다. 그러나 검색 엔진 사용자는 상위 몇 가지 결과 페이지에만 관심이 있습니다. SEO (Search Engine Optimization)는 개별 웹 페이지 또는 전체 웹 사이트를 최적화하는 활동과 관련하여 검색 결과에서 더 높은 습격을 획득 할 수 있도록 더 친숙합니다. Google, Yahoo, Ask, Bing 등과 같은 모든 주요 검색 엔진은 순위에 영향을 미치는 특정 요인에 따라 웹 페이지 순위; 따라서 SEO는 웹 페이지에서 올바른 유형의 신호를 생성하는 것을 목표로합니다. 최적화 된 웹 사이트는 더 나은 순위를 얻고 일반적으로 더 많은 방문자를 얻습니다. 이 연구는 개별 웹 페이지 또는 전체 웹 사이트에 대한 다양한 최적화 기술을 검토하여 검색 엔진을 친숙하게 만들었습니다. 이 논문은 SEO에 사용 된 기술에 관한 이전의 연구 작업에 대한 비교 연구를 제공하고 알려진 검색 엔진 최적화 기술의 특정 간격을 정확히 찾아냅니다. 마지막으로 웹 사이트 최적화를위한 몇 가지 관련 지침을 제시했습니다.
1 장 : 소개
1.1. 학습 의료 검색 엔진 최적화의 배경에는 의료 저장소와 함께 의약품 검색을위한 여러 가지 중요한 이점이 있습니다. 사용자는 의료 매장에서 약에 대해 걱정하지 않고 개인을 검색 할 필요가 없습니다.
웹 기반 구조를 통해 거대한 정보 데이터베이스에 액세스 할 수 있습니다. 이것은 의료 정보에 근본적인 변화를 제공합니다. 정보 기술은 정보 교환을 빠르고 쉽게 쉽게 만들 수 있습니다.
의료 검색 엔진 최적화는 사용자가 의약품을 신속하게 얻을 수 있도록 설계되고 개발 된 웹 응용 프로그램입니다. 이 시스템은 사용자가 온라인 의약품을 검색하고 Google지도의 주소와 함께 의료 매장을 찾는 데 도움이됩니다.
1.2. 문제 진술 사용자는 상점에 가서 필요한 약을 구입합니다. 그래서 많은 시간이 필요한 약을 찾는 데 낭비되고 그 사람은 피곤합니다. 그가 제품을 교환하고 싶다면 다시 한 번 상점에 가서 교체합니다. 완전한 과정은 물리적 상호 작용에 달려 있습니다. Medicine SEO는 사용하기 쉽습니다. 사용자는 한 번의 클릭으로 필요한 의약품을 검색합니다.
1.3. 객관적 및 연구의 범위이 응용 프로그램을 개발하는 주요 목표는 사용자의 의약품을 찾는 시간을 줄이는 것입니다. 사용자는 의학 요구 사항을 게시 할 수 있습니다. 사용자는 의학 및 유용한 정보를 검색 할 수 있습니다. 이 응용 프로그램은 사용자에게 로그인을 제공합니다. 또한 사용자는 만료 된 모든 의약품 정보를 얻을 수 있으며 모든 주문 정보를 볼 수 있습니다. 이 엔진은 마찬가지로 필터링 된 지역과 시장의 의약품 비용을 기반으로 이용할 수있는 의약 이름 및 의료 상점 목록을 제공합니다. 1.4. 프로젝트 기여, 타당성
1.4.1. 기술적 타당성 구축이 프로젝트는 기술적으로 실현 가능합니다. 하드웨어와 필요한 소프트웨어는 모두 사용할 수 있으므로 얻는 것은 그리 어렵지 않습니다. 간단히 말해서, 시스템의 개발 및 유지 보수에 필요한 자원을 사용할 수 있다고 말할 수 있습니다.
1.4.2. 운영 적 타당성이 프로젝트 개발은 사용자가 컴퓨터를 사용하기 전에 컴퓨터에 좋은 지식을 가질 필요가 없기 때문에 운영적으로 실현 가능합니다. 사용자는 쉽게 시스템을 배우고 사용할 수 있으며 개발자의 매뉴얼 또는 자습서 만 읽기 만하면됩니다.
1.4.3. 경제적 타당성이 기술적으로 실현 가능한 것 외에도이 시스템을 개발하는 것도 경제적으로 실현 가능합니다. 시스템의 개발은 개발자가 많은 돈을 소비 할 필요는 없습니다. 이것의 개발에 사용되는 도구
2 장 : 문헌 검토
2.1. 소개이 장에서는 작업에 사용 된 개념과 기술과 사용 방법에 대해 설명합니다. 현재의 의료 섹션에서는 전산화 시스템이 증가하고 있습니다. 정보 기술은 의료에서 매우 중요한 역할을합니다. 컴퓨터는 학습 시스템에서 극적인 변화를 일으켰습니다. 정보 기술을 통해 의료 기관은 공간과 시간을 절약 할 수 있으며 언제 어디서나 쉽게 의료 서비스를 제공 할 수 있습니다.
2.2. 컴퓨터 시스템 기술은 너무 빠르게 발전하여 컴퓨터가 매일 라이브의 일부가됩니다. 사람들은 모든 곳, 직장, 학교 및 집에서 컴퓨터를 사용합니다. 컴퓨터 시스템은 매우 효율적이며 엄청난 양의 데이터를 처리하며 많은 양의 정보를 유지합니다. Malolos et .al (2002)은 시간과 수동 노력이 최소화되므로 자동화 시스템이 중요하다고 말합니다. Janes (2001)는 컴퓨터가 크게 신뢰할 수 있고 매우 강력한 장치라고 설명했다. 그는 컴퓨터는 사무실의 다른 장비에 비해 세 가지 장점이 있다고 말했다. 컴퓨터는 더 빠르고 정확하며 경제적이라는 점 에서이 세 가지 이점을 가지고 있습니다. Reyes (2005)는 수동으로 작업을 수행하는 데 시간이 많이 걸린다고 밝혔다. 그러나 컴퓨터를 사용하면 작업이 더 실용적입니다. Flores (2002) 관점에서 그는 자동화를 인간의 기계 제어를 대체하는 것으로 정의했습니다. Dioso (2001)에 따르면, 컴퓨터는 지능적인 방식으로 계획, 구성 및 제어를 도와줍니다. Ralph M. Stair (1999)의 관점에서, 기술의 성장은 사람들이 노력으로 많은 작업을 수행 할 수 있도록 도와줍니다. Gurewich (1999)는 모든 회사에서 데이터베이스 시스템을 사용할 때 작업이 더 빨리 완료된다고 말했다. 전산화 시스템을 사용하면 수동 방식으로 수행되는 작업에 비해 모든 것이 더 빨리 수행됩니다. Mane (2000)은 컴퓨터의 발명으로 수동으로 수행하는 것보다 작업을보다 쉽게 수행 할 수 있다고 말했다. 컴퓨터는 모든 사람에게 매우 필요하며 매우 우수한 생산성 기계입니다. 데이터는 컴퓨터에 저장되며 사용자는 필요할 때마다 정보에 액세스 할 수 있습니다. Bryan (2006)은 정보를 조직에 프로세스를 수집하고 정보를 배포하는 일련의 사람, 절차 및 리소스로 정의했습니다. 이들은 간단한 수동 정보 시스템과 하드웨어, 소프트웨어 통신 및 기타 형태의 정보 기술을 사용하는 컴퓨터 기반 정보 시스템으로 구성됩니다. Sender (2002)는 컴퓨터를 인간을 효과적으로 사용할 수 있도록 인간을 자유롭게 사용할 수있는 인텔리전스 증폭기라고 언급했습니다. 컴퓨터는 고속과 정확도로 작업을 수행합니다. Thowsand (2005)는 데이터베이스 시스템을 구조화 된 데이터 세트로 정의했습니다. 이 데이터는 사람, 제품 또는 이벤트에 관한 것일 수 있습니다. Adamski (2007)는 데이터베이스의 이점을 경제적이라고 말함으로써 데이터베이스의 이점을 강조했으며, 많은 양의 데이터에서 많은 정보를 검색 할 수 있으며 중복성, 무결성, 보안, 유연성, 응답 성, 유지 보수 개선 및 데이터 독립성을 제어합니다.
2.3. 웹 기반 애플리케이션 웹 응용 프로그램은 인터넷 또는 인트라넷과 같은 네트워크를 통해 웹을 통해 액세스하는 응용 프로그램으로 정의됩니다. Web Applications Nijaz (2000)는 웹 애플리케이션이 수백만 명의 클라이언트 컴퓨터에 소프트웨어를 방해하고 설치하지 않고 이러한 응용 프로그램을 업데이트하고 유지할 수 있다는 사실에서 유명하다고 밝혔다. 같은 방식으로 Bohle (2002)은 고객의 편재로 인해 웹 응용 프로그램의 인기를 자세히 설명했습니다. Nijaz (2000)와 Jurca (1999)에 따르면, 웹은 전 세계적으로 광범위하고 방송 할 수있는 능력을 가지고 있으며, 지리적 위치에 관계없이 사용자가 협업 할 수있는 플랫폼 인 정보를 배포하는 SA 메커니즘을 보유하고 있습니다. 웹 서비스를 향상시키는 주된 이유는 사용자에게 대화식, 친절하며 유연한 시스템을 구축하기 때문입니다.
2.4. 월드 와이드 웹의 프로그래밍 언어 • 애플리케이션, 컴퓨터 기반 테스트 시스템의 메인 빌딩 기술은 HTML이며 HTML은 웹 페이지의 내용을 설명하고 정의하는 데 사용되는 마크 업 언어입니다. HTML은 Bold 또는 Itatelics 텍스트와 같은 텍스트 모양과 이미지를 지정하는 데 사용되는 텍스트 모양과 같이 브라우저에 페이지에 표시 할 내용을 알려주기 위해 발행됩니다. 사용 된 주요 HTML 기능은 형태 및 계단식 스타일 시트입니다. 이 양식은 사용자에서 로그인 데이터 사용자 이름과 비밀번호를 수집하고 제출 버튼 (로그인)을 수집하여 수집 된 데이터를 웹 문서로 보내 데이터를 수행했습니다. • 응용 프로그램의 스타일은 CSS를 사용하여 수행되었습니다. 여기에는 포함됩니다
3 장 : 방법론 (WorkDone)
3.1. 연구 방법론 연구 중에 개최 된 주요 방법론 활동은 책을 읽고 의료 검색 엔진 시스템에 대한 정보와 지식을 습득하고 이전에 관련 분야에서 수행 된 연구를 획득하고 있습니다. 모든 연구 자료는 인터넷, Wikipedia 및 기타 웹 사이트를 통해 얻었습니다. 다음 단계는 문헌 검토 및 일치하는 정보를 읽고 이해하고 분석하는 것입니다. 이 연구는 유용성, 사용자 친화적 인 인터페이스, 신뢰성, 원가 계산 및 대상 사용자의 요구를 포함한 온라인 시험 시스템을 강조합니다.
3.2. 업계, 소프트웨어 개발자 또는 개발자 팀의 문제에 대한 솔루션을 제공하기 위해 프로젝트 활동은 프로세스, 방법 및 도구 계층 및 일반 단계를 포함하는 개발 전략을 통합해야합니다. 이 전략은 종종 프로세스 모델 또는 패러다임을 개발하는 소프트웨어라고합니다. 소프트웨어 개발을위한 프로세스 모델은 프로젝트 및 응용 프로그램의 특성, 사용할 방법 및 도구, 필요한 제어 및 결과물에 따라 선택됩니다. 모든 소프트웨어 개발은 별개의 단계가 발생하는 문제 해결 루프로 특징 지을 수 있습니다. 소프트웨어 프로젝트를 위해 선택된 프로세스 모델에 관계없이 모든 단계는 어느 정도 세부적인 수준에서 동시에 공존합니다. 이 시스템을 개발하기 위해 선택된 방법론은 폭포 모델 접근법입니다. 관련 단계가 내 진전 수준을 도울 수있는 프로젝트에 가장 적합하다는 것을 알았 기 때문에이 방법을 선택했습니다. 많은 개발자들은 폭포 모델을 선호하고 개발 전략으로 널리 사용합니다.
이 접근 방식은 스테이지가 완료된 후 시스템의 개발을 수정할 수 있기 때문에 폭포 모델 접근법이 선택됩니다. 단계가 만족되지 않으면 이전 단계로 돌아가는 것이 기능을 추가하거나 수정하는 데 필요한 것으로 간주 될 수 있습니다. 이 모델의 다양한 단계 : • 프로젝트 계획 • 요구 사항 설계 • 설계 • 개발 • 통합 및 테스트 • 설치 및 수락

그림 1 : 폭포 모델
3.2.1. 이 단계의 목적은 시스템을 개발하기 위해 취한 최상의 솔루션과 단계를 결정하는 것입니다. 계획에는 작업 진행시기에 대한 세부 사항 계획이 포함되며 기술 유형이 다음에 수행됩니다. 또한 계획에는이 프로젝트에 사용할 방법론이 포함됩니다.
3.2.2 요구 사항 분석이 단계의 목적은이 시스템의 논리 모델을 구축하는 것입니다. 또한이 단계는 응용 프로그램을 이해하고 문서 검토, 설문 조사, 관찰 및 샘플링과 같은 사실 찾기 기술을 이해해야했습니다. 애플리케이션 요구 사항, 소프트웨어 요구 사항 및 하드웨어 요구 사항을 식별해야합니다.
3.2.3. 설계이 단계는 시스템 아키텍처의 초안과 모든 요구 사항 분석을 만족시키는 응용 프로그램의 프로토 타입을 생성합니다. 이 단계에서 사용자 인터페이스와 필요한 모든 입력 및 프로세스가 식별됩니다. 이 단계는 또한 애플리케이션 아키텍처를 결정하는데, 이는 논리 디자인을 기본 시스템 코딩으로 변환하여 시스템의 첫 번째 프로토 타입을 생성하는 방법을 보여줍니다.

3.2.4. 구현이 구현 단계에서 시스템이 구성됩니다. 모든 코드는이 단계에서 생성됩니다. 이 단계가 끝나면 시스템이 실행되어야하며 시스템의 대부분의 기능을 사용할 수 있어야합니다. 프로토 타입의 Previus 단계를 기준으로 시스템은이 단계의 첫 번째 버전이됩니다.
3.2.5. 이 단계를 테스트하면 개발 된 시스템을 평가하거나 확인합니다. 이 단계에는 시스템의 실제 데이터베이스를 시뮬레이션하는 시뮬레이션 데이터가 있습니다. 이는 캡처 데이터를 데이터베이스와 비교할 때 시스템의 기능을 테스트하는 것입니다. 또한 시스템의 최종 결과는 매우 우선 순위가 높고 중요하기 때문에 시스템에 오류 또는 문제를 일으킬 수있는 모든 기능을이 단계 내부에서 지정해야합니다. 그러나 테스트 단계는 문제 문과 시스템 목표를 극복하기 위해서만 다룰 것입니다.
3.3. 도구이 웹 사이트를 개발하는 데 필요한 도구/ 소프트웨어는 다음과 같습니다. • 프론트 엔드 프로그래밍 언어 : JavaScript • 스타일링 및 프론트 엔드 : HTML 및 CSS • 백엔드 : Java • 데이터베이스 : MySQL 4 장 : 결과 및 토론
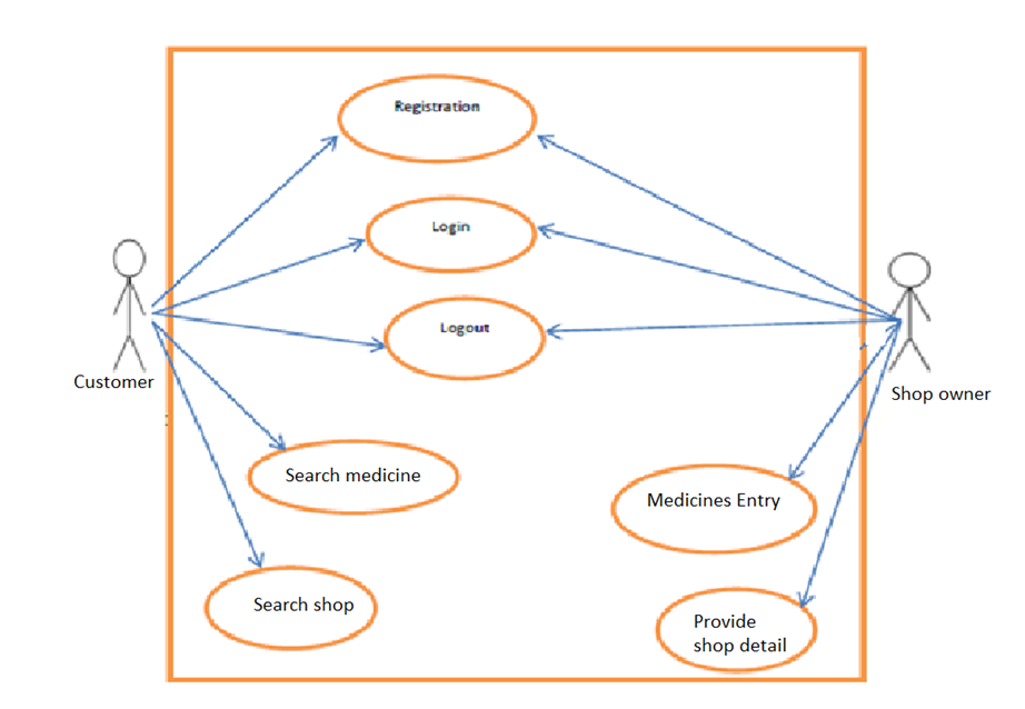
4.1. 사용 사례 다이어그램 통합 모델링 언어는 사용 사례 다이어그램입니다. 유스 케이스는 사용자와 시스템 간의 상호 작용을 설명하는 일련의 시나리오입니다. 유스 케이스 다이어그램은 행위자와 사용 사례 간의 관계를 표시합니다. 유스 케이스 다이어그램의 두 가지 주요 구성 요소는 사용 케이스와 액터입니다. 우리 시스템의 배우는 학생과 강사입니다. 유스 케이스 다이어그램은 다음 그림에서 설계되었습니다.

그림 2 : 사용 사례 다이어그램
4.2. 시스템 흐름도 시스템 흐름도는 시스템의 데이터 흐름과 이벤트를 제어하기위한 결정이 어떻게 이루어지는지를 표시하는 방법입니다. 이것을 설명하기 위해 기호가 사용됩니다. 그들은 데이터에 어떤 일이 일어나고 어디로 가는지를 보여주기 위해 함께 연결되어 있습니다. 시스템 흐름도는 데이터 흐름도와 매우 유사합니다.

그림 3 : 시스템 흐름도
4.3. ER 다이어그램 엔티티 관계 다이어그램 (ERD)은 엔터티 관련 모델이라고도하는 ERD (Entity Relationship Diagram)는 정보 기술 (IT) 시스템 내에서 사람, 대상, 장소, 개념 또는 이벤트 간의 관계를 묘사하는 그래픽 표현입니다.

그림 4 : ER 다이어그램
4.4. 데이터 흐름 다이어그램 A DFD (Data Flow Diagram)는 매우 제한된 수의 원시 기호를 사용하여 시스템에 의해 수행되는 기능과 함수 간의 데이터 흐름을 나타냅니다. 시스템이 수행하는 고급 기능 세트부터 시작하여 DFD 모델 계층은 다양한 하위 기능을 나타냅니다.

그림 6 : 데이터 흐름도
그림 5 : 데이터 흐름도
4.5. 데이터베이스 설계 데이터베이스는 정보를 통합 된 전체로 처리 할 목적으로 사용됩니다. 이는 많은 사용자에게 빠르고 효과적으로 서비스를 제공하기 위해 중복성이 낮거나 전혀없는 상호 관련 데이터 모음으로 정의됩니다. • 제어 중복성 • 데이터 독립성 • 정확하고 통합 • 저렴한 비용으로의 추가 정보 • 실패에서 회복 • 실패 및 보안 • 개인 정보 보호 및 보안 • 성능 데이터베이스에 사용 된 테이블은 다음과 같습니다. 필드 이름 데이터 유형 설명 이름 Varchar255 이메일 Varchar255 이메일 Varchar255 Passwarch255 TAX VARCHAR255 SALE RAME RAME 255 SALE 255 SALE255 SASL255 성직자입니다. Varchar255 Vender Name Varchar255 주소 Varchar255 PIN 코드 Varchar255 암호 Varchar255 G Link Varchar 표 2 : 벤더 테이블 이름 데이터 유형 설명 PID Varchar255 제품 이름 Varchar255 제조업체 이름 Varchar255 varchar255 varchar255 varchar255 PIN Varchar255 PIN VARCHAR255 VARCHAR255 PIN VARCHAR255 VARCHAR255 PIN VARCHAR255 VARCHAR255 PIN VARCHAR255 VARCHAR255 PIL CODE 255 VARCHAR255 PIL CODE VARCHAR 255 3 : 결과
4.6. 인터페이스 디자인

그림 6 : 로그인

그림 8 : 공급 업체 등록

그림 9 : 사용자 등록

그림 10 : 검색 약

그림 11 : 검색 약

그림 12 : Google지도 위치

그림 13 : 약 추가

그림 14 : 약을보십시오

그림 15 : 의약품 업데이트
5 장 : 요약 및 결론
5.1. 요약
이 시스템은이 시스템이 휴대 전화의 의료 관련 문제를 그대로 해결하는 데 도움이되므로 최고의 생명 Savoir 응용 프로그램 중 하나입니다.
이 시스템에서는 모든 의학 및 의료와 관련된 모든 세부 사항이 제공됩니다.
어느 시점에서 사용자가 자신의 장소 근처의 의료 상점을 검색하는 경우이 시스템은 사용자가 가능한 빨리 상점을 찾는 데 도움이 될 것입니다.
5.2. 결론 검색 엔진은 두 가지 방법으로 시간을 절약합니다. 수동으로 정보를 찾을 필요가없고 고속으로 검색을 수행하여 시간을 절약합니다. 의학 검색 엔진이 없으면 상점을 하나씩 봐야합니다.
참조
Ai-Mukhtar, Firas & Hamad, Nawzad & Kareem, Shahab. 검색 엔진 최적화. 응용 컴퓨터 과학 방법 저널 (Vol. 17. pg. 69-79) (2021, 3 월). https://www.researchgate.net/publication/350529991_search_engine_optimization_a_review
Shahzad, Asim & Jacob, Deden & Mohd Nawi, Nazri & Mahdin, Hairulnizam & Saputri, Marheni. 검색 엔진 최적화, 도구 및 기술에 대한 새로운 트렌드. 인도네시아 전기 공학 및 컴퓨터 과학 저널. (Vol. 18. pg. 1568.) (2020, 6 월). https://www.researchgate.net/publication/341795506_the_new_trend_for_search_engine_optimization_tools_and_techniques
Artur Strzelecki. Google 의료 업데이트 : 검색 엔진이 건강 및 의료 정보 웹 사이트의 가시성을 줄이는 이유는 무엇입니까?. Int J Environ Res Public Health. (Vol. 17 (4). 1160) (2020, 2 월 12 일). https://www.ncbi.nlm.nih.gov/pmc/articles/pmc7068473/
Ammar Abdulrahman, Jairoun, Sabaa Saleh, Ai-Hemyari, Abdulla, Nm et al. Covid-19 Pandemic 동안의 온라인 약물에 퍼져 나간다 : 아랍 에미리트의 파일럿 연구. 제약 정책 및 실무 저널. (Vol. 14. pg. 38.) (2021, 4 월).
https://joppp.biomedcentral.com/articles/10.1186/s40545-021-00320-z