한국어
中文(简体)
中文(繁体)
한국어
日本語
English
Português
Español
Русский
العربية
Indonesia
Deutsch
Français
ภาษาไทย
전체 사이트 맵
최신 업데이트
홈페이지
소스 다운로드
프로그래밍 관련
웹사이트 자원
웹 디자인 튜토리얼
네트워크 프로그래밍 튜토리얼
홈페이지
>
JSP 소스 코드
>
기타 카테고리
SpringBike
기타 카테고리
1.0.0
다운로드
EAP 프로젝트 -IMFI UNIBUC CTI 학기 II
라이브 데모 : http://springbike.site
팀:
albĂstroiu dragoș 251
클린 안드리 미하이 251
프로젝트 세부 사항 :
자전거 임대 신청
자전거 임대에 사용되는 신청서
계정 생성 및 회사로 기록
계정 생성 및 사용자로 로깅
회사 : 자전거 추가/삭제/편집
사용자 : 자전거 임대 및 반품
회사 보고서 : 현재 자전거 수, 현재 일정 기간에 얼마나 많은 자전거가 있었는지
사용자 : 임대 기록
회사 : 사용자를 잠그고 eiuls를 보내 자전거를 반환하라는 경고
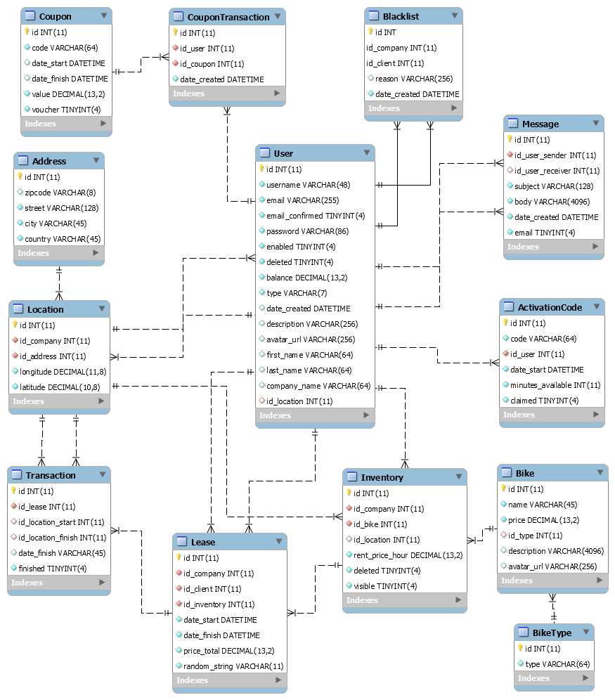
데이터베이스 다이어그램 :
확장하다
추가 정보
버전
1.0.0
유형
기타 카테고리
업데이트 시간
2025-03-27
크기
7.62MB
출처
Github
관련 애플리케이션
IDArling
2025-06-25
hextor
2025-01-03
intellij tai e
2025-06-18
microavx
2025-03-20
cwe_checker
2025-06-25
pyt
2025-06-21
추천
chat.petals.dev
기타 소스코드
1.0.0
GPT Prompt Templates
기타 소스코드
1.0.0
GPTyped
기타 소스코드
GPTyped 1.0.5
IDArling
기타 카테고리
1.0.0
hextor
기타 카테고리
v0.14
intellij tai e
기타 카테고리
v0.1.10
Google Dorks
기타 소스코드
1.0
shepherd
기타 소스코드
v6.1.6-react-shepherd: Prepare Release (#3063)
mongo express
기타 소스코드
v1.1.0-rc-3
관련 정보
전체
Java 휴대 전화에서 설치된 APK의 서명 요약을받습니다.
2025-08-18
ASP 캐시에서 데이터 인스턴스를 읽습니다
2025-08-14
HTML5 캔버스에 이미지로 넣고 저장하는 방법
2025-08-24
JS에서 하나의 쉼표로 3 자리 숫자마다 아랍어 숫자를 별도
2025-08-22
Java8 시간 및 날짜 라이브러리에서 일반적으로 사용되는 예제
2025-08-18
ASP 요청 객체 사용
2025-08-13