bayard
v0.9.0
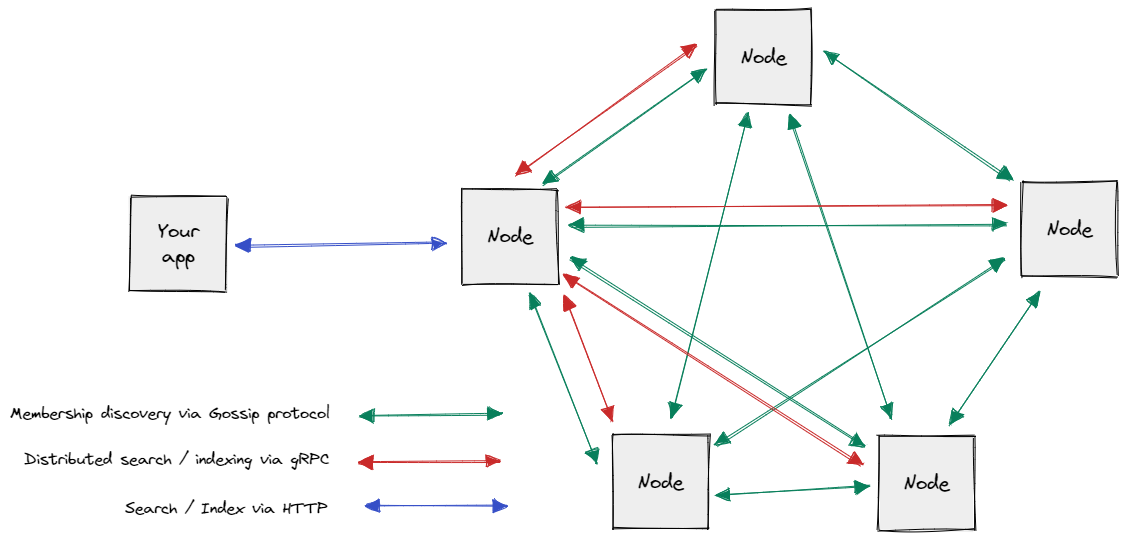
Bayard는 수영 프로토콜의 클러스터 멤버십 검색을 갖춘 전체 텍스트 검색 및 인덱싱 서버입니다.
Bayard는 GRPC 및 RESTful API를 통해 엔드 포인트를 제공합니다.
Bayard는 프로그래머가 고급 기능과 고 가용성을 갖춘 검색 응용 프로그램을 쉽게 개발할 수 있도록합니다.
