usb evp
1.0.0
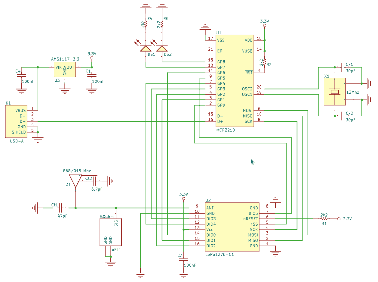
USB Event Packet protocol (LoRA) Stick
Original project dating back @ 2018 CircuitMaker USB-EVP-LoRa

USB stick for Event Packet (over LoRa) with integrated antenna on ISM 868/915 bands.
Exposes a generic USB HID interface by MCP2210 directly enabling OS & driver agnostic access from userland.
It have a minimal BOM (bill of materials).

Can be used in any USB port realying packets over the air.

See software section for configuration and support.
$ ./bin/lora-receive /dev/hidraw4
LoRa RX count #1 frame length = 14 rssi = -61 dB snr = 8 dB
0x00000000 20 6C 6F 72 61 20 6D 65 73 73 61 67 65 00 | A lora message.
