Ebyte E78 breakout PCB
1.0.0




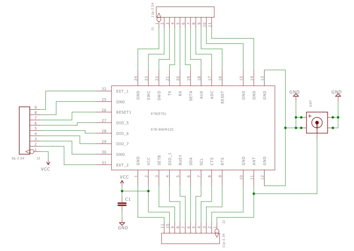
ATTENTION: Silkscreen labels on PCB are applicable for ASR6501 (PSoC4 - ARM Cortex-M0+ core) version of the E78 only.
These labels may or may not match to the ASR6601 (ARM Cortex-M4F core) version of the module.
You can order the PCB direct from manufacturer:
Estimated price for minimum 4 pcs of the PCB with basic international shipping included in is around 4 USD.
Expect to wait:
Alternatively you may pick these Gerber files and order the PCB from a local manufacturer of your preference.
| Number | Part | Qty | Picture | Source |
|---|---|---|---|---|
| 1 | PCB | 1 | ||
| 2 | 1x40 male header 2.54mm | 1 | ![]() |
AliExpress |
| 3 | Female SMA-KHD | 1 | ![]() |
AliExpress |
The adapter is known to be good enough for prototyping with just single module on a breadboard

and with multiple modules as well
