Please refer to my BresserWeatherSensorTTN project for an example application. The hardware has some options for a variety of other uses, however.
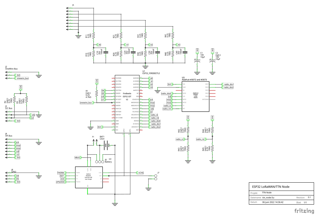
Please refer to Fritzing or PDF file for most current version!

Please refer to Fritzing or PDF file for most current version!
Note:
Actually an antenna should not be placed next to circuitry or metal parts, but the decision was made to place the antenna inside the case to avoid leakage or corrosion problems. The concept works perfectly for me.



(1) Fuse
+ o--------< F1 >-----< +
BATT1 U2 (Charger), "Batt"
- o-------------------< -
(2)
+ >-------------------< +
U2 (Charger), "Load" U1 (ESP32_Firebeetle)
- >-------------------< -
Wires (1) and (2) are only needed if the battery holder does not have PCB pins.
Power 2 >------------------< +
Solar Power In 2.1mm DC Jack (U2, Charger)
GND 1 >------------------< -
GND 1 >----------------< 1 GND
OneWire Socket VDD 2 >----------------< 2 3V3 LoRaWAN_Node, J2
DQ 3 >----------------< 3 DQ



(1) The screws on the photo are different ones.
DFRobot FireBeetle ESP32 IoT Microcontroller
Note 1: Assemble R10 and R11 with 0 Ohms resistors (or solder joints...) if you want to monitor VB.
Note 2: The USB-serial-converter seems to be quite picky - use a short USB cable and lower bitrate when flashing!
Adafruit RFM95W LoRa Radio Transceiver Breakout - 868 MHz Version!
Note: Don't use the transceiver without antenna!
Delock LoRa 868 MHz Antenna SMA plug 3 dBi omnidirectional
Adafruit Universal USB / DC / Solar Lithium Ion/Polymer charger - bq24074
Note: "Load Out" voltage can be different from battery voltage in certain conditions - see Adafruit Universal USB / DC / Solar Lithium Ion/Polymer charger - bq24074 -- Overview.
Waveshare Solar Panel (6V 5W)