
This shield is used to hold LoRa modules such as HopeRF RFM95 or Mictrochip RN2483 with WeMos ESP32 LoLin32 boards it has the followong features:
Take care that WeMos changed Lolin32 format, you need to choose V1.0.0 that you can find on ebay, banggood or aliexpress. Wemos does net seem to produce this board anymore. They're Back here. They do now Provide WeMos Lolin32 Pro or Lolin32 Lite
So be sure to order board in the center of the picture above
You can also check the shield for the Lolin32 Lite version.
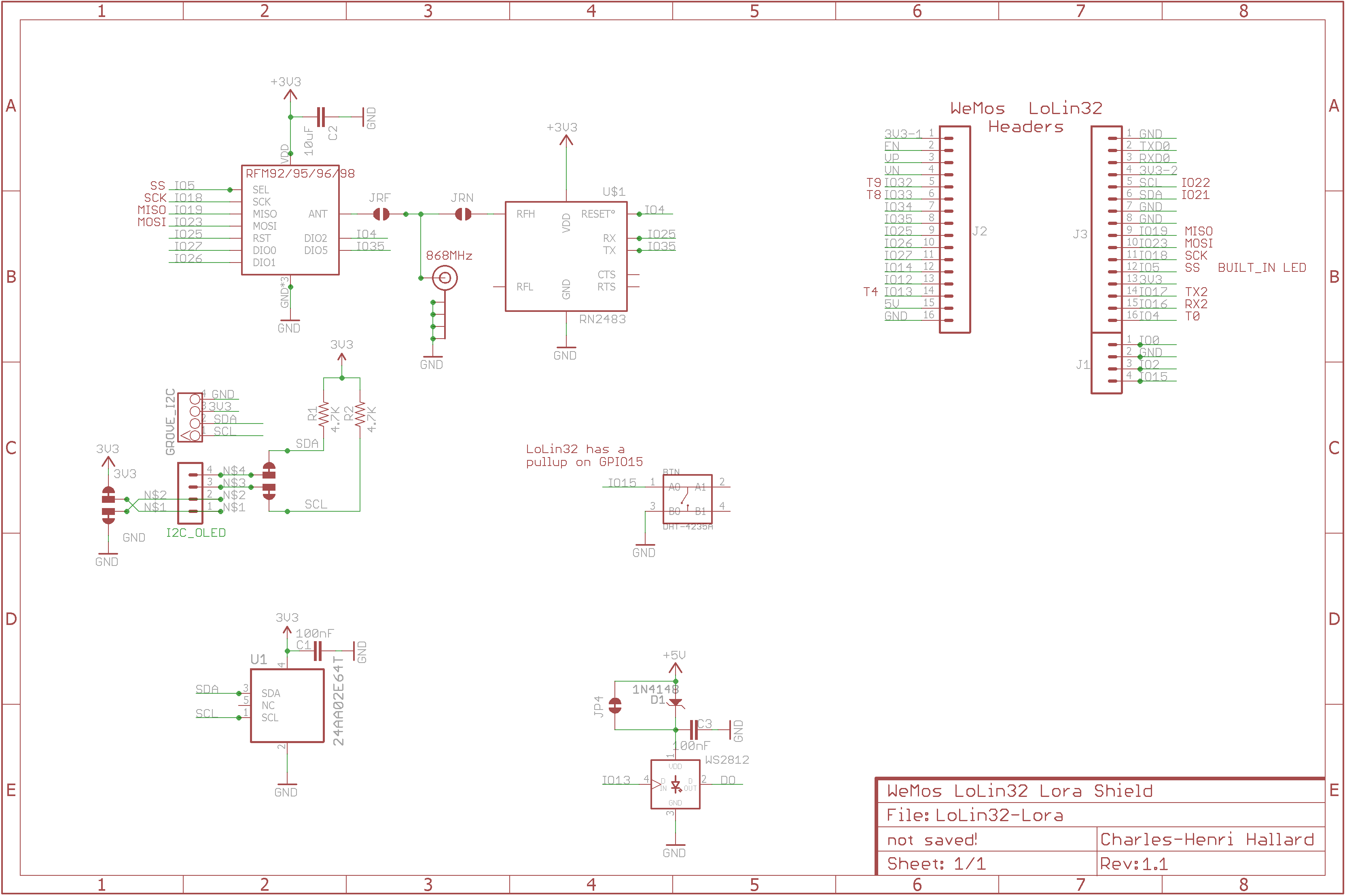
Look at the schematics for more informations.
SPI connexion is classic (MOSI/MISO/CLK),
Other pins that may need be adapted into code (for example if you use TTN network gateway code) according to the following pinout
Lolin32 RFM9x Module
IO5 <----> SEL
IO19 <----> MISO
IO23 <----> MOSI
IO18 <----> CLK
IO27 <----> DIO0
IO26 <----> DIO1
IO4 <----> DIO2
IO25 <----> RST
IO35 <----> DIO5
Lolin32 RN2xx3 Module
IO4 <----> RESET
IO25 <----> RX
IO35 <----> TX
Lolin32 Shield Feature
IO22 <----> I2C SCL
IO21 <----> I2C SDA
IO13 <----> WS2812 LEDS
IO15 <----> Push Button
Do not forget to join (solder) the correct LoRa antenna trace depending on module you place (RFM95 or RN2483), see picture below.

And as classic advice, connect the LoRa antenna before powering the board to avoid any damage to LoRa module

There is no firmware available, but you can have a large demo of features and a full working LoRa node (with RFM95) with this excellent ESP32-Paxcounter software, it's a must see.

You can order the PCB of this board at PCBs.io. PCBs.io give me some reward when you order my designed boards from their site. This is pretty good, because I can use these rewards to create and design new boards and order them for free, so if you don't care about PCB manufacturer please use PCBs.io.


This work is licensed under a Creative Commons Attribution-NonCommercial 4.0 International License
If you want to do commercial stuff with this project, please contact CH2i company so we can organize an simple agreement.
See news and other projects on my blog