

The RFM9x Breakout Board is a breadboard friendly PCB, converting the 2mm pitch connectors on the HopeRF modules to a more user friendly 2.54mm (0.100″) pitch footprint, used in standard breadboards. Using the breadboard, the developers can easily create IoT modules with 430MHz, 868MHz or 905MHz in their projects and add LoRaWAN capabilities to them.
schematic

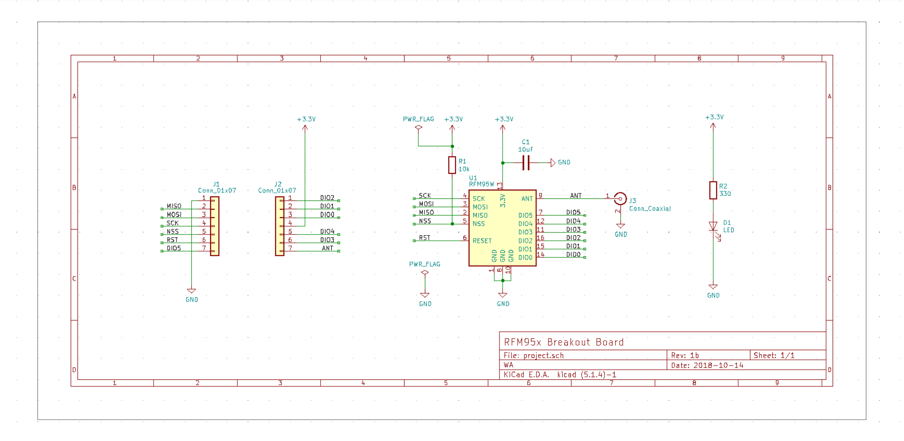
Nothing special on the schematic. The components R1, R2 and D1 are optional and can be omitted if not needed. R1 is used as pullup to keep high voltage level on the NCC pin. This allows programming the RFM95W/96W/98W module in case the board is interfaced to external microcontroller and ISP is used as a programming interface. R2 and D1 are used as power indication.
Updates in revision 1b include:
top side

bottom side

Initial revision, obsolete.
top side

bottom side

All components are 0805 sized and you can buy them everywhere.
| id | designator | value | description | quantity | datasheet | supplier | note |
|---|---|---|---|---|---|---|---|
| 1 | R1 | 10k | Resistor SMD 0805 | 1 | optional | ||
| 2 | R2 | 330 | Resistor SMD 0805 | 1 | optional | ||
| 3 | C1 | 10uF | Capacitor SMD 0805 | 1 | required | ||
| 4 | D1 | LED | LED 0805 | 1 | optional | ||
| 5 | J1 | Connector | SMD Edge Connector | 1 | optional | ||
| 6 | J1 | Connector | SMA u.Fl Connector | 1 | optional | ||
| 7 | U1 | RFM9xW | RFM9xW module | 1 | datasheet | HopeRF | required |
The most recent version (rev. 1b) is tested and works fine. Previous version (rev. 1) is still valid but obsolete, therefore it is not available for purchase.
The board can be purchased from the AISLER.net web store by clicking on this link. You can also try to purchase it from the PCBs.io web store, but be aware that recently this site has been inactive, so ordering the board through it may not be successful.

Copyright © 2019 Boyan Nedkov. All rights reserved.
Licensed under a Creative Commons Attribution-NonCommercial 4.0 International License. For permissions beyond the scope of this license please contact me so we can arrange a simple agreement.