Arduino Pro Mini LoRa Sensor Node
1.0.0

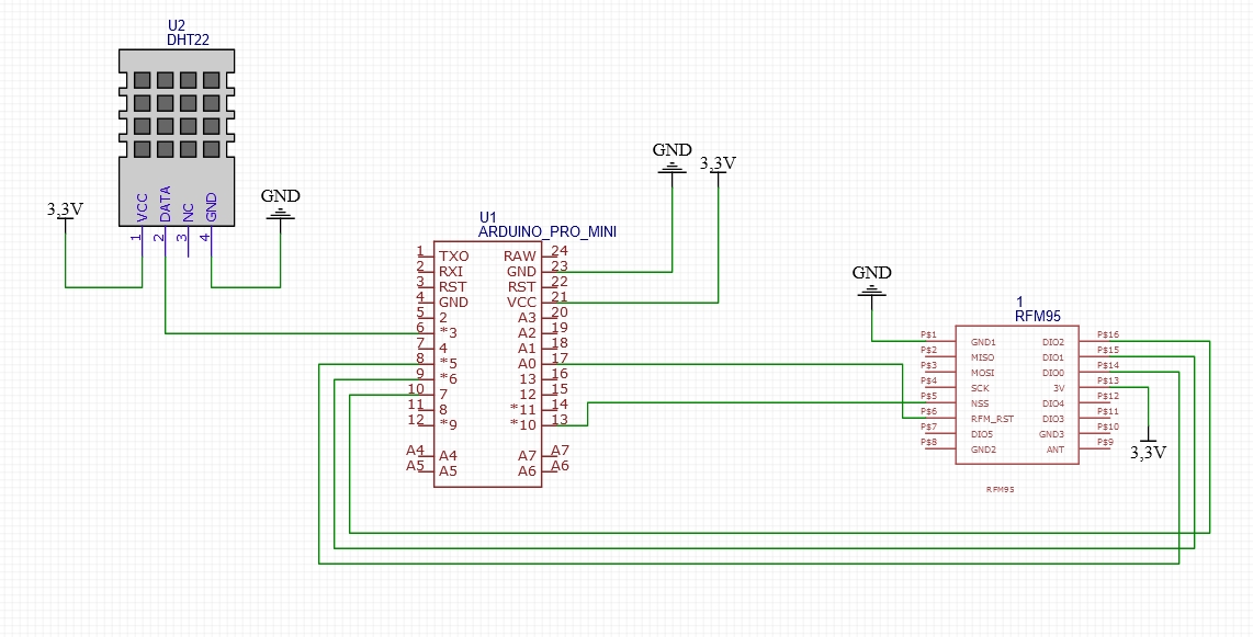
Arduino Pro Mini TTN LoRaWAN Node with DHT22 and RFM95 module powered by an 18650 protected battery.
The Arduino was converted to LowPower by desoldering the power LED and the voltage converter.





function Decoder(bytes, port) {
var decoded = {};
decoded.vcc = (bytes[0] + 200)/100;
if(bytes[1] != 255){
decoded.humidity = bytes[1];
decoded.humidity &= ~(1 << 7);
if(bytes[1] >> 7 == 1) { decoded.humidity +=0.5 }
}
if(bytes[2] != 255 || bytes[3] != 255) decoded.temperature = ((bytes[2]<<24>>16 | bytes[3]) / 10);
return decoded;
}function decodeUplink(input) {
var decoded = {};
decoded.vcc = (input.bytes[0] + 200)/100;
if(input.bytes[1] != 255){
decoded.humidity = input.bytes[1];
decoded.humidity &= ~(1 << 7);
if(input.bytes[1] >> 7 == 1) { decoded.humidity +=0.5 }
}
if(input.bytes[2] != 255 || input.bytes[3] != 255) decoded.temperature = ((input.bytes[2]<<24>>16 | input.bytes[3]) / 10);
return {
data: decoded,
warnings: [],
errors: []
};
}