| Besonderheit | Beschreibung | Bild |
|---|---|---|
| Privatsphäre ausgerichtet | Ihre persönlichen Daten sind Ihre allein. Bei Eartho bleiben Ihre Informationen privat - keine Verfolgung, keine Freigabe. | ![]() |
| Mehrere Identitäten verwalten | Verknüpfen und verwalten Sie mehrere Konten einfach, von sozialen Medien über Krypto -Geldbörsen an einem Ort. | ![]() |
| Verwalten Sie mehrere Diensteräume | Erstellen Sie einen Raum für den Zugang zu Ihrer Arbeit, bauen Sie einen Raum für den Zugang zu Ihrem persönlichen Leben und erstellen Sie einen Platz für Ihre versteckten Dienste und schützen Sie sie mit einem zusätzlichen Passwort | ![]() |
| Datenschutzbasierte Zugriffsstufen | Ermöglichen Sie den Benutzern, mehrere Zugriffsstufen in ihren Konten zu erstellen und genau zu wählen, auf die jede App oder Plattform zugreifen kann. Zum Beispiel könnten Benutzer "grundlegende", "verbesserte" oder "eingeschränkte" Zugriffsangebote gewähren und Berechtigungen auf einer granularen Ebene zugeschnitten. | ![]() |
| Digitaler Identitätsgewölbe für vertrauliche Informationen | Erstellen Sie einen sicheren digitalen Tresor, in dem Benutzer sensible Identitätsdokumente (z. B. ID, ID -Scans, Zertifikate) speichern und diese selektiv mit Apps teilen können, die eine Identitätsprüfung erfordern. | ![]() |
| Sicherheitsuntersuchungen | Überprüfen Sie regelmäßig Ihre Kontosicherheit und schützen Sie sich vor allen Ihren verknüpften Konten vor Bedrohungen. | ![]() |
| End-to-End-Verschlüsselung | Ihre Daten sind vollständig verschlüsselt, dh nur Sie können darauf zugreifen - nicht ein anderer, nicht einmal wir. | ![]() |
| Autofill -Unterstützung | Sparen Sie Zeit, indem Sie Eartho Ihre Passwörter und Zahlungsdetails für alle Ihre Geräte sicher automatisieren lassen. | ![]() |
| Integriertes Zahlungssystem | Zahlen Sie sicher über das integrierte Zahlungssystem von Eartho und halten Sie Ihre finanziellen Details privat. | ![]() |
| Proaktive Sicherheitswarnungen | Erhalten Sie sofortige Benachrichtigungen, wenn etwas Verdächtiges mit Ihrem Konto passiert, damit Sie schnell Maßnahmen ergreifen können. | ![]() |
| Zero Trust Architecture | Eartho behandelt jede Aktion als potenziell riskant und überprüft alles, um Ihr Konto sicher zu halten. | ![]() |
| Open Source | Eartho wird durch Transparenz gebaut. Sie können vertrauen, wie es funktioniert, da der Code für alle verfügbar ist. | ![]() |
Im heutigen digitalen Zeitalter ist die Privatsphäre von größter Bedeutung. Die meisten Anbieter von Single Sign-On (SSO) sammeln Daten von Benutzern und verfolgen ihre Online-Aktivitäten. Eartho löst dieses Problem, indem er eine Anmeldelösung anbietet, die sicherstellt, dass die Privatsphäre der Benutzer intakt bleibt.
Entwickler können Eartho in einige Codezeilen integrieren und den Benutzern mit:
Eartho ist für Entwickler gebaut, die sich für Privatsphäre und Sicherheit interessieren, aber keine Kompromisse bei der Benutzerfreundlichkeit beeinträchtigen möchten.
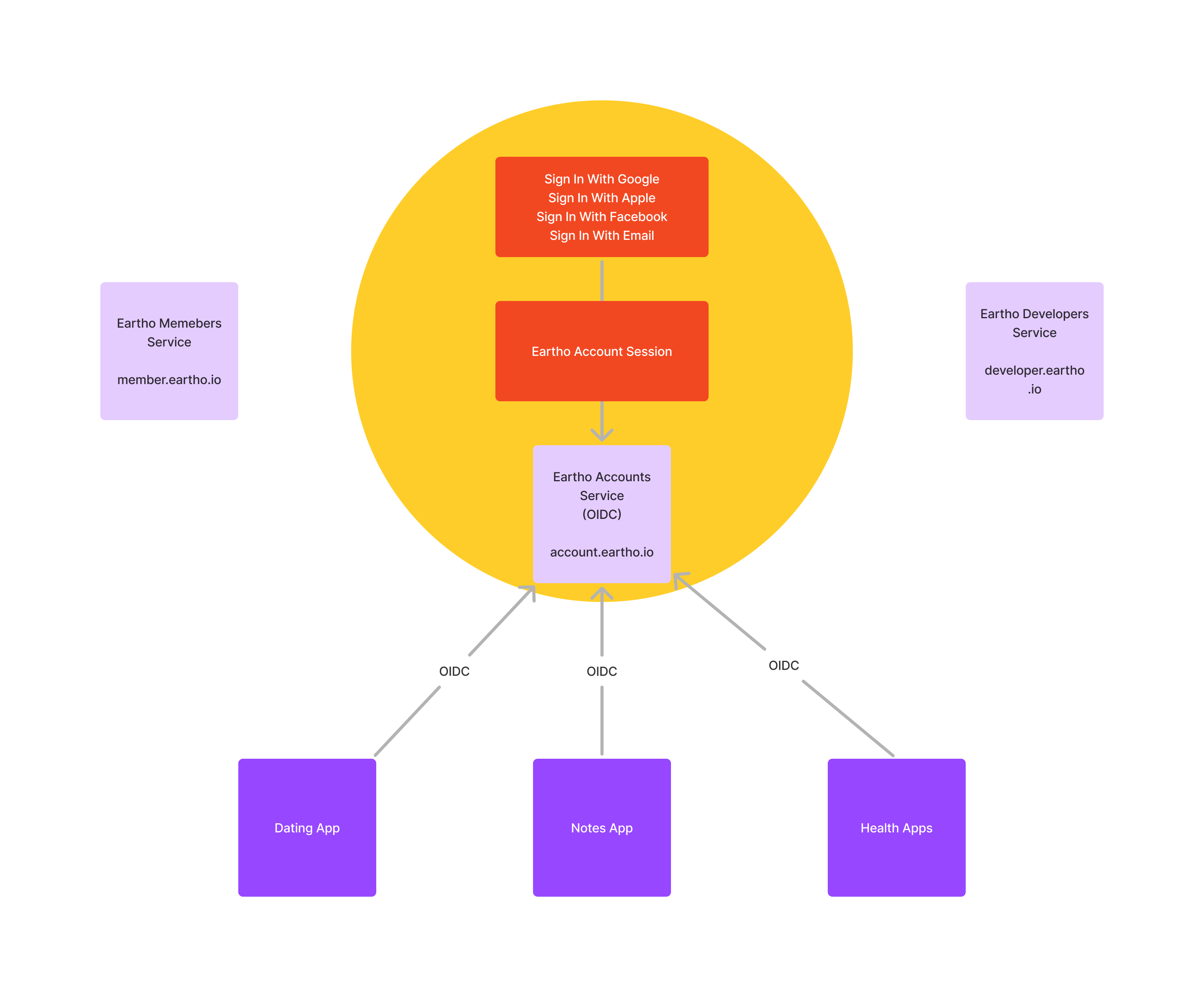
Kontomodul:
MyAccount -Modul:
Entwicklermodul:
Infra:
Verbessern Sie die Authentifizierung Ihrer App mit Eartho. Es bietet ein Login-Erlebnis für Privatsphäre , das sich problemlos in Ihr vorhandenes System integriert. Mit Eartho können Sie den Benutzern den Komfort beliebter Anmeldoptionen wie Google, Facebook, Apple und mehr bieten-ohne die Privatsphäre zu beeinträchtigen. Wir stellen sicher, dass große Technologieunternehmen Ihre Benutzer nicht verfolgen oder ihre Daten gegen Sie verwenden können.
Eartho bietet zwei primäre Methoden zur Integration der sicheren, privaten Authentifizierung in Ihre Anwendung: über den OIDC-Anbieter oder durch Verwendung des Eartho SDK. Wählen Sie die Option, die am besten zu Ihrem Setup und Ihren Anforderungen passt.
Wenn Ihre Anwendung OpenID Connect (OIDC) bereits unterstützt, ist die Integration von Eartho als OIDC-Anbieter eine flexible, sichere und standardkonforme Wahl. Diese Methode ist in hohem Maße mit beliebten Bibliotheken und Frameworks kompatibel, wodurch es einfach ist, vorhandenen Setups Eartho hinzuzufügen.
Mithilfe der OIDC -Endpunkte von Earthos können Sie sich nahtlos in viele beliebte Bibliotheken und Frameworks integrieren, einschließlich:
Konfigurieren Sie Eartho als Ihren OIDC -Anbieter, indem Sie den issuer und wellKnown Felder festlegen. Auf diese Weise kann Ihre App die OIDC -Konfiguration von Eartho abrufen.
issuer: "https://account.eartho.io"
wellKnown: "https://account.eartho.io/.well-known/openid-configuration"Stellen Sie sicher, dass Ihre Eartho -Anwendung konfiguriert ist, um die Umleitungs -URI Ihrer App zu erkennen, wobei Eartho nach der Authentifizierung Autorisierungscodes oder Token zurückgibt.
Eartho unterstützt eine breite Palette von Authentifizierungsmethoden, sodass Benutzer ihren bevorzugten Anbieter anmelden und gleichzeitig sicherstellen können, dass ihre Privatsphäre beibehalten wird. Im Folgenden finden Sie die unterstützten Authentifizierungsmethoden, aus denen Benutzer auswählen können:

Das System von Eartho ist in drei Hauptdienste mit jeweils einzigartigem Zweck organisiert:
Diese Struktur hält jeden Service fokussiert: Kontodienst für Benutzeranmeldungen, MyAccount -Dienst für Datenkontrolle und Entwicklerdienst für die App -Integration.

Wir begrüßen Beiträge der Open-Source-Community! Wenn Sie zu Eartho beitragen möchten, befolgen Sie bitte die folgenden Schritte:
git checkout -b feature/your-feature-namegit commit -m "Add your feature or fix description"git push origin feature/your-feature-nameWir empfehlen Ihnen auch, unseren Beitragsführer zu überprüfen, bevor wir eine Pull -Anfrage einreichen. Beiträge können von Codeverbesserungen, Dokumentationsaktualisierungen oder sogar Fehlerberichten reichen. Jeder Beitrag trägt dazu bei, die Eartho für alle besser zu machen!
Anweisungen pro Paket
Anweisungen pro Paket
Schließen Sie sich unserer lebendigen Gemeinschaft von Entwicklern und Privatsphäre an, die dazu beitragen, die Zukunft von Eartho zu gestalten! So können Sie sich engagieren:
Jedes Paket ist einzeln lizenziert.
Serverkomponenten werden unter der AGPLV3 lizenziert, während Client -Bibliotheken und Beispiele unter kundenspezifischer Lizenz lizenziert werden. Ausführliche Informationen finden Sie in den Lizenzdateien in jedem Paket.
Teile dieses Codes werden aus Projekten abgeleitet, die mit MIT lizenziert sind (die Lizenzdatei überprüfen, um die vollständige Lizenz anzuzeigen). Hier sind die Urheberrechte und der Lizenztyp:
Wir sind verpflichtet, so transparent wie möglich zu sein. Wir verwenden gut etablierte, weit verbreitete Open-Source-Bibliotheken, die von Millionen von Entwicklern vertraut wurden. Unser Team verfügt über jahrelange Erfahrung in der Branche und wir sind bestrebt, eine Plattform aufzubauen, die die Privatsphäre und Sicherheit der Benutzer an erster Stelle stellt.
Wir verstehen, dass dies ein neues Projekt ist, und wir verbessern uns ständig. Unser Code ist offen für alle, um zu überprüfen, zu Verbesserungen beizutragen oder vorzuschlagen. Während es an den frühen Tagen für Eartho ist, ist es unser Ziel, sich kontinuierlich zu entwickeln und eine sichere Lösung für Privatsphäre für die Verwaltung des digitalen Zugriffs zu bieten.
Haftungsausschluss : Da dies ein wachsendes Projekt ist, sind wir immer offen für Feedback und machen die Dinge im Laufe der Zeit besser.
Hey! Ich bin Dvir Daniel, der Schöpfer von Eartho. Ich arbeite seit fast 10 Jahren als Software -Ingenieur in der IT -Branche. Eartho begann als mein persönliches Projekt mit dem Ziel, eine Alternative für Privatsphäre zuerst, eine Open-Source-Alternative zu Google Sign-In anzubieten. Im Moment sind es nur ich und ein paar Freunde hier und da. Es sind noch frühe Tage für das Projekt, aber wir verbessern es Schritt für Schritt und sind so transparent wie möglich. Aufgeregt, dass Sie sich uns auf dieser Reise anschließen!
Eartho ist im Auge und nicht für Entwickler konzipiert und bietet Funktionen wie mehrere Identitäten, Datenschutzzahlungen und die Möglichkeit, Ihr digitales Erbe zu planen. Im Gegensatz zu Entwickler-fokussierten Tools bietet Eartho den Benutzern die Kontrolle über ihren Zugriff und ihre personenbezogenen Daten.
Entwickler fügen uns als Anmeldung in der Option ihrer vorhandenen Lösung hinzu und können ihre Benutzer in Keycloak verwalten, wenn sie möchten. Wir sind wie Google/Facebook/Apple
Big Tech kann Daten im Rahmen ihres größeren Ökosystems sammeln, aber für Eartho, Zugang und Privatsphäre sind unsere Mission. Während es für sie nur ein weiteres Stück des Puzzles ist, ist es für uns im Fokus. Wir sind bequemer und fortgeschrittener, wenn es darum geht, den Zugriff zu verwalten, und geben Ihnen die volle Kontrolle über Ihre Daten und Anmeldungen. Open-Source bedeutet Transparenz und mit Eartho wissen Sie immer, wo Ihre Informationen sind und wie sie verwendet werden.