
Razzshell ist eine benutzerdefinierte UNIX-Shell, die in C geschrieben wurde und eine einzigartige und benutzerfreundliche Befehlszeilenschnittstelle bietet. Es bietet eine Vielzahl von integrierten Befehlen, farbenfrohen Ausgaben, Befehls-Aliase, Umgebungsunterstützung und die Möglichkeit, externe Programme nahtlos auszuführen. Razzshell zielt darauf ab, die Funktionalität traditioneller Shells mit benutzerdefinierten Funktionen zu kombinieren, um die Benutzererfahrung zu verbessern.
Merkmale
Unterschiede zwischen Razzshell und anderen Muscheln
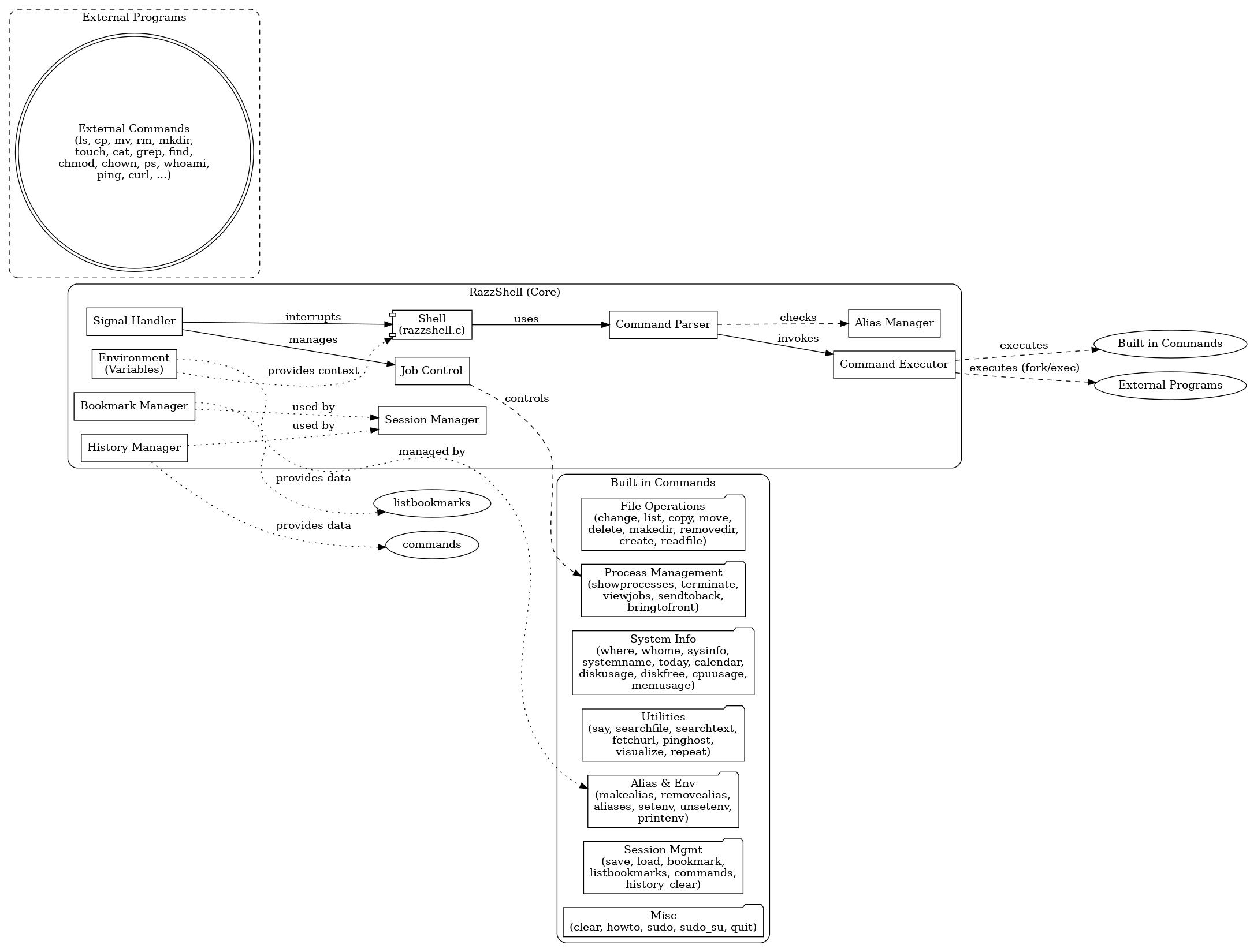
Strukturkarte
Installation
Verwendung
Beispiele
Lizenz
sudo su an den Root -Benutzer innerhalb von Razzshell.Ctrl+C anmutig, ohne die Hülle zu verlassen.SIGINT , SIGTSTP , SIGQUIT , SIGTTIN und SIGTTOU und bietet ein robusteres und benutzerfreundlicheres Erlebnis.Razzshell unterscheidet sich von anderen Unix -Muscheln wie Bash, ZSH und Fisch, indem sie anbieten:
change anstelle von cd , list anstelle von ls ). Dies ermutigt Benutzer, die einzigartigen Funktionen der Shell zu lernen und zu verwenden.
sudo apt-get update
sudo apt-get install build-essential libreadline-dev -ldlsudo dnf install gcc make readline-develsudo pacman -S base-devel readlineKlonen Sie das Repository:
git clone https://github.com/rajacharya987/razzshell.gitNavigieren Sie zum Verzeichnis:
cd razzshellKompilieren Sie den Quellcode:
gcc -o razzshell razzshell.c -lreadline -ldlInstallieren Sie Razzshell:
sudo cp razzshell /usr/local/bin/
sudo chmod +x /usr/local/bin/razzshellKlonen Sie das Repository:
git clone https://github.com/rajacharya987/razzshell.gitNavigieren Sie zum Verzeichnis:
cd razzshellKompilieren Sie den Quellcode:
gcc -o razzshell razzshell.c -lreadlineInstallieren Sie Razzshell:
sudo cp razzshell /usr/local/bin/
sudo chmod +x /usr/local/bin/razzshellyay (AUR Helfer) Wenn Sie yay installiert haben, können Sie Razzshell direkt aus der AUR installieren:
yay -S razzshellKlonen Sie das Repository:
git clone https://github.com/rajacharya987/razzshell.gitNavigieren Sie zum Verzeichnis:
cd razzshellKompilieren Sie den Quellcode:
gcc -o razzshell razzshell.c -lreadline -ldlInstallieren Sie Razzshell:
sudo cp razzshell /usr/local/bin/
sudo chmod +x /usr/local/bin/razzshellFühren Sie die kompilierte ausführbare Datei aus:
razzshellSie werden mit einer Eingabeaufforderung begrüßt, die ähnlich ist:
razzshell-$ [current_directory]>
razzshell-$ [directory]>razzshell-# [directory]> Die Eingabeaufforderung zeigt den Shell -Typ ( $ für reguläre Benutzer, # für Root) und das aktuelle Verzeichnis an.
change : Ändern Sie das aktuelle Arbeitsverzeichnis.
change [directory]
list : Listenverzeichnisinhalte mit farbcodierter Ausgabe.
list [-a] [directory]
-a : Fügen Sie versteckte Dateien ein. copy : Kopieren Sie Dateien von einem Speicherort zum anderen.
copy [source] [destination]
move : Verschieben oder umbenennen Sie Dateien.
move [source] [destination]
delete : Dateien löschen.
delete [file]
makedir : Erstellen Sie ein neues Verzeichnis.
makedir [directory]
removedir : Entfernen Sie ein leeres Verzeichnis.
removedir [directory]
create : Erstellen Sie eine neue Datei.
create [filename]
readfile : Zeigen Sie den Inhalt einer Datei an.
readfile [filename]
headfile : Zeigen Sie die ersten Zeilen einer Datei an.
headfile [filename]
tailfile : Zeigen Sie die letzten Zeilen einer Datei an.
tailfile [filename]
wordcount : Zählen Sie Wörter, Zeilen und Zeichen in einer Datei.
wordcount [filename]
showprocesses : Anzeigen von Laufprozessen.
showprocesses
terminate : Beenden Sie einen Prozess.
terminate [process id]
viewjobs : Listen Sie aktive Hintergrundjobs auf.
viewjobs
sendtoback : Senden Sie einen Job in den Hintergrund.
sendtoback [job id]
bringtofront : Bringen Sie einen Hintergrundjob in den Vordergrund.
bringtofront [job id]
where : Zeigen Sie das aktuelle Arbeitsverzeichnis an.
where
whome : Zeigen Sie den aktuellen Benutzer an.
whome
sysinfo : Systeminformationen anzeigen.
sysinfo
systemname : Systemname und Informationen Drucksysteme.
systemname
today : Zeigen Sie das aktuelle Datum und die aktuelle Uhrzeit an.
today
calendar : Zeigen Sie den Kalender an.
calendar
diskusage : DISK -Nutzung anzeigen.
diskusage
diskfree : Freie Speicherplatz anzeigen.
diskfree
cpuusage : CPU -Verwendung anzeigen.
cpuusage
memusage : Speicherverbrauch anzeigen.
memusage
say : Zeigen Sie eine Textlinie an (ähnlich wie echo ).
say [text]
searchfile : Suchen Sie nach Dateien in einer Verzeichnishierarchie.
searchfile [filename]
searchtext : Suchen Sie nach einem Muster in Dateien.
searchtext [pattern] [file]
fetchurl : Inhalt von einer URL abrufen.
fetchurl [URL]
pinghost : Ping eines Hosts, um die Konnektivität zu überprüfen.
pinghost [hostname]
visualize : Visualisieren Sie den Befehlsfluss.
visualize [command]
repeat : Wiederholen Sie einen Befehl mehrmals.
repeat [count] [command]
makealias : Erstellen Sie einen Befehls -Alias.
makealias [alias_name] [command]
removealias : Entfernen Sie einen Kommando -Alias.
removealias [alias_name]
aliases : Alle Aliase auflisten.
aliases
setenv : Setzen Sie eine Umgebungsvariable.
setenv [VAR] [VALUE]
unsetenv : Eine Umgebungsvariable nicht festgelegt.
unsetenv [VAR]
printenv : Drucken Sie alle Umgebungsvariablen.
printenv
save : Speichern Sie den aktuellen Sitzungsverlauf.
save
load : Laden Sie einen gespeicherten Sitzungsverlauf.
load
bookmark : Lesezeichen einen Befehl.
bookmark [command]
listbookmarks : Listen Sie alle mit einem Lesezeichen versehenen Befehle auf.
listbookmarks
commands : Befehlsgeschichte anzeigen.
commands
history_clear : Clear Command History.
history_clear
clear : Löschen Sie den Terminalbildschirm.
clear
howto : Help für Befehle anzeigen.
howto
sudo : Führen Sie einen Befehl als root aus.
sudo [command]
sudo_su : Wechseln Sie zu Root Shell in Razzshell.
sudo su
quit : Beenden Sie die Shell.
quit
Razzshell unterstützt die Ausführung externer Programme, die auf Ihrem System installiert sind. Wenn ein Befehl nicht als integrierter Befehl erkannt wird, versucht Razzshell, ihn als externes Befehl auszuführen.
Beispiel:
razzshell-$ [directory]> nano filename.txt
Verzeichnis ändern:
razzshell-$ [directory]> change /path/to/directory
Dateien mit Farben auflisten:
razzshell-$ [directory]> list
Auflistung aller Dateien einschließlich versteckter Dateien:
razzshell-$ [directory]> list -a
Erstellen und Verwenden eines Alias:
razzshell-$ [directory]> makealias ll list
razzshell-$ [directory]> ll
Einstellung und Verwendung einer Umgebungsvariablen:
razzshell-$ [directory]> setenv MYVAR HelloWorld
razzshell-$ [directory]> say $MYVAR
Befehl wiederholen:
razzshell-$ [directory]> repeat 5 say "Hello, World!"
Erhöhen Sie zum Root -Benutzer in Razzshell:
razzshell-$ [directory]> sudo su
[sudo] password for user:
razzshell-# [directory]>
Ausgang der Schale:
razzshell-$ [directory]> quit
Razzshell wird unter der MIT -Lizenz veröffentlicht.
Haftungsausschluss: Verwenden Sie Razzshell auf eigenes Risiko. Der Autor ist nicht für Schäden oder Datenverluste verantwortlich, die sich aus der Verwendung dieser Hülle ergeben.
HINWEIS: Wenn Sie bei der Kompilierung Fehler in Bezug auf readline aufnehmen, stellen Sie sicher, dass die Readline -Bibliothek auf Ihrem System installiert ist.
Danke, dass Sie sich für Razzshell entschieden haben!