Python -Designmuster für KI
Ein Repository, das Python -Designmuster zeigt, die speziell für den Aufbau robuster und effizienter KI -Workflows angepasst sind. Diese Sammlung dient als praktischer Leitfaden für die Nutzung von Designmustern in der KI-Entwicklung und liefert klare, gut dokumentierte Beispiele, mit denen Sie skalierbare und wartbare Systeme aufbauen können.

Überblick
Entwurfsmuster sind wiederverwendbare Lösungen für gemeinsame Softwaredesignprobleme. In der KI -Entwicklung sind sie für die Strukturierung des Code, die Förderung der Wiederverwendbarkeit und die Vereinfachung des Managements komplexer Systeme von unschätzbarem Wert. Durch die Anwendung der richtigen Entwurfsmuster können Sie die Flexibilität, Skalierbarkeit und Wartbarkeit Ihrer KI -Workflows verbessern.
Warum Designmuster in KI verwenden?
- Skalierbarkeit: Entwurfsmuster helfen dabei, die Komplexität der Skalierung von KI -Systemen zu verwalten und sicherzustellen, dass Ihr Code zunehmende Lasten und zusätzliche Funktionen bewältigen kann, ohne unhandlich zu werden.
- Wiederverwendbarkeit: Wenn Sie festgelegte Muster folgen, können Sie Komponenten erstellen, die leicht in verschiedenen Teilen Ihrer KI -Projekte oder sogar in verschiedenen Projekten wiederverwendet werden können.
- Wartbarkeit: Entwurfsmuster fördern die Erstellung eines klaren, modularen Codes und erleichtern Sie das Verständnis, die Änderung und Erweiterung Ihrer KI -Systeme im Laufe der Zeit.
- Effizienz: Bestimmte Muster sind speziell für die Optimierung der Ressourcenverwendung entwickelt, was in KI -Systemen von entscheidender Bedeutung ist, bei denen Rechenleistung und Speicher häufig die Faktoren einschränken.
Ausführen der Beispiele
Befolgen Sie die folgenden Schritte, um die in diesem Repository angegebenen Beispiele auszuführen:
$ git clone https://github.com/arunpshankar/Python-Design-Patterns-for-AI.git
$ cd Python-Design-Patterns-for-AI
$ export PYTHONPATH= $PYTHONPATH :.
# Run the Singleton pattern example
$ python src/patterns/01_singleton/example_01.py
Schlüsseldesignmuster für KI
1. Singleton -Muster
Überblick
Das Singleton -Muster stellt sicher, dass eine Klasse nur eine Instanz hat und einen globalen Zugang zu dieser Instanz bietet. Dies ist besonders nützlich in KI -Systemen, bei denen eine einzelne Instanz einer Ressource oder eines Managers erforderlich ist, um Aktionen im gesamten System zu koordinieren, z. B. die Verwaltung gemeinsamer Modelle, Konfigurationseinstellungen oder Zugriff auf Rechenressourcen.
Vorteile
- Kontrollierter Zugriff auf gemeinsame Ressourcen: In KI-Systemen kann Singleton verwendet werden, um den Zugriff auf gemeinsam genutzte Ressourcen wie vorgebreitete Modelle zu verwalten, ein konsistentes Verhalten zu gewährleisten und den Overhead von Lademodellen mehrmals zu vermeiden.
- Effizientes Ressourcenmanagement: Durch die Einschränkung von Instanzen hilft das Singleton -Muster bei der effizienten Verwaltung von Rechenressourcen, was in AI -Umgebungen, in denen GPU -Speicher und CPU -Zyklen kostbar sind, von entscheidender Bedeutung ist.
- Global Access: Singleton bietet einen globalen Zugriffspunkt für wichtige KI -Komponenten, wie z. B. eine Modellinferenz -Engine oder einen Datenpipeline -Manager, um sicherzustellen, dass sie in verschiedenen Modulen der Anwendung leicht verwendet werden können.
Anwendungsfälle
- Modellverwaltung: Ein Singleton kann den Lebenszyklus von AI -Modellen verwalten und sicherstellen, dass nur eine Instanz eines Modells in den Speicher geladen wird, wodurch der Overhead reduziert wird, der mit dem Laden und Entladen großer Modelle zugeordnet ist.
- Inferenzmotor: Ein Singleton -Inferenzmotor kann als zentraler Punkt für den Umgang mit Vorhersagen dienen, um die Konsistenz zu gewährleisten und das Risiko des Ladens mehrerer Instanzen desselben Modells zu verringern.
- Konfigurationsmanagement: KI -Systeme erfordern häufig eine konsistente Konfiguration für verschiedene Komponenten, und ein Singleton kann sicherstellen, dass diese Einstellungen zentral verwaltet und global zugänglich sind.
- Ressourcenpooling: Singleton kann Ressourcenpools wie GPU-Cluster verwalten, um sicherzustellen, dass die Ressourcen optimal verwendet werden, ohne dass das Risiko einer Überproduktion oder einer Unterbrennerung besteht.
Musterillustration
2. Fabrikmuster
Überblick
Das Fabrikmuster ist ein Design -Designmuster, das eine Schnittstelle zum Erstellen von Objekten in einer Superklasse bereitstellt, aber Unterklassen die Art von Objekttypen verändern kann, die erstellt werden. Dieses Muster ist besonders nützlich in KI -Systemen, in denen die Erstellung von Objekten komplex ist oder umfangreiche Setups erfordert, z. B. das Konfigurieren verschiedener Modelle oder Verarbeitungspipelines.
Vorteile
- Entkoppelte Objekterstellung: Das Werksmuster entkoppelt den Objekterstellungsprozess aus dem Code, der die Objekte verwendet, was zu saubereren, wartbaren Code in KI -Systemen führt, in denen Modelle oder Komponenten häufig ändern können.
- Verbesserte Flexibilität: Durch die Zentralisierung der Erstellungslogik ermöglicht das Werksmuster das einfache Austausch oder die Aktualisierung von KI -Modellen, Datenprozessoren oder anderen Komponenten, ohne die vorhandene Codebasis zu ändern.
- Wiederverwendbarkeit: Das Muster fördert die Wiederverwendbarkeit durch die Bereitstellung einer Standardmethode zum Erstellen von Objekten, die in verschiedenen Teilen eines KI -Systems wiederverwendet werden können, wodurch Redundanz und potenzielle Fehler verringert werden können.
Anwendungsfälle
- Modell -Instanziierung: Eine Fabrik kann verwendet werden, um verschiedene Arten von KI -Modellen zu instanziieren, die auf den Eingabeparametern basieren und die auf bestimmte Aufgaben zugeschnittene Modelle flexible Bereitstellung ermöglichen.
- Erstellung von Datenpipeline: Das Fabrikmuster kann die Erstellung verschiedener Datenverarbeitungspipelines verwalten und sicherstellen, dass die korrekte Reihe von Prozessoren basierend auf dem Typ der Eingabedaten angewendet wird.
- Algorithmusauswahl: In Szenarien, in denen mehrere Algorithmen verfügbar sind, kann eine Fabrik den am besten geeigneten Algorithmus basierend auf dem Kontext auswählen und instanziieren, z. B. die Auswahl zwischen verschiedenen Optimierungstechniken oder Lernmodellen.
Musterillustration
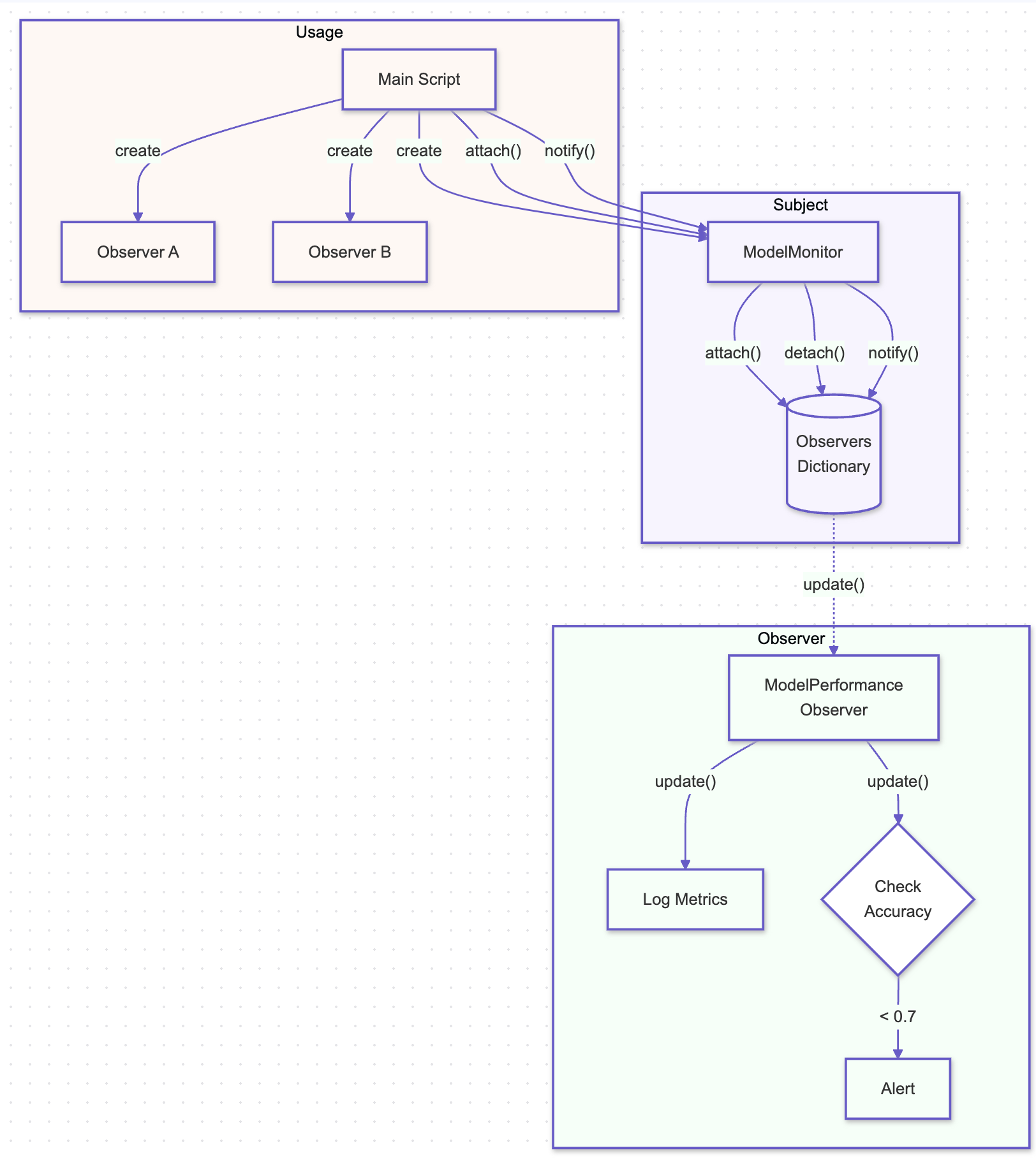
3.. Beobachtermuster
Überblick
Das Beobachtermuster ist ein Verhaltensdesignmuster, mit dem ein Objekt, das als Subjekt bezeichnet wird, eine Liste seiner Angehörigen, die als Beobachter bezeichnet werden, aufrechterhalten und automatisch über staatliche Änderungen informiert werden, normalerweise indem sie eine ihrer Methoden aufrufen. Dieses Muster ist besonders in KI -Systemen nützlich, in denen mehrere Komponenten aktualisiert oder über Änderungen des Zustands informiert werden müssen, z. B. Modellaktualisierungen, Datenänderungen oder Systemstatus.
Vorteile
- Entkoppelte Kommunikation: Das Beobachtermuster fördert die lose Kopplung zwischen Subjekt und Beobachtern, sodass die KI -Komponenten interagieren können, ohne fest integriert zu werden, wodurch das System modularer und leichter aufrechterhalten wird.
- Echtzeit-Updates: Dieses Muster ist ideal für Szenarien, in denen Echtzeit-Updates von entscheidender Bedeutung sind, z.
- Skalierbarkeit: Das Beobachtermuster ermöglicht das Hinzufügen neuer Beobachter, ohne das Subjekt zu ändern und die Skalierbarkeit von AI -Systemen zu verbessern, die möglicherweise eine Überwachung oder Interaktion mit verschiedenen Komponenten erfordern.
Anwendungsfälle
- Modellüberwachung: Das Beobachtermuster kann zur Überwachung der KI -Modellleistung verwendet werden, bei der verschiedene Überwachungstools (Beobachter) über Änderungen der Modellmetriken, die Auslösen von Warnungen oder Anpassungen informiert werden.
- Zustandssynchronisation: In verteilten KI -Systemen hilft das Observer -Muster dabei, den Zustand über verschiedene Knoten oder Komponenten hinweg zu synchronisieren und sicherzustellen, dass die Konsistenz ohne direkte Kommunikation zwischen ihnen sicherstellt.
- Ereignisbearbeitung: Das Muster ist in ereignisgesteuerten Architekturen wirksam, bei denen verschiedene Komponenten eines KI-Systems auf bestimmte Ereignisse reagieren müssen, wie z. B. Datenaufnahme oder Modellinferenz.
Musterillustration
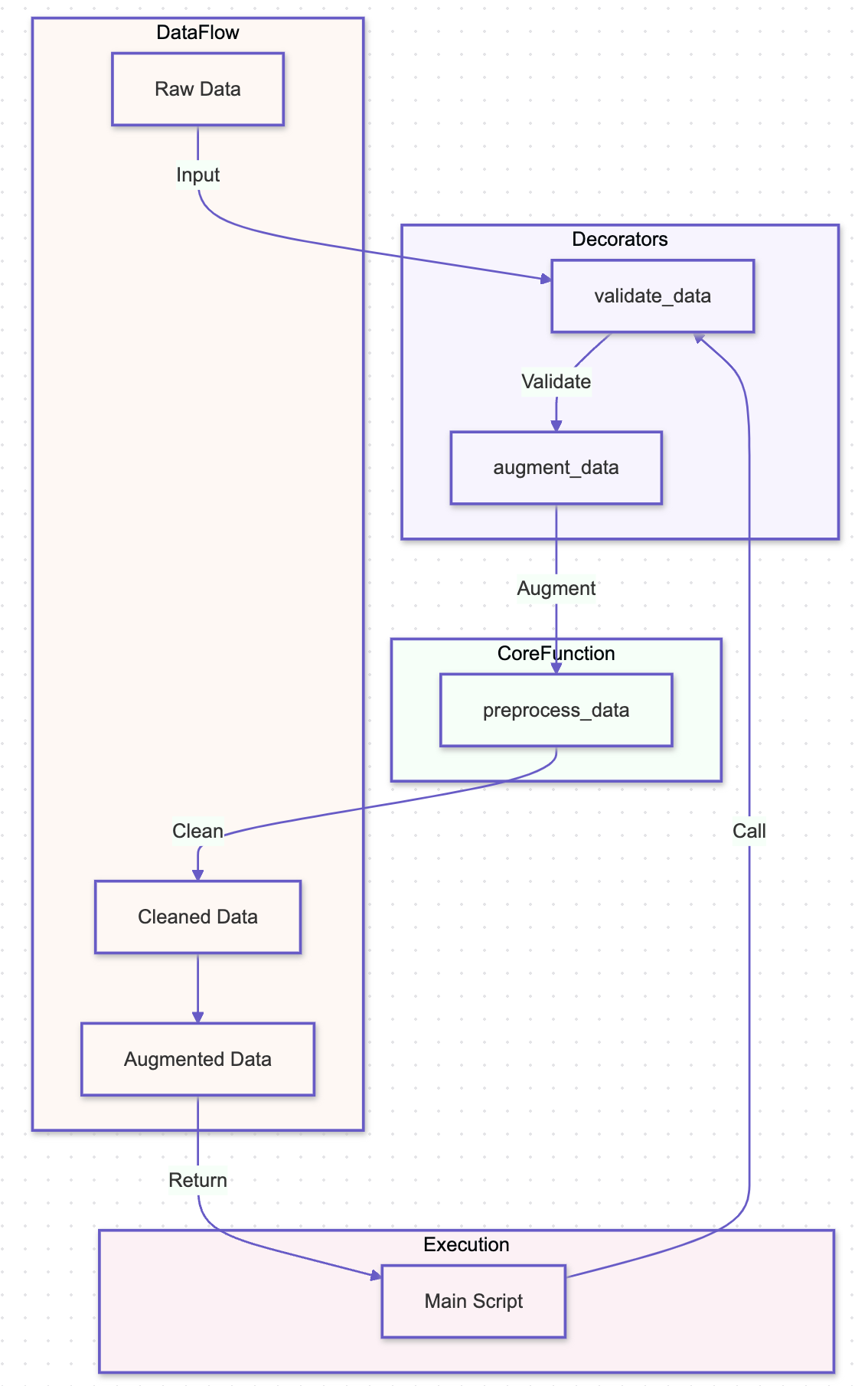
4. Dekorateurmuster
Überblick
Das Dekorationsmuster ist ein strukturelles Designmuster, mit dem das Verhalten einzelner Objekte entweder statisch oder dynamisch hinzugefügt werden kann, ohne das Verhalten anderer Objekte aus derselben Klasse zu beeinflussen. Dieses Muster ist besonders in KI -Systemen nützlich, bei denen Verbesserungen oder Änderungen an bestimmten Komponenten wie Modellen oder Datenprozessoren flexibel angewendet werden müssen, ohne die Struktur des ursprünglichen Objekts zu ändern.
Vorteile
- Flexible Verbesserungen: Das Dekorationsmuster ermöglicht die dynamische Zugabe von Verantwortlichkeiten gegenüber Objekten und ermöglicht flexible Verbesserungen in KI -Systemen, z.
- Prinzip der einzelnen Verantwortung: Durch die Einhaltung des Prinzips der einzelnen Verantwortung ermöglicht das Muster jeder Komponente, ein spezifisches Problem zu bewältigen und das KI -System leichter zu verstehen, zu testen und aufrechtzuerhalten.
- Wiederverwendbarkeit und Erweiterbarkeit: Dekorateure können über verschiedene Objekte oder Komponenten hinweg wiederverwendet werden, um die Funktionalität von KI -Modellen oder -prozessoren ohne Duplikation von Code zu erweitern.
Anwendungsfälle
- Modellvorverarbeitung: Das Dekorateurmuster kann verwendet werden, um Vorbereitungsschritten zu Modellen wie Skalierung, Normalisierung oder Datenvergrößerung hinzuzufügen, ohne die Kernmodellklasse zu ändern.
- Protokollierung und Überwachung: Dekorateure können Protokollierung und Überwachungsfunktionen in KI -Komponenten einführen und detaillierte Verfolgung von Modellvorhersagen, Datenverarbeitungsschritten oder Systemleistungskennzahlen ermöglichen.
- Sicherheit und Validierung: In KI -Systemen können Dekoratoren Sicherheitskontrollen durchsetzen oder Eingaben validieren, bevor Daten an das zugrunde liegende Modell oder den zugrunde liegenden Prozessor weitergegeben werden, um die Robustheit und Richtigkeit im Betrieb zu gewährleisten.
Musterillustration
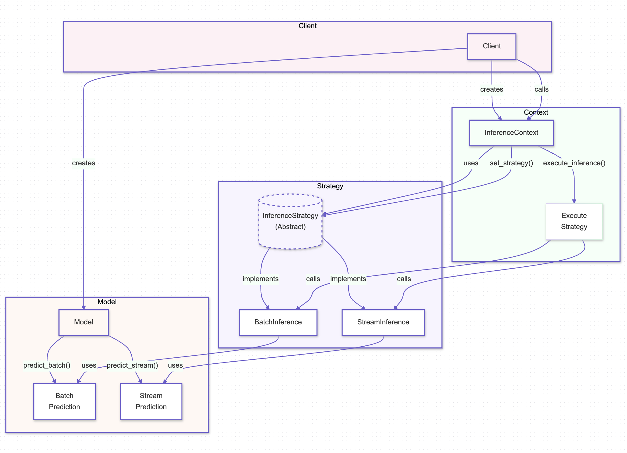
5. Strategiemuster
Überblick
Das Strategiemuster ist ein Verhaltensdesignmuster, das eine Familie austauschbarer Strategien definiert, jeden zusammenfasst und es ihnen ermöglicht, zur Laufzeit dynamisch ausgewählt zu werden. Dieses Muster ist besonders nützlich in KI -Systemen, in denen verschiedene Strategien wie Inferenzmethoden, Datenverarbeitungstechniken oder sogar Ressourcenmanagementstrategien basierend auf dem Kontext oder den Anforderungen flexibel angewendet werden müssen.
Vorteile
- Flexible Strategieauswahl: Das Strategiemuster ermöglicht die dynamische Auswahl von Strategien zur Laufzeit und bietet Flexibilität in KI -Systemen an verschiedenen Aufgaben, Datenbedingungen oder Umgebungsfaktoren wie Netzwerklatenz und Verfügbarkeit von Ressourcen.
- Wiederverwendbarkeit von Code: Durch die Einkapselung von Strategien in separate Klassen fördert das Muster die Wiederverwendbarkeit in verschiedenen Teilen des Systems, verringert Redundanz und verbessert die Gesamtwartbarkeit.
- Verbesserte Wartbarkeit: Das Strategiemuster hält die Codebasis sauber und modular, indem die Auswahl und Implementierung von Strategien getrennt wird, wodurch das System einfacher zu verstehen, zu testen und zu erweitern ist.
Anwendungsfälle
- Inferenzmethoden: In KI -Systemen kann das Strategiemuster verwendet werden, um je nach Datengröße und Systembeschränkungen zwischen verschiedenen Inferenzmethoden wie Batch -Inferenz oder Stream -Inferenz zu wechseln.
- Datenverarbeitungstechniken: Das Muster ermöglicht die dynamische Auswahl von Datenverarbeitungstechniken wie Normalisierung, Merkmalextraktion oder Augmentation, basierend auf spezifischen Anforderungen oder Datenmerkmalen.
- Ressourcenverwaltung: Das Strategiemuster kann Ressourcen wie Speicher- und CPU -Allokation verwalten, indem die effizienteste Strategie basierend auf den aktuellen Anforderungen an die Systemlast und Aufgaben ausgewählt wird.
Musterillustration
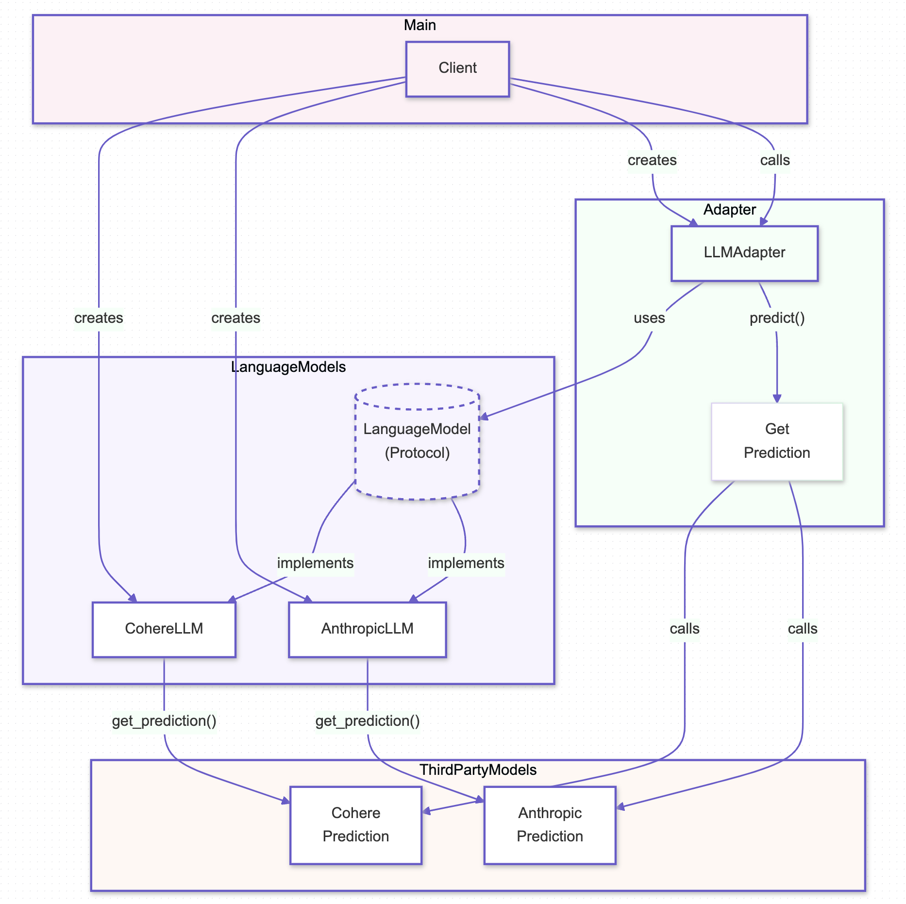
6. Adaptermuster
Überblick
Das Adaptermuster ist ein strukturelles Designmuster, mit dem inkompatible Schnittstellen zusammenarbeiten können. Es fungiert als Brücke zwischen zwei inkompatiblen Schnittstellen, indem es die Schnittstelle einer Klasse in eine andere Schnittstelle umwandelt, die ein Client erwartet. Dieses Muster ist besonders nützlich in KI -Systemen, in denen verschiedene Komponenten, Bibliotheken oder Dienste trotz inkompatibler Schnittstellen integriert werden müssen.
Vorteile
- Schnittstellenkompatibilität: Das Adaptermuster stellt sicher, dass Komponenten mit inkompatiblen Schnittstellen zusammenarbeiten können, um eine nahtlose Integration verschiedener KI -Modelle, Datenquellen oder externe Dienste in ein einheitliches System zu ermöglichen.
- Wiederverwendbarkeit vorhandener Komponenten: Durch Anpassung vorhandener Komponenten an die Arbeit mit neuen Schnittstellen fördert das Muster die Wiederverwendung von vorhandenem Code und verringert die Notwendigkeit, die Funktionalität neu zu schreiben oder zu duplizieren.
- Flexibilität im Systemdesign: Das Adaptermuster bietet Flexibilität bei der Systemdesign, indem neue Komponenten integriert werden können, ohne vorhandenen Code zu ändern, wodurch die Erweiterung und Wartung des Systems erleichtert wird.
Anwendungsfälle
- Modellintegration: Das Adaptermuster kann verwendet werden, um AI -Modelle mit unterschiedlichen Eingangs-/Ausgangsformaten in eine gemeinsame Schnittstelle zu integrieren, sodass sie austauschbar im selben System verwendet werden können.
- Datenquellenintegration: Bei der Integration mehrerer Datenquellen in variierende Schemas oder APIs kann das Adaptermuster das Datenformat standardisieren und eine konsistente Datenverarbeitung über das System über das System ermöglichen.
- Legacy -System -Schnittstellen: Das Muster ist nützlich, um Legacy -Systeme in moderne KI -Komponenten zu integrieren und alte und neue Systeme ohne umfangreiches Refactoring zusammenarbeiten zu können.
Musterillustration
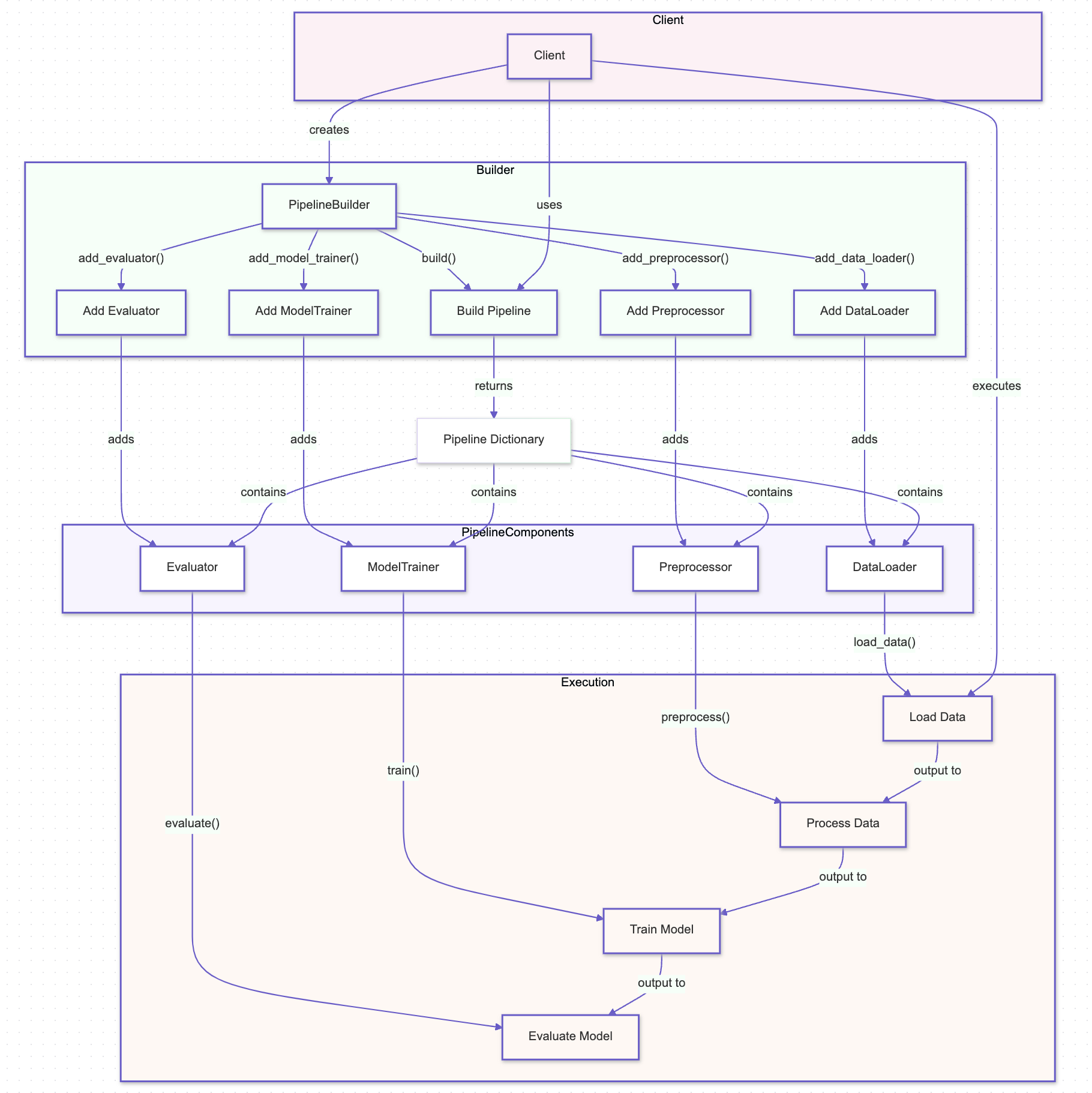
7. Builder -Muster
Überblick
Das Builder -Muster ist ein Entwurfsmuster für die Erstellung, das die Konstruktion komplexer Objekte Schritt für Schritt ermöglicht. Es trennt die Konstruktion eines Objekts von seiner Darstellung und ermöglicht den gleichen Konstruktionsprozess, um unterschiedliche Darstellungen zu erstellen. Dieses Muster ist besonders nützlich in KI -Systemen, in denen Objekte wie maschinelles Lernmodelle, Datenpipelines oder Konfigurationsaufbauten flexible und kontrollierte Weise eingebaut werden müssen.
Vorteile
- Konstruktion kontrollierter Objekte: Das Builder -Muster ermöglicht eine präzise Steuerung über den Konstruktionsprozess, um sicherzustellen, dass komplexe Objekte wie AI -Modelle oder Datenpipelines mit allen erforderlichen Komponenten korrekt zusammengestellt werden.
- Trennung von Bedenken: Durch die Trennung des Konstruktionsprozesses vom Endprodukt fördert das Builder -Muster den saubereren Code und eine bessere Organisation, wodurch die Verwaltung und Aufrechterhaltung komplexer Systeme erleichtert wird.
- Flexibilität bei der Erstellung von Objekten: Das Muster bietet Flexibilität, um unterschiedliche Darstellungen oder Konfigurationen eines Objekts unter Verwendung desselben Konstruktionsprozesses zu erstellen.
Anwendungsfälle
- Modellkonstruktion für maschinelles Lernen: Das Builder -Muster kann verwendet werden, um maschinelles Lernmodelle mit unterschiedlichen Konfigurationen (z. B. Schichten, Aktivierungsfunktionen, Optimierungstechniken) zu erstellen und gleichzeitig einen klaren und organisierten Konstruktionsprozess aufrechtzuerhalten.
- Datenpipeline -Setup: In komplexen Datenverarbeitungssystemen kann das Muster bei der Konstruktion von Datenpipelines Schritt für Schritt helfen und Variationen der Datenumwandlung, Validierung und Speichermechanismen ermöglichen.
- Konfigurationsverwaltung: Das Builder -Muster kann Konfigurationen für KI -Systeme verwalten, wodurch die Erstellung verschiedener System -Setups oder -umgebungen erstellt wird, indem verschiedene Konfigurationsoptionen flexibler zusammengestellt werden.
Musterillustration
8. Befehlsmuster
Überblick
Das Befehlsmuster ist ein Verhaltensdesignmuster, das eine Anforderung als Objekt zusammenfasst und damit die Parametrisierung von Clients mit Warteschlangen, Anforderungen und Operationen ermöglicht. Es bietet auch die Möglichkeit, Operationen rückgängig zu machen. Dieses Muster ist besonders nützlich in KI -Systemen, in denen Aktionen ausgeführt, in der Warteschlange oder in der Warteschlange oder in der dynamischen Umkehrung geführt werden müssen, z.
Vorteile
- Einkapselung von Operationen: Das Befehlsmuster verkauft Operationen oder Anforderungen als Objekte und erleichtert die Verwaltung und Ausführung komplexer Aktionen in KI -Systemen wie Modelltrainings- oder Datenverarbeitungsaufgaben.
- Rückgängigkeits-/Wiederherstellungsfunktionalität: Das Muster unterstützt von Natur aus und ist die Funktionalität und die Wiederholungsfunktionalität, was in Szenarien wie iterativem Modelltraining oder -stimmen wertvoll ist, in denen möglicherweise die Rückkehr in frühere Zustände erforderlich ist.
- Entkopplung von Absender und Empfänger: Das Muster entkoppelt den Absender einer Anforderung von seinem Empfänger und ermöglicht flexiblere und wartbarere Code, insbesondere in Systemen, in denen Befehle in verschiedenen Kontexten oder in verschiedenen Objekten ausgeführt werden müssen.
Anwendungsfälle
- Aufgabenplanung: Das Befehlsmuster kann verwendet werden, um Aufgaben in einem KI -System zu planen, z. B. die Vorbereitung der Daten, das Auslösen von Modelltraining oder das Ausführen von Inferenzjobs, die alle als Befehle verwaltet werden, die in die Warteschlange, Ausführung oder Stornierung verwaltet werden können.
- Modelltrainingsvorgänge: In Workflows für maschinelles Lernen kann das Muster Trainingsschritte als Befehle zusammenfassen und die einfache Ausführung, Änderung oder Umkehrung von Schulungsprozessen ermöglichen.
- Workflow -Automatisierung: Das Befehlsmuster kann Workflows in AI -Systemen automatisieren, wobei jeder Schritt des Workflows (z. B. Datenaufnahme, Transformation, Modellbereitstellung) als Befehl behandelt wird, was eine dynamische Steuerung und Sequenzierung ermöglicht.
Musterillustration
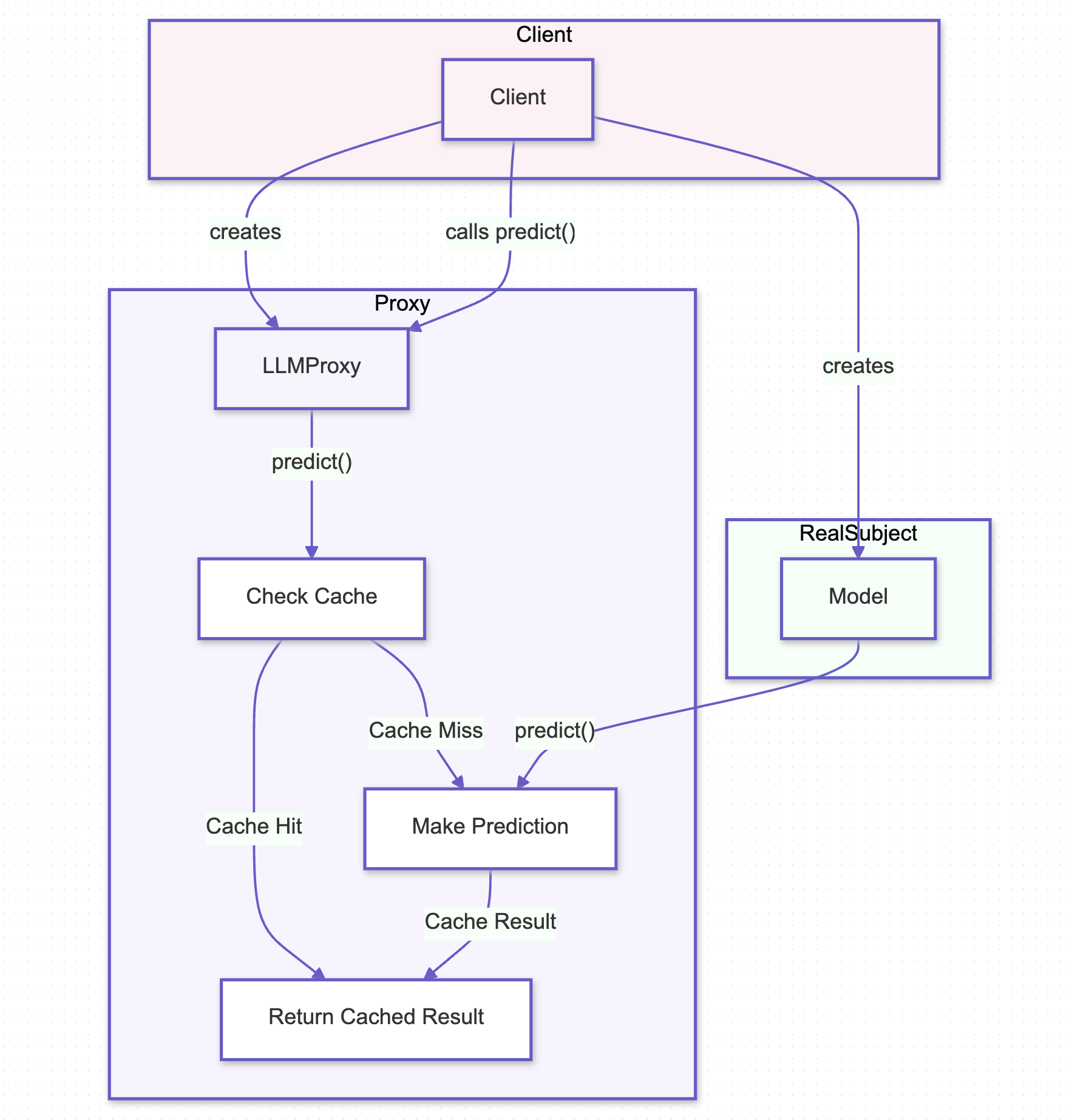
9. Proxymuster
Überblick
Das Proxy -Muster ist ein strukturelles Designmuster, das einen Ersatz oder Platzhalter für ein anderes Objekt bietet, um den Zugriff darauf zu steuern. Dieses Muster ist besonders nützlich in KI -Systemen, bei denen der direkte Zugriff auf ein Objekt teuer, eingeschränkt oder zusätzliche Funktionen erfordern kann, wie z. B. Caching, Zugriffskontrolle oder Protokollierung. Das Proxy-Muster kann dazu beitragen, die Leistung zu optimieren und die Sicherheit zu verbessern, indem Interaktionen mit ressourcenintensiven KI-Modellen verwaltet werden.
Vorteile
- Kontrollierter Zugriff: Das Proxy -Muster ermöglicht den kontrollierten Zugriff auf das zugrunde liegende KI -Modell, um sicherzustellen, dass nur autorisierte oder optimierte Interaktionen auftreten, wodurch unnötige Berechnungen reduziert werden und die Sicherheit verbessert werden.
- Caching- und Leistungsoptimierung: In KI -Systemen kann das Proxy -Muster Caching -Mechanismen implementieren, um Ergebnisse teurer Operationen wie Modellvorhersagen zu speichern, wodurch die Antwortzeiten für wiederholte Anforderungen verbessert werden.
- Verbesserte Funktionalität: Das Proxy -Muster ermöglicht zusätzliche Funktionen wie Protokollierung oder Überwachung, die über die Operationen des ursprünglichen Modells gelegt werden, ohne das zugrunde liegende Modell zu ändern und Modularität und Wartbarkeit zu fördern.
Anwendungsfälle
- Vorhersage -Caching: Das Proxy -Muster kann verwendet werden, um Vorhersagen aus einem Sprachmodell zu untersuchen und redundante Berechnungen für wiederholte Eingaben zu vermeiden. Dies ist entscheidend für KI -Systeme, bei denen Latenz und Recheneffizienz wichtige Anliegen sind.
- Zugriffskontrolle: Proxys können den Zugriff auf KI -Modelle verwalten und sicherstellen, dass nur authentifizierte Anforderungen verarbeitet werden und eine Sicherheitsebene in Systemen hinzugefügt werden, an der sensible Daten oder Modelle beteiligt sind.
- Protokollierung und Überwachung: Proxys können Protokollierung und Überwachung für Interaktionen mit KI -Modellen einführen und Einblicke in Verwendungsmuster und Systemleistung geben, ohne die Kernmodelllogik zu ändern.
Musterillustration
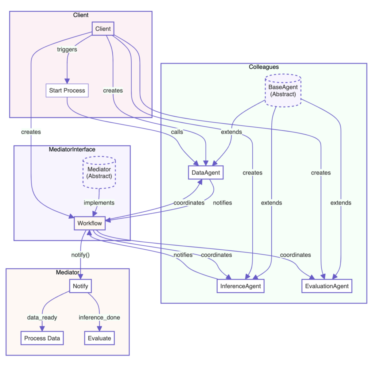
10. Mediatormuster
Überblick
Das Mediatormuster ist ein Verhaltensdesignmuster, das ein Objekt definiert, das zusammenfasst, wie ein Satz von Objekten interagiert. Anstelle von Objekten, die sich direkt aufeinander beziehen, beziehen sie sich auf den Mediator, der die Kommunikation zwischen ihnen übernimmt. Dieses Muster ist besonders nützlich in KI -Systemen, in denen mehrere Komponenten oder Dienste koordiniert interagieren müssen, ohne sie streng zu koppeln.
Vorteile
- Entkoppelte Kommunikation: Das Mediatormuster reduziert die Abhängigkeiten zwischen interagierenden Komponenten, indem sie ihre Kommunikation zentralisieren und das System modularer und leichter aufrechterhalten.
- Vereinfachte Objektinteraktion: Durch die Verwendung eines Mediators vereinfacht das Muster die Wechselwirkungen zwischen mehreren Objekten, verringert die Komplexität des Systems und erleichtert es, einzelne Komponenten zu erweitern oder zu ändern.
- Verbesserte Wartbarkeit: Die zentralisierte Kontrolle von Interaktionen im Mediatormuster erleichtert das System, das das System zu debugieren, zu testen und zu erhalten, insbesondere in komplexen KI -Systemen, in denen viele Komponenten nahtlos zusammenarbeiten müssen.
Anwendungsfälle
- Orchestrieren von AI -Pipelines: In KI -Systemen kann das Mediatormuster verwendet werden, um verschiedene Stufen einer maschinellen Lernpipeline zu orchestrieren, z.
- Koordinierende verteilte Komponenten: Für verteilte KI -Systeme kann das Mediatormuster die Kommunikation zwischen verschiedenen Diensten verwalten, wie z. B. Aufnahme, Verarbeitung und Speicherung von Daten, um sicherzustellen, dass jedes Dienst zusammen im System funktioniert.
- Verwalten von Benutzerinteraktionen: Das Muster kann angewendet werden, um Benutzerinteraktionen in AI-gesteuerten Anwendungen zu verwalten, wobei die Mediator-Koordinaten zwischen verschiedenen UI-Komponenten, Backend-Diensten und KI-Modellen für eine nahtlose Benutzererfahrung geliefert werden.
Modelle gegen Pull -Pull
Push -Modell
Im Push -Modell sendet der Mediator aktiv Aktualisierungen oder Nachrichten an die von ihm verwalteten Komponenten, sobald der Mediator neue Informationen empfängt oder generiert. Die Komponenten fordern die Daten nicht an. Stattdessen erhalten sie es automatisch vom Mediator. Die Daten oder Nachricht werden aktiv vom Mediator zu den Komponenten gedrückt, ohne dass die Komponenten explizit danach fragen.
Wann zu verwenden:
- Echtzeitsysteme: Verwenden Sie das Push-Modell in Systemen, bei denen Echtzeit-Updates von entscheidender Bedeutung sind, z.
- Anforderungen an niedriger Latenz: Das Push-Modell ist ideal, wenn eine geringe Latenz erforderlich ist, da Komponenten erforderlich sind, um Daten anzufordern und die Antwortzeiten zu reduzieren.
- Aktualisierungen mit hoher Volumen: In Szenarien, in denen Komponenten sofort auf ein hohes Volumen von Aktualisierungen reagieren müssen, z.
Pull -Modell
Im Pull -Modell fordern die Komponenten Informationen vom Mediator an, wenn sie sie benötigen. Der Mediator sendet keine aktiven Aktualisierungen. Stattdessen wartet es darauf, dass die Komponenten die Daten anfordern. Die Komponenten fordern die Daten oder Informationen explizit vom Mediator an, und der Mediator liefert die Daten nur dann, wenn sie aufgefordert werden.
Wann zu verwenden:
- On-Demand-Datenabruf: Das Pull-Modell ist geeignet, wenn Komponenten nur gelegentlich Daten benötigen oder wenn es entscheidend ist, unnötigen Datenverkehr zu reduzieren, z.
- Ressourcenoptimierung: Verwenden Sie das Pull -Modell, wenn Systemressourcen erhalten werden müssen, da die Last des Mediators und des Netzwerks durch Vermeiden kontinuierlicher Datenverschiebungen reduziert wird.
- Asynchrone Verarbeitung: In Systemen, in denen Komponenten Daten asynchron verarbeiten, ermöglicht das Pull -Modell sie, Daten in ihrem eigenen Tempo zu holen, was für Szenarien wie Hintergrunddatenverarbeitung oder periodische Datensynchronisation nützlich ist.
Musterillustration
Pull -Modell
Push -Modell
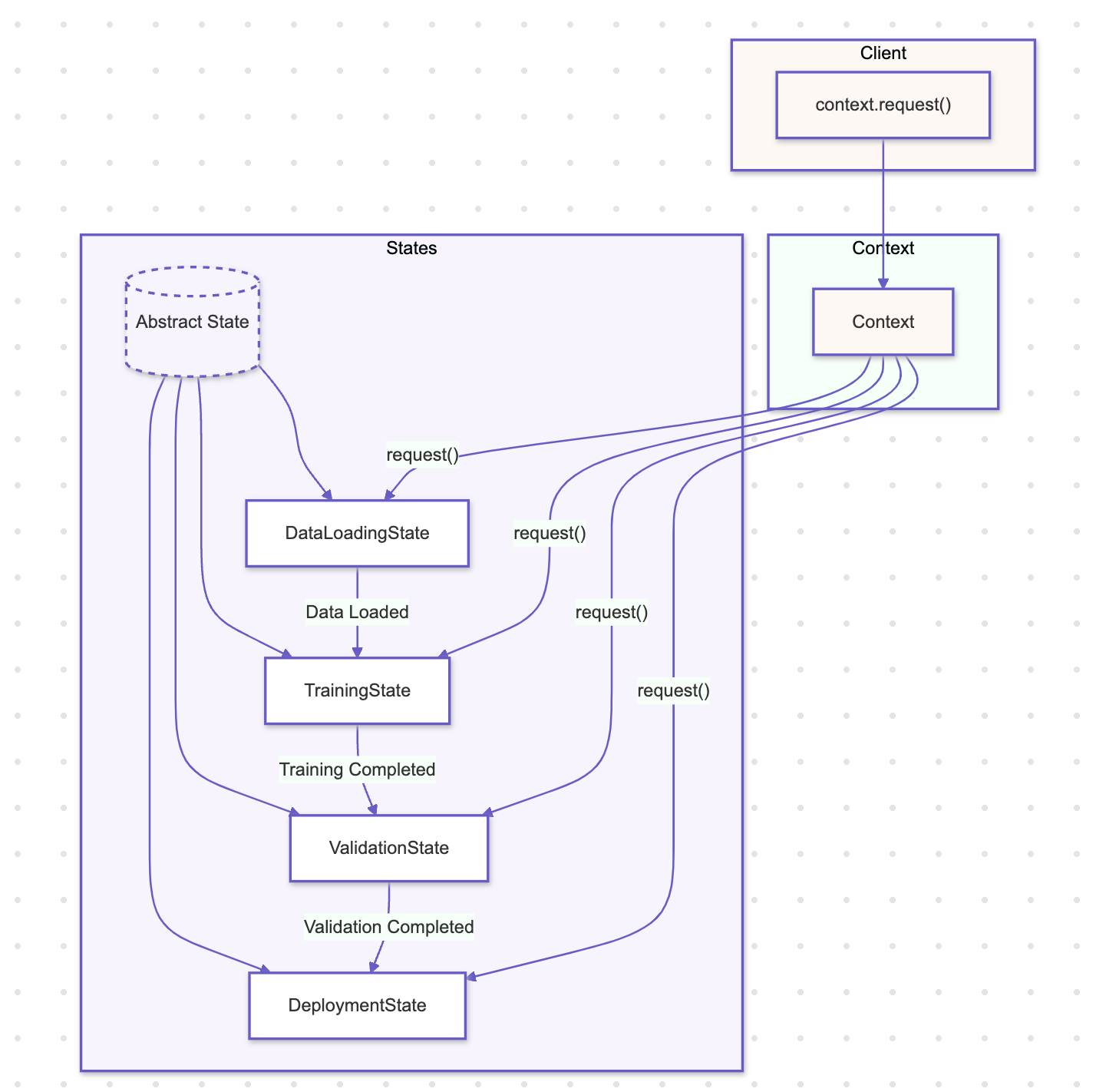
11. Zustandsmuster
Überblick
Das Zustandsmuster ist ein Verhaltensdesignmuster, das es einem Objekt ermöglicht, sein Verhalten zu ändern, wenn sich sein interner Zustand ändert. Dieses Muster ist besonders in KI -Systemen relevant, in denen verschiedene Zustände oder Phasen eines Modells, Datensatzes oder AI -Pipeline unterschiedliche Verhaltensweisen oder Verarbeitungsschritte erfordern. Durch das Einkapseln des staatlichen Verhaltens in getrennten Zustandsklassen erleichtert das Zustandsmuster die Verwaltung der komplexen, staatlich abhängigen Logik, ohne die Kernkomponenten des KI-Systems zu überfüllen.
Vorteile
- Verbesserte Wartbarkeit: Das Zustandsmuster hilft, ein staatliches Verhalten zu verwalten, indem es in verschiedenen Klassen eingekapselt wird. Dies verbessert die Code-Lesbarkeit und -wartbarkeit und erleichtert das Aktualisieren oder Erweitern der staatlich abhängigen Logik, wenn sich AI-Modelle oder Pipelines weiterentwickeln.
- Klare Zustandsübergänge: Indem das Muster explizit Zustände und ihre Übergänge definieren, bringt das Muster Klarheit zu KI -Workflows wie Modelltraining, Bewertung und Bereitstellung oder Bereitstellungsphasen oder der Behandlung verschiedener Datenvorverarbeitungschritte.
- Flexibilität und Erweiterbarkeit: Das Muster ermöglicht eine einfache Änderung oder Zugabe neuer Zustände und entsprechendes Verhalten, ohne andere Teile des Systems zu beeinflussen. Dies ist besonders nützlich in der KI, in der Modelle durch verschiedene Phasen wie Training, Validierung oder Inferenzung wechseln können, die jeweils unterschiedliche Handlungen erfordern.
Anwendungsfälle
- Modelllebenszyklusmanagement: Das Zustandsmuster kann angewendet werden, um verschiedene Phasen des Lebenszyklus eines maschinellen Lernmodells wie Training, Validierung und Bereitstellung zu verwalten. Jede Stufe kann spezifische Aktionen (z. B. Protokollierung, Modellsparen, Parameterabstimmung) aufweisen, die in Zustandsklassen verkapselt werden, wodurch nahtlose Übergänge und Modifikationen ermöglicht werden.
- Datenpipeline -Stufen: In AI -Datenpipelines kann das Muster verschiedene Stufen wie Datenbelastung, Vorverarbeitung, Augmentation und Merkmalextraktion verwalten. Jede Stufe kann als eigenständiger Zustand mit einer eigenen Verarbeitungslogik behandelt werden, die ein sauberes und modulares Pipeline -Design ermöglicht.
- Adaptive Lernsysteme: Das Muster ist in adaptiven Lernsystemen wertvoll, bei denen das Modell seine Lernstrategie basierend auf dem Stand der Umwelt oder der Daten verändern kann. Verschiedene Zustände könnten unterschiedliche Lernmodi darstellen, wie Erkundung, Ausbeutung oder Feinabstimmung mit jeweils spezifischen Algorithmen oder Parametern.
Musterillustration
12. Muster der Verantwortungskette (COR)
Überblick
Die Kette des Verantwortungsmusters ist ein Verhaltensdesignmuster, mit dem eine Anfrage an einer Kette von Handlern weitergegeben werden kann, wobei jeder Handler die Anforderung entweder verarbeiten oder an den nächsten Handler in der Kette weitergeben kann. Dieses Muster ist besonders nützlich in KI -Systemen, in denen mehrere Verarbeitungsschritte, Validierungen oder Operationen auf einem Modell, Datensatz oder Anforderung durchgeführt werden müssen, um die Handhabungssequenz dynamisch anzupassen.
Vorteile
- Entkoppelte Verarbeitungsschritte: Die Kette des Verantwortungsmusters entkoppelt die Schritte oder Vorgänge in einer AI -Pipeline, sodass sich jeder Handler auf eine bestimmte Aufgabe konzentrieren kann. Diese Trennung macht die Pipeline modular und einfacher zu verwalten, mit der Möglichkeit, Handler hinzuzufügen, zu entfernen oder neu zu ordnen, ohne den Gesamtfluss zu beeinflussen.
- Flexible Verarbeitung: Das Muster ermöglicht eine dynamische Einstellung der Verarbeitungssequenz. In AI -Systemen ist diese Flexibilität von entscheidender Bedeutung, wenn eine Reihe von Transformationen, Validierungen oder Bewertungen angewendet werden, bei denen sich die Reihenfolge oder Einbeziehung von Schritten anhand des Kontextes oder der Anforderungen ändern kann.
- Verbesserte Wiederverwendbarkeit: Durch die Einkapselung der Verarbeitungslogik in einzelnen Handlern fördert das Muster die Wiederverwendbarkeit über verschiedene KI -Workflows. Jeder Handler kann unabhängig voneinander entwickelt und getestet werden, sodass es einfach ist, sie in verschiedenen Teilen des Systems oder in völlig unterschiedlichen Projekten wiederzuverwenden.
Anwendungsfälle
- Datenvorverarbeitungspipelines: Die Kette des Verantwortungsmusters kann verwendet werden, um Datenvorverarbeitungspipelines zu implementieren, wobei jeder Handler eine bestimmte Transformation wie Normalisierung, Ausreißerentfernung oder Merkmalscodierung durchführt. Handler können basierend auf den Merkmalen der Daten oder den Anforderungen des Modells hinzugefügt oder entfernt werden.
- Modellvalidierung und -Test: In AI ist dieses Muster wirksam, um eine Reihe von Validierungsüberprüfungen oder -Tests auf einem Modell nacheinander anzuwenden, bevor es bereitgestellt wird. Jeder Handler kann Schecks wie Kreuzvalidierung, Leistungsbenchmarking oder Robustheitstests durchführen und sicherstellen, dass das Modell alle erforderlichen Kriterien erfüllt.
- Anfrage zur Handhabung von KI-Systemen: Das Muster ist für KI-Systeme gut geeignet, die Anfragen mit mehreren Schritten bearbeiten müssen, z. B. die Bearbeitung einer Inferenzanforderung. Jeder Handler in der Kette könnte Aufgaben wie Eingabevalidierung, Modellinferenz, Ergebnis nach der Verarbeitung und Protokollierung ausführen, mit der Flexibilität, die Sequenz nach Bedarf zu ändern.
Musterillustration
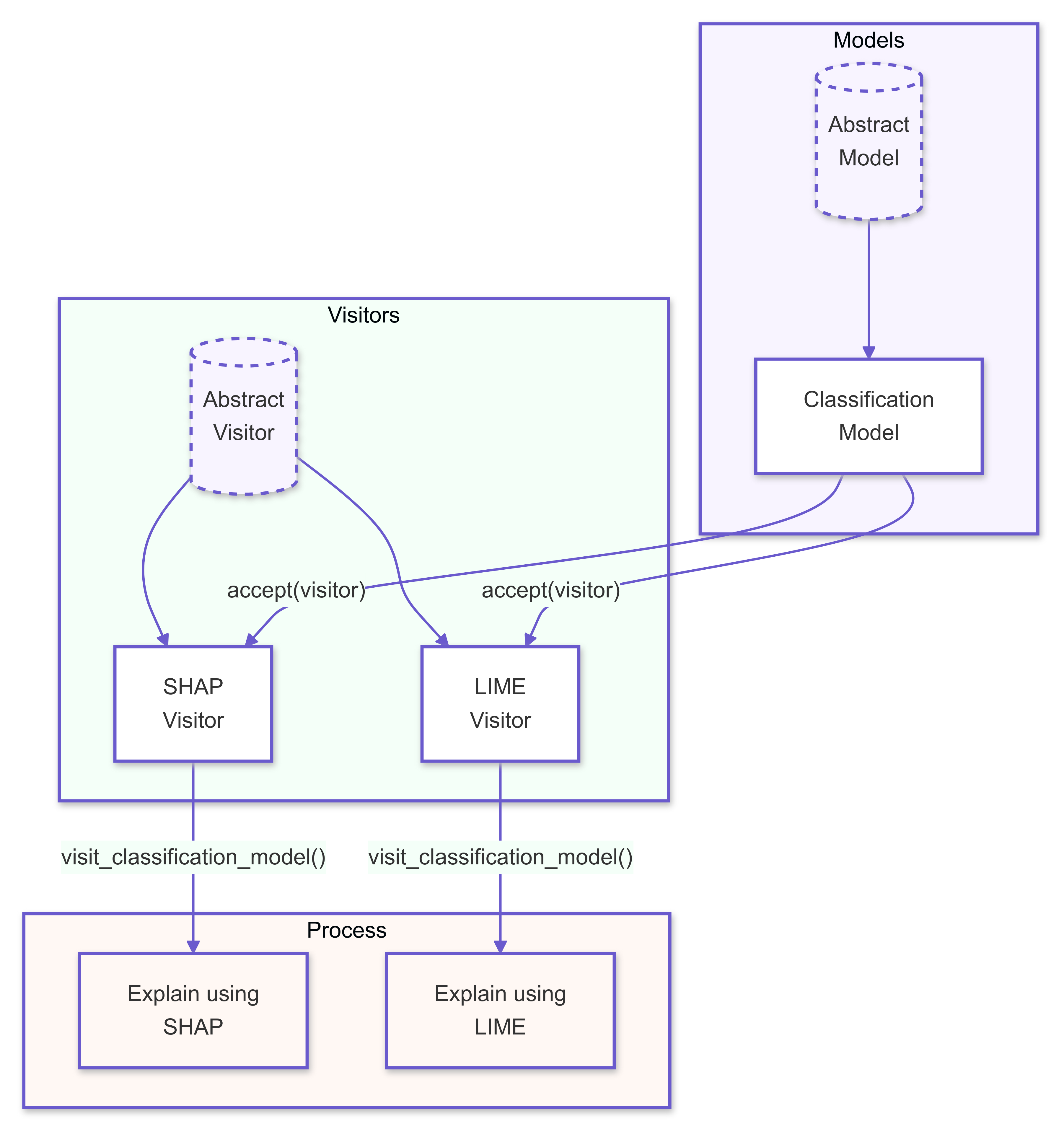
13. Besuchermuster
Überblick
Das Besuchermuster ist ein Verhaltensdesignmuster, mit dem Sie Objekten weitere Vorgänge hinzufügen können, ohne ihre Struktur zu ändern. Es erreicht dies, indem der Algorithmus von den Objekten getrennt wird, mit denen er arbeitet. In AI -Systemen ist dieses Muster besonders nützlich, wenn unterschiedliche Operationen wie Modellerklärungen, Bewertungen oder Transformationen auf Modelle oder Datensätze angewendet werden müssen, ohne ihre Kernstruktur zu ändern.
Vorteile
- Trennung von Bedenken: Das Besuchermuster trennt die Operationen wie Erklärungs- oder Bewertungsmethoden von den Modellen, auf denen sie arbeiten. Diese Trennung macht das System modularer und ermöglicht es KI -Praktikern, neue analytische Operationen hinzuzufügen, ohne die zugrunde liegende Modellstruktur zu ändern.
- Erweiterbarkeit: Das Muster erleichtert es einfach, neue Operationen wie verschiedene Erklärungstechniken oder Bewertungsmetriken in vorhandene Modelle einzuführen, ohne die Modellklassen selbst zu ändern. Dies ist besonders wertvoll in AI, wo häufig verschiedene Techniken auf Modelle angewendet werden müssen.
- Zentralisierte Logik: Durch die Zentralisierung der Logik der Operationen in Besucherklassen vereinfacht das Besuchermuster den Code innerhalb von KI -Modellen und erleichtert die Verwaltung, Erweiterung und Debugug komplexer KI -Workflows.
Anwendungsfälle
- Modell Erklärungstechniken: Das Besuchermuster kann verwendet werden, um verschiedene Erklärungstechniken wie Shape (Shapley-Additive Erklärungen) oder Kalk (lokale interpretierbare Modell-Agnostische Erklärungen) an die maschinellen Lernmodelle anzuwenden, ohne die interne Struktur der Modelle zu ändern.
- Modellbewertung: Sie können die Anwendung verschiedener Bewertungsmetriken oder Algorithmen auf Modelle wie Kreuzvalidierung, Verwirrungsmatrixanalyse oder Leistungsbewertung erleichtern, während der Modellcode sauber und auf Vorhersageaufgaben fokussiert wird.
- Datenumwandlung: In AI -Pipelines kann das Muster verwendet werden, um verschiedene Datenumwandlungen oder Feature -Engineering -Schritte auf Datensätze anzuwenden, um eine flexible und wiederverwendbare Verarbeitungslogik zu ermöglichen.
Musterillustration